Development of the face-to-face component and recruitment strategy of a primary care digital social intervention for patients with asthma: Qualitative focus groups and interviews with stakeholders.

IF 2.5 4区 医学 Q2 MEDICINE, GENERAL & INTERNAL
European Journal of General Practice Pub Date : 2024-12-01 Epub Date: 2024-09-27 DOI:10.1080/13814788.2024.2407594
Georgios Dimitrios Karampatakis, Samuel Kimber, Helen E Wood, Chris J Griffiths, Stephanie J C Taylor, Xiancheng Li, Bill Day, Jonathan Mant, Clare Relton, Jane S Watson, Viv Marsh, Neil S Coulson, Anna De Simoni
{"title":"Development of the face-to-face component and recruitment strategy of a primary care digital social intervention for patients with asthma: Qualitative focus groups and interviews with stakeholders.","authors":"Georgios Dimitrios Karampatakis, Samuel Kimber, Helen E Wood, Chris J Griffiths, Stephanie J C Taylor, Xiancheng Li, Bill Day, Jonathan Mant, Clare Relton, Jane S Watson, Viv Marsh, Neil S Coulson, Anna De Simoni","doi":"10.1080/13814788.2024.2407594","DOIUrl":null,"url":null,"abstract":"<p><strong>Background: </strong>5.4 million people in the UK have asthma, with one third experiencing suboptimal control, leading to co-morbidities and increased healthcare use. A quarter of people with long-term conditions informally access peer support through online health communities (OHCs). However, integrating online peer support into primary care services to facilitate self-management is a new concept.</p><p><strong>Objectives: </strong>To develop together with stakeholders the content, delivery, and recruitment strategy of a digital social intervention to promote use of online peer support amongst asthma patients in primary care.</p><p><strong>Methods: </strong>Data was collected by qualitative, audio-recorded, one-to-one interviews with clinicians, and focus groups with patients with asthma from East London general practices. The topic guide was informed by patient and public involvement work. Data collected was iterative (i.e. new ideas were added to subsequent interviews and focus groups). Verbatim transcripts were uploaded to NVivo12 and thematically analysed.</p><p><strong>Results: </strong>Twenty patients from several ethnicities participated across five focus groups, and three general practitioners and three practice nurses were interviewed. The study's outputs included: the intervention's face-to-face content; content of clinician training; patient-facing leaflets/material; and a survey to recruit eligible patients. An intervention consisting of a structured consultation with a primary care clinician followed by OHC engagement, was developed based on three generated themes: 'introducing OHCs', describing how clinicians should introduce OHCs; 'OHC engagement', describing factors influencing OHC engagement; and 'clinician training'.</p><p><strong>Conclusion: </strong>Findings will assist clinicians in consultations about supporting self-management of patients through OHCs. Future research should evaluate feasibility, effectiveness, and cost-effectiveness of such support.</p>","PeriodicalId":54380,"journal":{"name":"European Journal of General Practice","volume":"30 1","pages":"2407594"},"PeriodicalIF":2.5000,"publicationDate":"2024-12-01","publicationTypes":"Journal Article","fieldsOfStudy":null,"isOpenAccess":false,"openAccessPdf":"https://www.ncbi.nlm.nih.gov/pmc/articles/PMC11441056/pdf/","citationCount":"0","resultStr":null,"platform":"Semanticscholar","paperid":null,"PeriodicalName":"European Journal of General Practice","FirstCategoryId":"3","ListUrlMain":"https://doi.org/10.1080/13814788.2024.2407594","RegionNum":4,"RegionCategory":"医学","ArticlePicture":[],"TitleCN":null,"AbstractTextCN":null,"PMCID":null,"EPubDate":"2024/9/27 0:00:00","PubModel":"Epub","JCR":"Q2","JCRName":"MEDICINE, GENERAL & INTERNAL","Score":null,"Total":0}
引用次数: 0

Abstract

Background: 5.4 million people in the UK have asthma, with one third experiencing suboptimal control, leading to co-morbidities and increased healthcare use. A quarter of people with long-term conditions informally access peer support through online health communities (OHCs). However, integrating online peer support into primary care services to facilitate self-management is a new concept.

Objectives: To develop together with stakeholders the content, delivery, and recruitment strategy of a digital social intervention to promote use of online peer support amongst asthma patients in primary care.

Methods: Data was collected by qualitative, audio-recorded, one-to-one interviews with clinicians, and focus groups with patients with asthma from East London general practices. The topic guide was informed by patient and public involvement work. Data collected was iterative (i.e. new ideas were added to subsequent interviews and focus groups). Verbatim transcripts were uploaded to NVivo12 and thematically analysed.

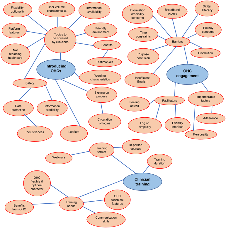
Results: Twenty patients from several ethnicities participated across five focus groups, and three general practitioners and three practice nurses were interviewed. The study's outputs included: the intervention's face-to-face content; content of clinician training; patient-facing leaflets/material; and a survey to recruit eligible patients. An intervention consisting of a structured consultation with a primary care clinician followed by OHC engagement, was developed based on three generated themes: 'introducing OHCs', describing how clinicians should introduce OHCs; 'OHC engagement', describing factors influencing OHC engagement; and 'clinician training'.

Conclusion: Findings will assist clinicians in consultations about supporting self-management of patients through OHCs. Future research should evaluate feasibility, effectiveness, and cost-effectiveness of such support.

Abstract Image

Abstract Image

Abstract Image

针对哮喘患者的初级保健数字社交干预的面对面部分和招募策略的开发:定性焦点小组和利益相关者访谈。
背景:英国有 540 万哮喘患者,其中三分之一的患者病情控制不理想,导致并发症和医疗费用的增加。四分之一的长期病患者通过在线健康社区(OHCs)非正式地获得同伴支持。然而,将在线同伴支持纳入初级保健服务以促进自我管理还是一个新概念:与利益相关者共同制定数字社交干预的内容、交付和招募策略,以促进初级医疗中的哮喘患者使用在线同伴支持:方法:通过对临床医生进行一对一的定性录音访谈,以及与东伦敦全科诊所的哮喘患者进行焦点小组讨论来收集数据。患者和公众参与工作为主题指南提供了信息。收集的数据是反复进行的(即在随后的访谈和焦点小组中加入新的想法)。逐字记录稿被上传到 NVivo12 中,并进行了主题分析:来自不同种族的 20 名患者参加了 5 个焦点小组,3 名全科医生和 3 名执业护士接受了访谈。研究成果包括:面对面的干预内容;临床医生培训内容;面向患者的宣传单/材料;招募合格患者的调查。根据产生的三个主题:"引入户外保健",描述临床医生应如何引入户外保健;"户外保健参与",描述影响户外保健参与的因素;以及 "临床医生培训",制定了一项干预措施,包括与一名初级保健临床医生进行结构化咨询,然后参与户外保健:结论:研究结果将有助于临床医生通过开放式健康中心支持患者自我管理。未来的研究应评估此类支持的可行性、有效性和成本效益。
本文章由计算机程序翻译,如有差异,请以英文原文为准。
求助全文
约1分钟内获得全文 求助全文
来源期刊
European Journal of General Practice
European Journal of General Practice PRIMARY HEALTH CARE-MEDICINE, GENERAL & INTERNAL
CiteScore
5.10
自引率
5.90%
发文量
31
审稿时长
>12 weeks
期刊介绍: The EJGP aims to: foster scientific research in primary care medicine (family medicine, general practice) in Europe stimulate education and debate, relevant for the development of primary care medicine in Europe. Scope The EJGP publishes original research papers, review articles and clinical case reports on all aspects of primary care medicine (family medicine, general practice), providing new knowledge on medical decision-making, healthcare delivery, medical education, and research methodology. Areas covered include primary care epidemiology, prevention, diagnosis, pharmacotherapy, non-drug interventions, multi- and comorbidity, palliative care, shared decision making, inter-professional collaboration, quality and safety, training and teaching, and quantitative and qualitative research methods.
×
引用
GB/T 7714-2015
复制
MLA
复制
APA
复制
导出至
BibTeX EndNote RefMan NoteFirst NoteExpress
×
提示
您的信息不完整,为了账户安全,请先补充。
现在去补充
×
提示
您因"违规操作"
具体请查看互助需知
我知道了
×
提示
确定
请完成安全验证×
copy
已复制链接
快去分享给好友吧!
我知道了
右上角分享
点击右上角分享
0
联系我们:info@booksci.cn Book学术提供免费学术资源搜索服务,方便国内外学者检索中英文文献。致力于提供最便捷和优质的服务体验。 Copyright © 2023 布克学术 All rights reserved.
京ICP备2023020795号-1
ghs 京公网安备 11010802042870号
Book学术文献互助
Book学术文献互助群
群 号:604180095
Book学术官方微信