Endophytic Bacteria Induce Thiamine (Vitamin B1) Production in Oil Palm (Elaeis guineensis).

IF 0.9 Q3 BIOLOGY
Tropical life sciences research Pub Date : 2024-03-01 Epub Date: 2024-03-30 DOI:10.21315/tlsr2024.35.1.1
Nur Asna Faiqah Johari, Aisamuddin Ardi Zainal Abidin, Nur Farhah Nabihan Ismail, Zetty Norhana Balia Yusof
{"title":"Endophytic Bacteria Induce Thiamine (Vitamin B1) Production in Oil Palm (<i>Elaeis guineensis</i>).","authors":"Nur Asna Faiqah Johari, Aisamuddin Ardi Zainal Abidin, Nur Farhah Nabihan Ismail, Zetty Norhana Balia Yusof","doi":"10.21315/tlsr2024.35.1.1","DOIUrl":null,"url":null,"abstract":"<p><p>Thiamine or vitamin B1 is a micronutrient that has a crucial function in all living organisms and involved in several biochemical reactions. Concerning the capability of thiamine in inducing plant health, a study was carried out by applying bacterial endophytes (<i>Pseudomonas aeruginosa</i> and <i>Burkholderia cepacia</i> cultures) in four-month-old oil palm seedlings (<i>Elaeis guineensis</i>) via soil drenching technique to evaluate the effect towards thiamine. Spear leaves were sampled day 0 to 14 to analyse the expression of gene coding for the first two enzymes thiamine biosynthesis pathway, THI4 and THIC via qPCR analysis. The gene expression by qPCR showed a significant increase of up to 3-fold while high-performance liquid chromatography (HPLC) analysis for quantification of thiamine and its derivatives accumulated ~ 20-fold in total thiamine when compared to control seedlings. However, concentration of thiamine metabolites was negatively correlated with the expression of THIC and THI4 gene transcripts suggesting post-transcriptional regulation mediated by an RNA regulatory element, a thiamine pyrophosphate (TPP) riboswitch. Our findings demonstrated that the application of bacterial endophytes affected thiamine biosynthesis and enhanced overall thiamine content. This might increase the plant's resistance towards stress and would be useful in oil palm maintenance for maximum yield production.</p>","PeriodicalId":23477,"journal":{"name":"Tropical life sciences research","volume":"35 1","pages":"1-12"},"PeriodicalIF":0.9000,"publicationDate":"2024-03-01","publicationTypes":"Journal Article","fieldsOfStudy":null,"isOpenAccess":false,"openAccessPdf":"https://www.ncbi.nlm.nih.gov/pmc/articles/PMC11383633/pdf/","citationCount":"0","resultStr":null,"platform":"Semanticscholar","paperid":null,"PeriodicalName":"Tropical life sciences research","FirstCategoryId":"1085","ListUrlMain":"https://doi.org/10.21315/tlsr2024.35.1.1","RegionNum":0,"RegionCategory":null,"ArticlePicture":[],"TitleCN":null,"AbstractTextCN":null,"PMCID":null,"EPubDate":"2024/3/30 0:00:00","PubModel":"Epub","JCR":"Q3","JCRName":"BIOLOGY","Score":null,"Total":0}
引用次数: 0

Abstract

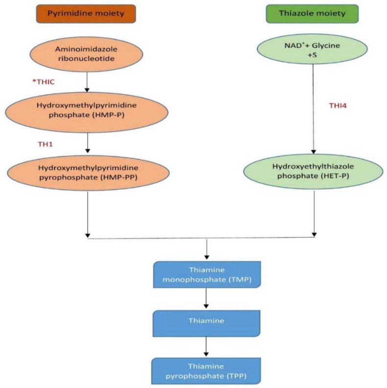
Thiamine or vitamin B1 is a micronutrient that has a crucial function in all living organisms and involved in several biochemical reactions. Concerning the capability of thiamine in inducing plant health, a study was carried out by applying bacterial endophytes (Pseudomonas aeruginosa and Burkholderia cepacia cultures) in four-month-old oil palm seedlings (Elaeis guineensis) via soil drenching technique to evaluate the effect towards thiamine. Spear leaves were sampled day 0 to 14 to analyse the expression of gene coding for the first two enzymes thiamine biosynthesis pathway, THI4 and THIC via qPCR analysis. The gene expression by qPCR showed a significant increase of up to 3-fold while high-performance liquid chromatography (HPLC) analysis for quantification of thiamine and its derivatives accumulated ~ 20-fold in total thiamine when compared to control seedlings. However, concentration of thiamine metabolites was negatively correlated with the expression of THIC and THI4 gene transcripts suggesting post-transcriptional regulation mediated by an RNA regulatory element, a thiamine pyrophosphate (TPP) riboswitch. Our findings demonstrated that the application of bacterial endophytes affected thiamine biosynthesis and enhanced overall thiamine content. This might increase the plant's resistance towards stress and would be useful in oil palm maintenance for maximum yield production.

Abstract Image

Abstract Image

Abstract Image

内生细菌诱导油棕(Elaeis guineensis)产生硫胺素(维生素 B1)。
硫胺素或维生素 B1 是一种微量营养素,对所有生物体都有重要作用,并参与多种生化反应。关于硫胺素诱导植物健康的能力,一项研究通过土壤淋洗技术在四个月大的油棕榈幼苗(Elaeis guineensis)中应用细菌内生菌(铜绿假单胞菌和伯克霍尔德氏菌培养物),以评估硫胺素的影响。在第 0 天至第 14 天对矛叶取样,通过 qPCR 分析硫胺素生物合成途径的前两种酶 THI4 和 THIC 的编码基因的表达情况。通过 qPCR 分析,基因表达量显著增加了 3 倍,而通过高效液相色谱(HPLC)分析,硫胺素及其衍生物的定量与对照苗相比,硫胺素总量增加了约 20 倍。然而,硫胺素代谢物的浓度与 THIC 和 THI4 基因转录本的表达呈负相关,这表明转录后调控是由 RNA 调控元件--焦磷酸硫胺素(TPP)核糖开关介导的。我们的研究结果表明,施用细菌内生菌影响了硫胺素的生物合成,提高了硫胺素的总体含量。这可能会增强植物的抗逆性,并有助于油棕榈的养护,以获得最高产量。
本文章由计算机程序翻译,如有差异,请以英文原文为准。
求助全文
约1分钟内获得全文 求助全文
来源期刊
CiteScore
2.60
自引率
0.00%
发文量
40
审稿时长
20 weeks
期刊介绍: Tropical Life Sciences Research (TLSR) formerly known as Journal of Bioscience seeks to publish relevant ideas and knowledge addressing vital life sciences issues in the tropical region. The Journal’s scope is interdisciplinary in nature and covers any aspects related to issues on life sciences especially from the field of biochemistry, microbiology, biotechnology and animal, plant, environmental, biomedical and pharmaceutical sciences. TLSR practices double blind peer review system to ensure and maintain the good quality of articles published in this journal. Two issues are published annually in printed and electronic form. TLSR also accepts review articles, experimental papers and short communications. The Chief Editor would like to invite researchers to use this journal as a mean to rapidly promote their research findings.
×
引用
GB/T 7714-2015
复制
MLA
复制
APA
复制
导出至
BibTeX EndNote RefMan NoteFirst NoteExpress
×
提示
您的信息不完整,为了账户安全,请先补充。
现在去补充
×
提示
您因"违规操作"
具体请查看互助需知
我知道了
×
提示
确定
请完成安全验证×
copy
已复制链接
快去分享给好友吧!
我知道了
右上角分享
点击右上角分享
0
联系我们:info@booksci.cn Book学术提供免费学术资源搜索服务,方便国内外学者检索中英文文献。致力于提供最便捷和优质的服务体验。 Copyright © 2023 布克学术 All rights reserved.
京ICP备2023020795号-1
ghs 京公网安备 11010802042870号
Book学术文献互助
Book学术文献互助群
群 号:604180095
Book学术官方微信