Glucomannan is a promising isoniazid's enhancer that inducing macrophage phagocytosis.

IF 1.4 Q3 Pharmacology, Toxicology and Pharmaceutics
Bernadette Dian Novita, Widya Wasiyastuti, Yudy Tjahjono, Hendy Wijaya, Wuryanto Hadinugroho, Sumi Wijaya, Lisa Soegianto, Imelda Theodora, Elisabeth Tri Wahyuni Widoretno, Kevin Samsudin, Alvin Julian
{"title":"Glucomannan is a promising isoniazid's enhancer that inducing macrophage phagocytosis.","authors":"Bernadette Dian Novita, Widya Wasiyastuti, Yudy Tjahjono, Hendy Wijaya, Wuryanto Hadinugroho, Sumi Wijaya, Lisa Soegianto, Imelda Theodora, Elisabeth Tri Wahyuni Widoretno, Kevin Samsudin, Alvin Julian","doi":"10.4103/japtr.japtr_96_24","DOIUrl":null,"url":null,"abstract":"<p><p>Isoniazid (INH) is a frontline antituberculosis agent effective against <i>Mycobacterium tuberculosis</i> (Mtb), but the increasing challenge of avoiding multidrug-resistant tuberculosis, including INH resistance, necessitates innovative approaches. This study focused on enhancing macrophage phagocytosis to overcome INH resistance. Glucomannan, an immunomodulatory polysaccharide, emerged as a potential macrophage activator. Our objective was to characterize the glucomannan-INH mixture and assess its impact on INH efficacy and macrophage activity. Detailed examination of the glucomannan from <i>Amorphophallus muelleri</i> (0.05%-0.2%) was performed in several methods. INH sensitivity tests were carried out with the Mtb strain H37RV on Löwenstein-Jensen medium. Murine macrophage (RAW264.7) viability and activity were evaluated through MTT and latex bead phagocytosis assays. Ultraviolet-wavelength spectrophotometry was used to analyze chemical structure changes. Glucomannan (0.05%-0.2%) significantly enhanced murine macrophage viability and activity. When glucomannan was combined with INH, the IC50 value was greater compared to INH only. Phagocytosis assays revealed heightened macrophage activity in the presence of 0.05% and 0.1% glucomannan. Importantly, glucomannan did not compromise INH efficacy or alter its chemical structure. This study underscores the potential of glucomannan, particularly with a lower molecular weight, as a promising enhancer of INH, boosting macrophage phagocytosis against INH-resistant Mtb. These findings challenge the assumptions about the impact of glucomannan on drug absorption and prompt potential reevaluation. While specific receptors for glucomannan in macrophage phagocytosis require further exploration, the complement receptors are proposed to be potential mediators.</p>","PeriodicalId":14877,"journal":{"name":"Journal of Advanced Pharmaceutical Technology & Research","volume":"15 3","pages":"237-241"},"PeriodicalIF":1.4000,"publicationDate":"2024-07-01","publicationTypes":"Journal Article","fieldsOfStudy":null,"isOpenAccess":false,"openAccessPdf":"https://www.ncbi.nlm.nih.gov/pmc/articles/PMC11404426/pdf/","citationCount":"0","resultStr":null,"platform":"Semanticscholar","paperid":null,"PeriodicalName":"Journal of Advanced Pharmaceutical Technology & Research","FirstCategoryId":"1085","ListUrlMain":"https://doi.org/10.4103/japtr.japtr_96_24","RegionNum":0,"RegionCategory":null,"ArticlePicture":[],"TitleCN":null,"AbstractTextCN":null,"PMCID":null,"EPubDate":"2024/7/22 0:00:00","PubModel":"Epub","JCR":"Q3","JCRName":"Pharmacology, Toxicology and Pharmaceutics","Score":null,"Total":0}
引用次数: 0

Abstract

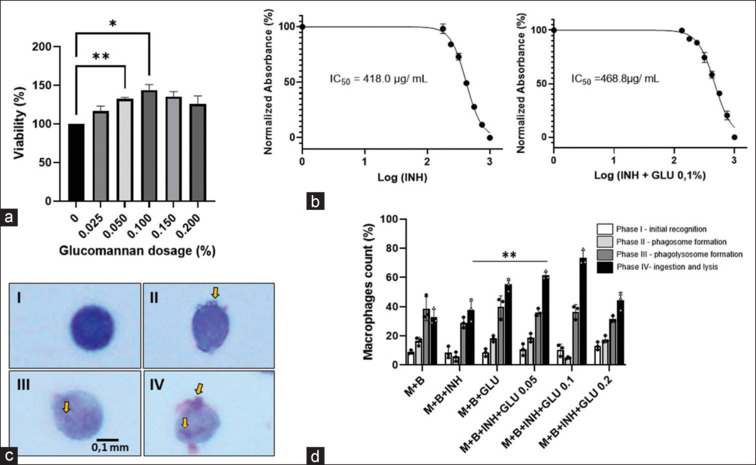
Isoniazid (INH) is a frontline antituberculosis agent effective against Mycobacterium tuberculosis (Mtb), but the increasing challenge of avoiding multidrug-resistant tuberculosis, including INH resistance, necessitates innovative approaches. This study focused on enhancing macrophage phagocytosis to overcome INH resistance. Glucomannan, an immunomodulatory polysaccharide, emerged as a potential macrophage activator. Our objective was to characterize the glucomannan-INH mixture and assess its impact on INH efficacy and macrophage activity. Detailed examination of the glucomannan from Amorphophallus muelleri (0.05%-0.2%) was performed in several methods. INH sensitivity tests were carried out with the Mtb strain H37RV on Löwenstein-Jensen medium. Murine macrophage (RAW264.7) viability and activity were evaluated through MTT and latex bead phagocytosis assays. Ultraviolet-wavelength spectrophotometry was used to analyze chemical structure changes. Glucomannan (0.05%-0.2%) significantly enhanced murine macrophage viability and activity. When glucomannan was combined with INH, the IC50 value was greater compared to INH only. Phagocytosis assays revealed heightened macrophage activity in the presence of 0.05% and 0.1% glucomannan. Importantly, glucomannan did not compromise INH efficacy or alter its chemical structure. This study underscores the potential of glucomannan, particularly with a lower molecular weight, as a promising enhancer of INH, boosting macrophage phagocytosis against INH-resistant Mtb. These findings challenge the assumptions about the impact of glucomannan on drug absorption and prompt potential reevaluation. While specific receptors for glucomannan in macrophage phagocytosis require further exploration, the complement receptors are proposed to be potential mediators.

Abstract Image

Abstract Image

葡甘露聚糖是一种很有前景的异烟肼增强剂,可诱导巨噬细胞吞噬。
异烟肼(INH)是一种一线抗结核药物,对结核分枝杆菌(Mtb)有效,但避免耐多药结核病(包括 INH 耐药性)的挑战日益严峻,因此有必要采用创新方法。这项研究的重点是增强巨噬细胞的吞噬能力,以克服 INH 耐药性。葡甘露聚糖是一种免疫调节多糖,是一种潜在的巨噬细胞激活剂。我们的目标是确定葡甘露聚糖-INH混合物的特性,并评估其对INH疗效和巨噬细胞活性的影响。我们采用多种方法对来自 Amorphophallus muelleri 的葡甘露聚糖(0.05%-0.2%)进行了详细研究。在 Löwenstein-Jensen 培养基上用 Mtb 菌株 H37RV 进行 INH 敏感性试验。小鼠巨噬细胞(RAW264.7)的活力和活性通过 MTT 和乳胶珠吞噬试验进行评估。紫外波长分光光度法用于分析化学结构的变化。葡甘露聚糖(0.05%-0.2%)能显著提高小鼠巨噬细胞的活力和活性。当葡甘露聚糖与 INH 合用时,其 IC50 值高于 INH。吞噬试验显示,在 0.05% 和 0.1% 葡甘聚糖存在的情况下,巨噬细胞的活性增强。重要的是,葡甘露聚糖不会影响 INH 的疗效或改变其化学结构。这项研究强调了葡甘露聚糖(尤其是分子量较低的葡甘露聚糖)作为 INH 增强剂的潜力,它能增强巨噬细胞对耐 INH 的 Mtb 的吞噬能力。这些发现对有关葡甘露聚糖影响药物吸收的假设提出了挑战,并促使人们重新评估其潜力。葡萄糖甘露聚糖在巨噬细胞吞噬作用中的特定受体还需要进一步研究,但补体受体被认为是潜在的介质。
本文章由计算机程序翻译,如有差异,请以英文原文为准。
求助全文
约1分钟内获得全文 求助全文
来源期刊
CiteScore
2.00
自引率
7.10%
发文量
44
审稿时长
20 weeks
期刊介绍: Journal of Advanced Pharmaceutical Technology & Research (JAPTR) is an Official Publication of Society of Pharmaceutical Education & Research™. It is an international journal published Quarterly. Journal of Advanced Pharmaceutical Technology & Research (JAPTR) is available in online and print version. It is a peer reviewed journal aiming to communicate high quality original research work, reviews, short communications, case report, Ethics Forum, Education Forum and Letter to editor that contribute significantly to further the scientific knowledge related to the field of Pharmacy i.e. Pharmaceutics, Pharmacology, Pharmacognosy, Pharmaceutical Chemistry. Articles with timely interest and newer research concepts will be given more preference.
×
引用
GB/T 7714-2015
复制
MLA
复制
APA
复制
导出至
BibTeX EndNote RefMan NoteFirst NoteExpress
×
提示
您的信息不完整,为了账户安全,请先补充。
现在去补充
×
提示
您因"违规操作"
具体请查看互助需知
我知道了
×
提示
确定
请完成安全验证×
copy
已复制链接
快去分享给好友吧!
我知道了
右上角分享
点击右上角分享
0
联系我们:info@booksci.cn Book学术提供免费学术资源搜索服务,方便国内外学者检索中英文文献。致力于提供最便捷和优质的服务体验。 Copyright © 2023 布克学术 All rights reserved.
京ICP备2023020795号-1
ghs 京公网安备 11010802042870号
Book学术文献互助
Book学术文献互助群
群 号:604180095
Book学术官方微信