Corilagin Alleviates Ang II-Induced Cardiac Fibrosis by Regulating the PTEN/AKT/mTOR Pathway.

IF 2.4 4区 医学 Q3 PHARMACOLOGY & PHARMACY
Dose-Response Pub Date : 2024-09-18 eCollection Date: 2024-07-01 DOI:10.1177/15593258241261198
Xiaogang Zhang, Bei Tian, Xinpeng Cong, Zhongping Ning
{"title":"Corilagin Alleviates Ang II-Induced Cardiac Fibrosis by Regulating the PTEN/AKT/mTOR Pathway.","authors":"Xiaogang Zhang, Bei Tian, Xinpeng Cong, Zhongping Ning","doi":"10.1177/15593258241261198","DOIUrl":null,"url":null,"abstract":"<p><p>This research aimed to evaluate the therapeutic effect of corilagin (Cor) against angiotensin II (Ang II)-induced cardiac fibrosis and its underlying mechanisms. C57BL/6 mice (male, 8-10 weeks) received saline or Ang II (2.0 mg/kg/day) via subcutaneous infusion and intraperitoneal injection of Cor (30 mg/kg) for 28 days. Ang II induction increased the fibrotic area, whereas Cor treatment inhibited the fibrotic area significantly. Cor markedly reduced the Ang II-induced cardiac fibroblasts. Cor significantly inhibited Ang II-induced increase in expressions of smooth muscle alpha-actin (α-SMA), collagen I, collagen III, transforming growth factor beta 1 (TGF-β1), fibronectin, and connective tissue growth factor (CTGF). Cor suppressed the intracellular reactive oxygen species (ROS) production. Cor therapy reduced Ang II-induced malondialdehyde (MDA) content, whereas superoxide dismutase (SOD) and catalase (CAT) activities were increased (all, <i>P</i> < .001). Moreover, Ang II induction elevated the expression of phosphorylated phosphatase and tensin homolog (p-PTEN), phosphorylated protein kinase B (p-AKT) (Ser473) and phosphorylated mammalian target of rapamycin (p-mTOR) (Ser 2448), whereas Cor reduced their expressions. Cor treatment inhibited the migration ability of the cardiac fibroblast, whereas a PTEN inhibitor, VO-ohpic, increased the migration capability. Cor could have a protective effect against Ang II-induced cardiac fibrosis via inhibition of the PTEN/AKT/mTOR pathway.</p>","PeriodicalId":11285,"journal":{"name":"Dose-Response","volume":"22 3","pages":"15593258241261198"},"PeriodicalIF":2.4000,"publicationDate":"2024-09-18","publicationTypes":"Journal Article","fieldsOfStudy":null,"isOpenAccess":false,"openAccessPdf":"https://www.ncbi.nlm.nih.gov/pmc/articles/PMC11412214/pdf/","citationCount":"0","resultStr":null,"platform":"Semanticscholar","paperid":null,"PeriodicalName":"Dose-Response","FirstCategoryId":"3","ListUrlMain":"https://doi.org/10.1177/15593258241261198","RegionNum":4,"RegionCategory":"医学","ArticlePicture":[],"TitleCN":null,"AbstractTextCN":null,"PMCID":null,"EPubDate":"2024/7/1 0:00:00","PubModel":"eCollection","JCR":"Q3","JCRName":"PHARMACOLOGY & PHARMACY","Score":null,"Total":0}
引用次数: 0

Abstract

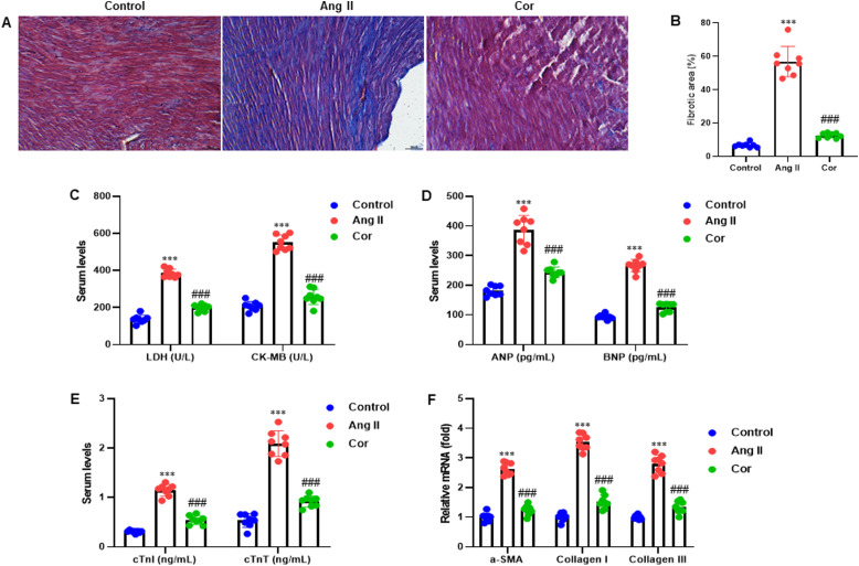
This research aimed to evaluate the therapeutic effect of corilagin (Cor) against angiotensin II (Ang II)-induced cardiac fibrosis and its underlying mechanisms. C57BL/6 mice (male, 8-10 weeks) received saline or Ang II (2.0 mg/kg/day) via subcutaneous infusion and intraperitoneal injection of Cor (30 mg/kg) for 28 days. Ang II induction increased the fibrotic area, whereas Cor treatment inhibited the fibrotic area significantly. Cor markedly reduced the Ang II-induced cardiac fibroblasts. Cor significantly inhibited Ang II-induced increase in expressions of smooth muscle alpha-actin (α-SMA), collagen I, collagen III, transforming growth factor beta 1 (TGF-β1), fibronectin, and connective tissue growth factor (CTGF). Cor suppressed the intracellular reactive oxygen species (ROS) production. Cor therapy reduced Ang II-induced malondialdehyde (MDA) content, whereas superoxide dismutase (SOD) and catalase (CAT) activities were increased (all, P < .001). Moreover, Ang II induction elevated the expression of phosphorylated phosphatase and tensin homolog (p-PTEN), phosphorylated protein kinase B (p-AKT) (Ser473) and phosphorylated mammalian target of rapamycin (p-mTOR) (Ser 2448), whereas Cor reduced their expressions. Cor treatment inhibited the migration ability of the cardiac fibroblast, whereas a PTEN inhibitor, VO-ohpic, increased the migration capability. Cor could have a protective effect against Ang II-induced cardiac fibrosis via inhibition of the PTEN/AKT/mTOR pathway.

Abstract Image

Abstract Image

Abstract Image

柯里拉京通过调节 PTEN/AKT/mTOR 通路缓解血管紧张素 II 诱导的心脏纤维化
本研究旨在评估柯里拉京(Corilagin,Cor)对血管紧张素II(Ang II)诱导的心脏纤维化的治疗效果及其潜在机制。C57BL/6小鼠(雄性,8-10周)皮下注射生理盐水或血管紧张素II(2.0毫克/千克/天),腹腔注射Cor(30毫克/千克),共28天。Ang II诱导增加了纤维化面积,而Cor治疗则显著抑制了纤维化面积。Cor明显减少了Ang II诱导的心脏成纤维细胞。Cor能明显抑制Ang II诱导的平滑肌α-肌动蛋白(α-SMA)、胶原蛋白I、胶原蛋白III、转化生长因子β1(TGF-β1)、纤连蛋白和结缔组织生长因子(CTGF)表达的增加。Cor 可抑制细胞内活性氧(ROS)的产生。Cor疗法降低了Ang II诱导的丙二醛(MDA)含量,而超氧化物歧化酶(SOD)和过氧化氢酶(CAT)的活性则有所提高(均为P < .001)。此外,Ang II 诱导会升高磷酸化磷酸酶和天丝同源物(p-PTEN)、磷酸化蛋白激酶 B(p-AKT)(Ser473)和磷酸化哺乳动物雷帕霉素靶标(p-mTOR)(Ser 2448)的表达,而 Cor 会降低它们的表达。Cor处理抑制了心脏成纤维细胞的迁移能力,而PTEN抑制剂VO-ohpic则提高了迁移能力。Cor可通过抑制PTEN/AKT/mTOR途径对Ang II诱导的心脏纤维化产生保护作用。
本文章由计算机程序翻译,如有差异,请以英文原文为准。
求助全文
约1分钟内获得全文 求助全文
来源期刊
Dose-Response
Dose-Response PHARMACOLOGY & PHARMACY-RADIOLOGY, NUCLEAR MEDICINE & MEDICAL IMAGING
CiteScore
4.90
自引率
4.00%
发文量
140
审稿时长
>12 weeks
期刊介绍: Dose-Response is an open access peer-reviewed online journal publishing original findings and commentaries on the occurrence of dose-response relationships across a broad range of disciplines. Particular interest focuses on experimental evidence providing mechanistic understanding of nonlinear dose-response relationships.
×
引用
GB/T 7714-2015
复制
MLA
复制
APA
复制
导出至
BibTeX EndNote RefMan NoteFirst NoteExpress
×
提示
您的信息不完整,为了账户安全,请先补充。
现在去补充
×
提示
您因"违规操作"
具体请查看互助需知
我知道了
×
提示
确定
请完成安全验证×
copy
已复制链接
快去分享给好友吧!
我知道了
右上角分享
点击右上角分享
0
联系我们:info@booksci.cn Book学术提供免费学术资源搜索服务,方便国内外学者检索中英文文献。致力于提供最便捷和优质的服务体验。 Copyright © 2023 布克学术 All rights reserved.
京ICP备2023020795号-1
ghs 京公网安备 11010802042870号
Book学术文献互助
Book学术文献互助群
群 号:604180095
Book学术官方微信