Unraveling the Role of PCDH9 in Breast Cancer and Identifying Therapeutic Strategies for PCDH9-Deficient Tumors.

IF 3.4 4区 医学 Q2 ONCOLOGY
Breast Cancer : Targets and Therapy Pub Date : 2024-09-09 eCollection Date: 2024-01-01 DOI:10.2147/BCTT.S476083
Ruixi Li, Lulu Liu, Yong Liu, Jiang Tang, Jinsong Li
{"title":"Unraveling the Role of PCDH9 in Breast Cancer and Identifying Therapeutic Strategies for PCDH9-Deficient Tumors.","authors":"Ruixi Li, Lulu Liu, Yong Liu, Jiang Tang, Jinsong Li","doi":"10.2147/BCTT.S476083","DOIUrl":null,"url":null,"abstract":"<p><strong>Introduction: </strong>Protocadherin 9 (PCDH9), a member of the cadherin superfamily of transmembrane proteins, plays a role in cell adhesion and neural development. Recent studies suggest that PCDH9 may function as a tumor suppressor in certain cancers, though its specific role in breast cancer remains unclear.</p><p><strong>Methods: </strong>UALCAN database to retrieve information on PCDH9 expression in breast cancer tissues compared with that in normal tissues. The biological effects of PCDH9 in breast cancer cells were analyzed using the DepMap database. Stable knockdown or overexpression of PCDH9 in breast cancer cell lines and subsequently assessed tumor cell proliferation and migration. Synthetic lethal screening was conducted for breast cancer cells with low PCDH9 expression or deficiency.</p><p><strong>Results: </strong>In this study, we observed significant downregulation of PCDH9 in breast cancer tissues, with its expression negatively correlated with progression-free survival. Further investigations revealed that decreased PCDH9 expression promotes breast cancer cell proliferation and migration, while overexpression of PCDH9 has the opposite effect. Subsequently, we identified the TAS-102, an approved drug for metastatic colorectal cancer, exhibited selective cytotoxicity against breast cancer cells with low PCDH9 expression.</p><p><strong>Conclusion and discussion: </strong>In summary, our study identified PCDH9 as a tumor suppressor in breast cancer and highlighted TAS-102 as a potential therapeutic option for tumors with low PCDH9 expression or deficiency. The specific interaction between TAS-102 and PCDH9 warrants further exploration, providing deeper insights into its mode of action in treating PCDH9-deficient breast cancer.</p>","PeriodicalId":9106,"journal":{"name":"Breast Cancer : Targets and Therapy","volume":"16 ","pages":"583-593"},"PeriodicalIF":3.4000,"publicationDate":"2024-09-09","publicationTypes":"Journal Article","fieldsOfStudy":null,"isOpenAccess":false,"openAccessPdf":"https://www.ncbi.nlm.nih.gov/pmc/articles/PMC11401061/pdf/","citationCount":"0","resultStr":null,"platform":"Semanticscholar","paperid":null,"PeriodicalName":"Breast Cancer : Targets and Therapy","FirstCategoryId":"3","ListUrlMain":"https://doi.org/10.2147/BCTT.S476083","RegionNum":4,"RegionCategory":"医学","ArticlePicture":[],"TitleCN":null,"AbstractTextCN":null,"PMCID":null,"EPubDate":"2024/1/1 0:00:00","PubModel":"eCollection","JCR":"Q2","JCRName":"ONCOLOGY","Score":null,"Total":0}
引用次数: 0

Abstract

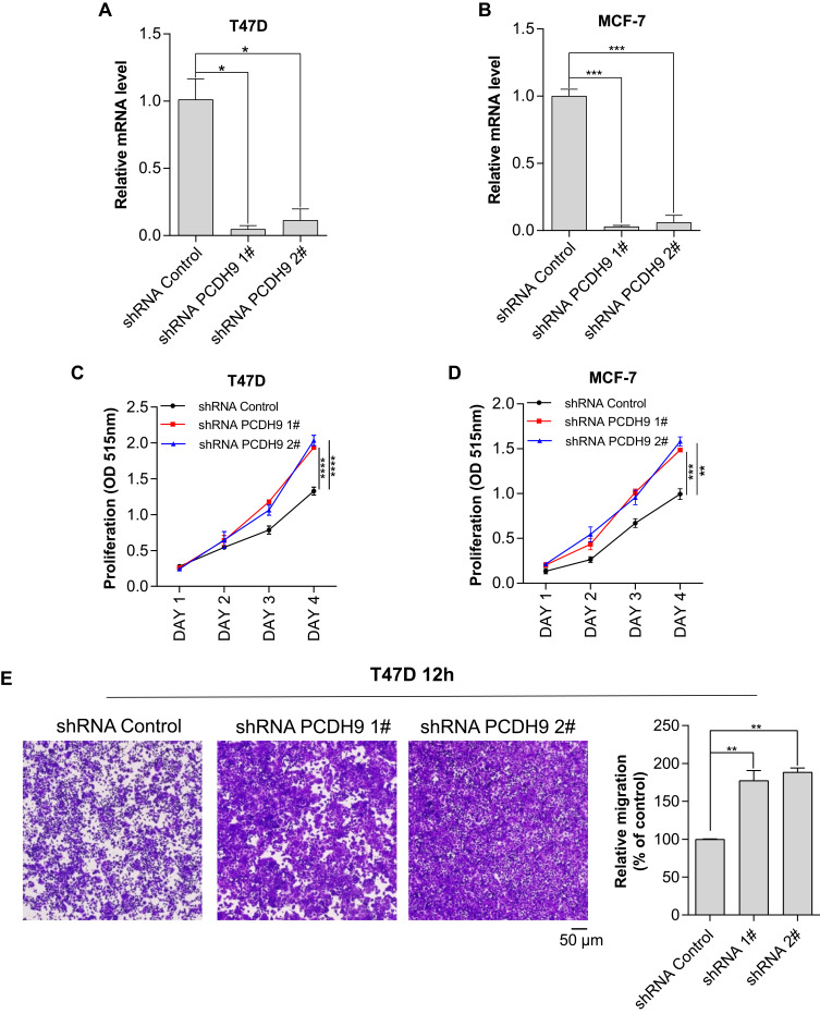
Introduction: Protocadherin 9 (PCDH9), a member of the cadherin superfamily of transmembrane proteins, plays a role in cell adhesion and neural development. Recent studies suggest that PCDH9 may function as a tumor suppressor in certain cancers, though its specific role in breast cancer remains unclear.

Methods: UALCAN database to retrieve information on PCDH9 expression in breast cancer tissues compared with that in normal tissues. The biological effects of PCDH9 in breast cancer cells were analyzed using the DepMap database. Stable knockdown or overexpression of PCDH9 in breast cancer cell lines and subsequently assessed tumor cell proliferation and migration. Synthetic lethal screening was conducted for breast cancer cells with low PCDH9 expression or deficiency.

Results: In this study, we observed significant downregulation of PCDH9 in breast cancer tissues, with its expression negatively correlated with progression-free survival. Further investigations revealed that decreased PCDH9 expression promotes breast cancer cell proliferation and migration, while overexpression of PCDH9 has the opposite effect. Subsequently, we identified the TAS-102, an approved drug for metastatic colorectal cancer, exhibited selective cytotoxicity against breast cancer cells with low PCDH9 expression.

Conclusion and discussion: In summary, our study identified PCDH9 as a tumor suppressor in breast cancer and highlighted TAS-102 as a potential therapeutic option for tumors with low PCDH9 expression or deficiency. The specific interaction between TAS-102 and PCDH9 warrants further exploration, providing deeper insights into its mode of action in treating PCDH9-deficient breast cancer.

Abstract Image

Abstract Image

Abstract Image

揭示 PCDH9 在乳腺癌中的作用并确定 PCDH9 缺陷肿瘤的治疗策略。
简介原粘连蛋白9(PCDH9)是粘连蛋白超家族跨膜蛋白的一员,在细胞粘附和神经发育中发挥作用。最近的研究表明,PCDH9 可能在某些癌症中发挥肿瘤抑制因子的作用,但它在乳腺癌中的具体作用仍不清楚:方法:通过 UALCAN 数据库检索 PCDH9 在乳腺癌组织中的表达信息,并与正常组织进行对比。利用 DepMap 数据库分析 PCDH9 在乳腺癌细胞中的生物效应。在乳腺癌细胞系中稳定敲除或过表达 PCDH9,随后评估肿瘤细胞的增殖和迁移。对低表达或缺乏 PCDH9 的乳腺癌细胞进行合成致死筛选:结果:在这项研究中,我们观察到乳腺癌组织中 PCDH9 明显下调,其表达与无进展生存期呈负相关。进一步研究发现,PCDH9 表达的降低会促进乳腺癌细胞的增殖和迁移,而过表达则会产生相反的效果。随后,我们发现已被批准用于治疗转移性结直肠癌的药物 TAS-102 对 PCDH9 低表达的乳腺癌细胞具有选择性细胞毒性:总之,我们的研究发现 PCDH9 是乳腺癌的肿瘤抑制因子,并强调 TAS-102 是 PCDH9 低表达或缺乏的肿瘤的潜在治疗选择。TAS-102与PCDH9之间的特异性相互作用值得进一步探讨,这将为深入了解其治疗PCDH9缺乏型乳腺癌的作用模式提供更多信息。
本文章由计算机程序翻译,如有差异,请以英文原文为准。
求助全文
约1分钟内获得全文 求助全文
来源期刊
CiteScore
4.10
自引率
0.00%
发文量
40
审稿时长
16 weeks
×
引用
GB/T 7714-2015
复制
MLA
复制
APA
复制
导出至
BibTeX EndNote RefMan NoteFirst NoteExpress
×
提示
您的信息不完整,为了账户安全,请先补充。
现在去补充
×
提示
您因"违规操作"
具体请查看互助需知
我知道了
×
提示
确定
请完成安全验证×
copy
已复制链接
快去分享给好友吧!
我知道了
右上角分享
点击右上角分享
0
联系我们:info@booksci.cn Book学术提供免费学术资源搜索服务,方便国内外学者检索中英文文献。致力于提供最便捷和优质的服务体验。 Copyright © 2023 布克学术 All rights reserved.
京ICP备2023020795号-1
ghs 京公网安备 11010802042870号
Book学术文献互助
Book学术文献互助群
群 号:604180095
Book学术官方微信