p16 Immunohistochemical Patterns in Triple-Negative Breast Cancer: Clinical and Genomic Similarities of the p16 Diffuse Pattern to pRB Deficiency.

IF 2 4区 医学 Q3 CELL BIOLOGY
Pathobiology Pub Date : 2025-01-01 Epub Date: 2024-09-06 DOI:10.1159/000541299
Miseon Lee, Ahwon Lee, Byung-Ock Choi, Woo-Chan Park, Jieun Lee, Jun Kang
{"title":"p16 Immunohistochemical Patterns in Triple-Negative Breast Cancer: Clinical and Genomic Similarities of the p16 Diffuse Pattern to pRB Deficiency.","authors":"Miseon Lee, Ahwon Lee, Byung-Ock Choi, Woo-Chan Park, Jieun Lee, Jun Kang","doi":"10.1159/000541299","DOIUrl":null,"url":null,"abstract":"<p><strong>Introduction: </strong>Triple-negative breast cancer (TNBC) is associated with alterations in the retinoblastoma pathway. As a consequence of retinoblastoma protein (pRB) loss, compensatory upregulation of p16 occurs due to the loss of phosphorylated pRB-mediated negative feedback on p16 expression. The aim of this study is to investigate the clinicopathological and genomic characteristics associated with the diffuse pattern of p16 immunohistochemistry (IHC) in TNBC.</p><p><strong>Methods: </strong>The study analyzed surgically resected TNBC for whole-exome sequencing in 113 cases and for cDNA microarray in 144 cases. The p16 IHC results were classified into two patterns: diffuse and negative/mosaic.</p><p><strong>Results: </strong>In the entire cohort (n = 257), the diffuse pattern of p16 IHC was observed in 123 (47.9%) patients and the negative/mosaic pattern in 134 (52.1%). Biallelic RB1 inactivation was observed in 14.3% of patients with the diffuse pattern. The diffuse pattern of p16 IHC showed more frequent RB1 alterations and cell cycle progression signatures, a higher Ki-67 labeling index, more frequent chromosome segment copy number changes, a higher frequency of homologous recombination deficiency high, and immune-related signatures. PIK3CA mutations were more frequent in the negative/mosaic pattern. CCND1 amplification was identified in 5 cases, all with the negative/mosaic pattern.</p><p><strong>Conclusion: </strong>In TNBC, the diffuse p16 pattern shows clinical and genomic similarities to pRB-deficient tumors, suggesting shared characteristics. This suggests that p16 IHC testing may provide new therapeutic approaches, underscoring its potential clinical importance.</p><p><strong>Introduction: </strong>Triple-negative breast cancer (TNBC) is associated with alterations in the retinoblastoma pathway. As a consequence of retinoblastoma protein (pRB) loss, compensatory upregulation of p16 occurs due to the loss of phosphorylated pRB-mediated negative feedback on p16 expression. The aim of this study is to investigate the clinicopathological and genomic characteristics associated with the diffuse pattern of p16 immunohistochemistry (IHC) in TNBC.</p><p><strong>Methods: </strong>The study analyzed surgically resected TNBC for whole-exome sequencing in 113 cases and for cDNA microarray in 144 cases. The p16 IHC results were classified into two patterns: diffuse and negative/mosaic.</p><p><strong>Results: </strong>In the entire cohort (n = 257), the diffuse pattern of p16 IHC was observed in 123 (47.9%) patients and the negative/mosaic pattern in 134 (52.1%). Biallelic RB1 inactivation was observed in 14.3% of patients with the diffuse pattern. The diffuse pattern of p16 IHC showed more frequent RB1 alterations and cell cycle progression signatures, a higher Ki-67 labeling index, more frequent chromosome segment copy number changes, a higher frequency of homologous recombination deficiency high, and immune-related signatures. PIK3CA mutations were more frequent in the negative/mosaic pattern. CCND1 amplification was identified in 5 cases, all with the negative/mosaic pattern.</p><p><strong>Conclusion: </strong>In TNBC, the diffuse p16 pattern shows clinical and genomic similarities to pRB-deficient tumors, suggesting shared characteristics. This suggests that p16 IHC testing may provide new therapeutic approaches, underscoring its potential clinical importance.</p>","PeriodicalId":19805,"journal":{"name":"Pathobiology","volume":" ","pages":"63-76"},"PeriodicalIF":2.0000,"publicationDate":"2025-01-01","publicationTypes":"Journal Article","fieldsOfStudy":null,"isOpenAccess":false,"openAccessPdf":"https://www.ncbi.nlm.nih.gov/pmc/articles/PMC11965838/pdf/","citationCount":"0","resultStr":null,"platform":"Semanticscholar","paperid":null,"PeriodicalName":"Pathobiology","FirstCategoryId":"3","ListUrlMain":"https://doi.org/10.1159/000541299","RegionNum":4,"RegionCategory":"医学","ArticlePicture":[],"TitleCN":null,"AbstractTextCN":null,"PMCID":null,"EPubDate":"2024/9/6 0:00:00","PubModel":"Epub","JCR":"Q3","JCRName":"CELL BIOLOGY","Score":null,"Total":0}
引用次数: 0

Abstract

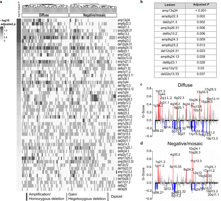
Introduction: Triple-negative breast cancer (TNBC) is associated with alterations in the retinoblastoma pathway. As a consequence of retinoblastoma protein (pRB) loss, compensatory upregulation of p16 occurs due to the loss of phosphorylated pRB-mediated negative feedback on p16 expression. The aim of this study is to investigate the clinicopathological and genomic characteristics associated with the diffuse pattern of p16 immunohistochemistry (IHC) in TNBC.

Methods: The study analyzed surgically resected TNBC for whole-exome sequencing in 113 cases and for cDNA microarray in 144 cases. The p16 IHC results were classified into two patterns: diffuse and negative/mosaic.

Results: In the entire cohort (n = 257), the diffuse pattern of p16 IHC was observed in 123 (47.9%) patients and the negative/mosaic pattern in 134 (52.1%). Biallelic RB1 inactivation was observed in 14.3% of patients with the diffuse pattern. The diffuse pattern of p16 IHC showed more frequent RB1 alterations and cell cycle progression signatures, a higher Ki-67 labeling index, more frequent chromosome segment copy number changes, a higher frequency of homologous recombination deficiency high, and immune-related signatures. PIK3CA mutations were more frequent in the negative/mosaic pattern. CCND1 amplification was identified in 5 cases, all with the negative/mosaic pattern.

Conclusion: In TNBC, the diffuse p16 pattern shows clinical and genomic similarities to pRB-deficient tumors, suggesting shared characteristics. This suggests that p16 IHC testing may provide new therapeutic approaches, underscoring its potential clinical importance.

Introduction: Triple-negative breast cancer (TNBC) is associated with alterations in the retinoblastoma pathway. As a consequence of retinoblastoma protein (pRB) loss, compensatory upregulation of p16 occurs due to the loss of phosphorylated pRB-mediated negative feedback on p16 expression. The aim of this study is to investigate the clinicopathological and genomic characteristics associated with the diffuse pattern of p16 immunohistochemistry (IHC) in TNBC.

Methods: The study analyzed surgically resected TNBC for whole-exome sequencing in 113 cases and for cDNA microarray in 144 cases. The p16 IHC results were classified into two patterns: diffuse and negative/mosaic.

Results: In the entire cohort (n = 257), the diffuse pattern of p16 IHC was observed in 123 (47.9%) patients and the negative/mosaic pattern in 134 (52.1%). Biallelic RB1 inactivation was observed in 14.3% of patients with the diffuse pattern. The diffuse pattern of p16 IHC showed more frequent RB1 alterations and cell cycle progression signatures, a higher Ki-67 labeling index, more frequent chromosome segment copy number changes, a higher frequency of homologous recombination deficiency high, and immune-related signatures. PIK3CA mutations were more frequent in the negative/mosaic pattern. CCND1 amplification was identified in 5 cases, all with the negative/mosaic pattern.

Conclusion: In TNBC, the diffuse p16 pattern shows clinical and genomic similarities to pRB-deficient tumors, suggesting shared characteristics. This suggests that p16 IHC testing may provide new therapeutic approaches, underscoring its potential clinical importance.

Abstract Image

Abstract Image

Abstract Image

三阴性乳腺癌的 p16 免疫组化模式:p16 扩散模式与 pRB 缺陷的临床和基因组相似性。
导言三阴性乳腺癌(TNBC)与视网膜母细胞瘤通路的改变有关。由于视网膜母细胞瘤蛋白(pRB)的缺失,磷酸化的 pRB 介导的对 p16 表达的负反馈消失,从而导致 p16 的代偿性上调。本研究旨在探讨与 TNBC 中 p16 免疫组化(IHC)弥漫模式相关的临床病理和基因组特征:该研究对113例手术切除的TNBC进行了全外显子组测序分析,对144例进行了cDNA芯片分析。p16 IHC结果分为两种模式:弥漫型和阴性/镶嵌型:在整个队列(n = 257)中,123 例(47.9%)患者的 p16 IHC 结果为弥漫型,134 例(52.1%)患者的 p16 IHC 结果为阴性/镶嵌型。在14.3%的弥漫型患者中观察到双等位基因RB1失活。p16 IHC的弥漫模式显示出更频繁的RB1改变和细胞周期进展特征、更高的Ki-67标记指数、更频繁的染色体片段拷贝数变化、更高频率的同源重组缺陷高和免疫相关特征。PIK3CA突变在阴性/马赛克模式中更为常见。在5个病例中发现了CCND1扩增,均为阴性/马赛克模式:在TNBC中,弥漫性p16模式与pRB缺陷型肿瘤在临床和基因组方面具有相似性,表明两者具有共同的特征。这表明 p16 IHC 检测可提供新的治疗方法,突出了其潜在的临床重要性。
本文章由计算机程序翻译,如有差异,请以英文原文为准。
求助全文
约1分钟内获得全文 求助全文
来源期刊
Pathobiology
Pathobiology 医学-病理学
CiteScore
8.50
自引率
0.00%
发文量
47
审稿时长
>12 weeks
期刊介绍: ''Pathobiology'' offers a valuable platform for the publication of high-quality original research into the mechanisms underlying human disease. Aiming to serve as a bridge between basic biomedical research and clinical medicine, the journal welcomes articles from scientific areas such as pathology, oncology, anatomy, virology, internal medicine, surgery, cell and molecular biology, and immunology. Published bimonthly, ''Pathobiology'' features original research papers and reviews on translational research. The journal offers the possibility to publish proceedings of meetings dedicated to one particular topic.
×
引用
GB/T 7714-2015
复制
MLA
复制
APA
复制
导出至
BibTeX EndNote RefMan NoteFirst NoteExpress
×
提示
您的信息不完整,为了账户安全,请先补充。
现在去补充
×
提示
您因"违规操作"
具体请查看互助需知
我知道了
×
提示
确定
请完成安全验证×
copy
已复制链接
快去分享给好友吧!
我知道了
右上角分享
点击右上角分享
0
联系我们:info@booksci.cn Book学术提供免费学术资源搜索服务,方便国内外学者检索中英文文献。致力于提供最便捷和优质的服务体验。 Copyright © 2023 布克学术 All rights reserved.
京ICP备2023020795号-1
ghs 京公网安备 11010802042870号
Book学术文献互助
Book学术文献互助群
群 号:604180095
Book学术官方微信