Glucose-dependent insulinotropic polypeptide (GIP) alleviates ferroptosis in aging-induced brain damage through the Epac/Rap1 signaling pathway.

IF 3.3 3区 生物学 Q3 BIOCHEMISTRY & MOLECULAR BIOLOGY
BMB Reports Pub Date : 2024-09-01
Jiwon Ko, Soyoung Jang, Soyeon Jang, Song Park, Junkoo Yi, Dong Kyu Choi, Seonggon Kim, Myoung Ok Kim, Su-Geun Lim, Zae Young Ryoo
{"title":"Glucose-dependent insulinotropic polypeptide (GIP) alleviates ferroptosis in aging-induced brain damage through the Epac/Rap1 signaling pathway.","authors":"Jiwon Ko, Soyoung Jang, Soyeon Jang, Song Park, Junkoo Yi, Dong Kyu Choi, Seonggon Kim, Myoung Ok Kim, Su-Geun Lim, Zae Young Ryoo","doi":"","DOIUrl":null,"url":null,"abstract":"<p><p>Glucose-dependent insulinotropic polypeptide (GIP), a 42-aminoacid hormone, exerts multifaceted effects in physiology, most notably in metabolism, obesity, and inflammation. Its significance extends to neuroprotection, promoting neuronal proliferation, maintaining physiological homeostasis, and inhibiting cell death, all of which play a crucial role in the context of neurodegenerative diseases. Through intricate signaling pathways involving its cognate receptor (GIPR), a member of the G protein-coupled receptors, GIP maintains cellular homeostasis and regulates a defense system against ferroptosis, an essential process in aging. Our study, utilizing GIP-overexpressing mice and in vitro cell model, elucidates the pivotal role of GIP in preserving neuronal integrity and combating age-related damage, primarily through the Epac/Rap1 pathway. These findings shed light on the potential of GIP as a therapeutic target for the pathogenesis of ferroptosis in neurodegenerative diseases and aging. [BMB Reports 2024; 57(9): 417-423].</p>","PeriodicalId":9010,"journal":{"name":"BMB Reports","volume":" ","pages":"417-423"},"PeriodicalIF":3.3000,"publicationDate":"2024-09-01","publicationTypes":"Journal Article","fieldsOfStudy":null,"isOpenAccess":false,"openAccessPdf":"https://www.ncbi.nlm.nih.gov/pmc/articles/PMC11444989/pdf/","citationCount":"0","resultStr":null,"platform":"Semanticscholar","paperid":null,"PeriodicalName":"BMB Reports","FirstCategoryId":"99","ListUrlMain":"","RegionNum":3,"RegionCategory":"生物学","ArticlePicture":[],"TitleCN":null,"AbstractTextCN":null,"PMCID":null,"EPubDate":"","PubModel":"","JCR":"Q3","JCRName":"BIOCHEMISTRY & MOLECULAR BIOLOGY","Score":null,"Total":0}
引用次数: 0

Abstract

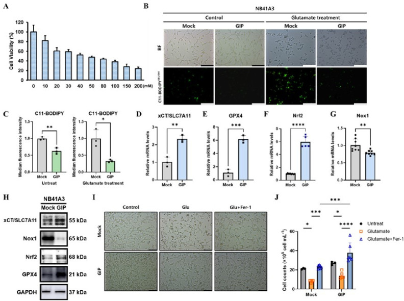
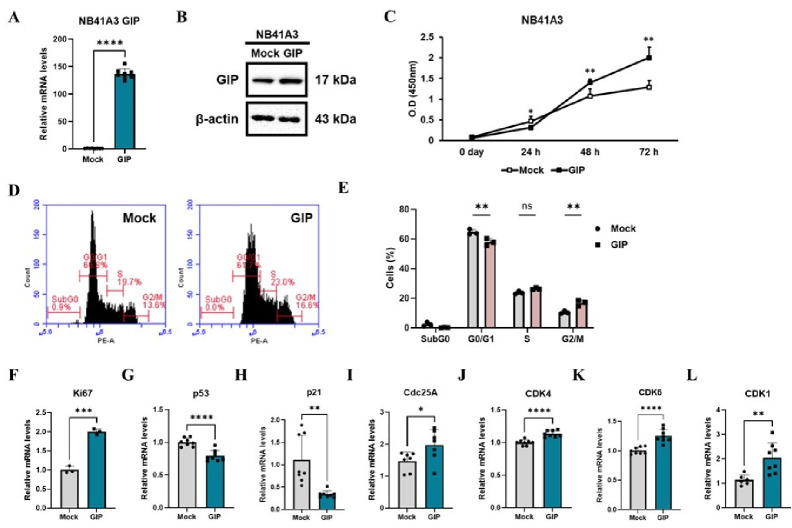
Glucose-dependent insulinotropic polypeptide (GIP), a 42-aminoacid hormone, exerts multifaceted effects in physiology, most notably in metabolism, obesity, and inflammation. Its significance extends to neuroprotection, promoting neuronal proliferation, maintaining physiological homeostasis, and inhibiting cell death, all of which play a crucial role in the context of neurodegenerative diseases. Through intricate signaling pathways involving its cognate receptor (GIPR), a member of the G protein-coupled receptors, GIP maintains cellular homeostasis and regulates a defense system against ferroptosis, an essential process in aging. Our study, utilizing GIP-overexpressing mice and in vitro cell model, elucidates the pivotal role of GIP in preserving neuronal integrity and combating age-related damage, primarily through the Epac/Rap1 pathway. These findings shed light on the potential of GIP as a therapeutic target for the pathogenesis of ferroptosis in neurodegenerative diseases and aging. [BMB Reports 2024; 57(9): 417-423].

Abstract Image

Abstract Image

Abstract Image

葡萄糖依赖性胰岛素多肽(GIP)通过Epac/Rap1信号通路缓解衰老诱导的脑损伤中的铁蛋白沉积。
葡萄糖依赖性促胰岛素多肽(GIP)是一种含有 42 个氨基酸的激素,在生理方面具有多方面的作用,尤其是在新陈代谢、肥胖和炎症方面。它的意义还延伸到神经保护、促进神经元增殖、维持生理平衡和抑制细胞死亡等方面,所有这些在神经退行性疾病中都起着至关重要的作用。GIP 通过涉及其同源受体(GIPR)(G 蛋白偶联受体的成员)的复杂信号通路,维持细胞稳态,并调节防御系统以防止铁凋亡,铁凋亡是衰老的一个重要过程。我们的研究利用过表达 GIP 的小鼠和体外细胞模型,阐明了 GIP 主要通过 Epac/Rap1 通路在维护神经元完整性和抗击与衰老相关的损伤方面的关键作用。这些发现揭示了 GIP 作为治疗神经退行性疾病和衰老中铁细胞减少症发病机制的靶点的潜力。
本文章由计算机程序翻译,如有差异,请以英文原文为准。
求助全文
约1分钟内获得全文 求助全文
来源期刊
BMB Reports
BMB Reports 生物-生化与分子生物学
CiteScore
5.10
自引率
7.90%
发文量
141
审稿时长
1 months
期刊介绍: The BMB Reports (BMB Rep, established in 1968) is published at the end of every month by Korean Society for Biochemistry and Molecular Biology. Copyright is reserved by the Society. The journal publishes short articles and mini reviews. We expect that the BMB Reports will deliver the new scientific findings and knowledge to our readers in fast and timely manner.
×
引用
GB/T 7714-2015
复制
MLA
复制
APA
复制
导出至
BibTeX EndNote RefMan NoteFirst NoteExpress
×
提示
您的信息不完整,为了账户安全,请先补充。
现在去补充
×
提示
您因"违规操作"
具体请查看互助需知
我知道了
×
提示
确定
请完成安全验证×
copy
已复制链接
快去分享给好友吧!
我知道了
右上角分享
点击右上角分享
0
联系我们:info@booksci.cn Book学术提供免费学术资源搜索服务,方便国内外学者检索中英文文献。致力于提供最便捷和优质的服务体验。 Copyright © 2023 布克学术 All rights reserved.
京ICP备2023020795号-1
ghs 京公网安备 11010802042870号
Book学术文献互助
Book学术文献互助群
群 号:604180095
Book学术官方微信