Sarmentosin alleviates doxorubicin-induced cardiotoxicity and ferroptosis via the p62-Keap1-Nrf2 pathway.

IF 7.4 2区 生物学 Q1 BIOCHEMISTRY & MOLECULAR BIOLOGY
Redox Report Pub Date : 2024-12-01 Epub Date: 2024-08-16 DOI:10.1080/13510002.2024.2392329
Zhihui Lin, Chang Wu, Dongyan Song, Chenxi Zhu, Bosen Wu, Jie Wang, Yangjing Xue
{"title":"Sarmentosin alleviates doxorubicin-induced cardiotoxicity and ferroptosis <i>via</i> the p62-Keap1-Nrf2 pathway.","authors":"Zhihui Lin, Chang Wu, Dongyan Song, Chenxi Zhu, Bosen Wu, Jie Wang, Yangjing Xue","doi":"10.1080/13510002.2024.2392329","DOIUrl":null,"url":null,"abstract":"<p><p>Doxorubicin (Dox) is extensively used as an antitumor agent, but its severe cardiotoxicity significantly limits its clinical use. Current treatments for Dox-induced cardiotoxicity are inadequate, necessitating alternative solutions. This study evaluated the effects of sarmentosin, a compound from Sedum sarmentosum, on Dox-induced cardiotoxicity and dysfunction. Sarmentosin was administered as a pretreatment to both mice and H9c2 cells before Dox exposure. Subsequently, markers of Dox-induced cardiotoxicity and ferroptosis in serum and cell supernatants were measured. Western blot analysis was utilized to detect levels of ferroptosis, oxidative stress, and autophagy proteins. Additionally, echocardiography, hematoxylin-eosin staining, ROS detection, and immunofluorescence techniques were employed to support our findings. Results demonstrated that sarmentosin significantly inhibited iron accumulation, lipid peroxidation, and oxidative stress, thereby reducing Dox-induced ferroptosis and cardiotoxicity in C57BL/6 mice and H9c2 cells. The mechanism involved the activation of autophagy and the Nrf2 signaling pathway. These findings suggest that sarmentosin may prevent Dox-induced cardiotoxicity by mitigating ferroptosis. The study underscores the potential of compounds like sarmentosin in treating Dox-induced cardiotoxicity.</p>","PeriodicalId":21096,"journal":{"name":"Redox Report","volume":"29 1","pages":"2392329"},"PeriodicalIF":7.4000,"publicationDate":"2024-12-01","publicationTypes":"Journal Article","fieldsOfStudy":null,"isOpenAccess":false,"openAccessPdf":"https://www.ncbi.nlm.nih.gov/pmc/articles/PMC11332294/pdf/","citationCount":"0","resultStr":null,"platform":"Semanticscholar","paperid":null,"PeriodicalName":"Redox Report","FirstCategoryId":"99","ListUrlMain":"https://doi.org/10.1080/13510002.2024.2392329","RegionNum":2,"RegionCategory":"生物学","ArticlePicture":[],"TitleCN":null,"AbstractTextCN":null,"PMCID":null,"EPubDate":"2024/8/16 0:00:00","PubModel":"Epub","JCR":"Q1","JCRName":"BIOCHEMISTRY & MOLECULAR BIOLOGY","Score":null,"Total":0}
引用次数: 0

Abstract

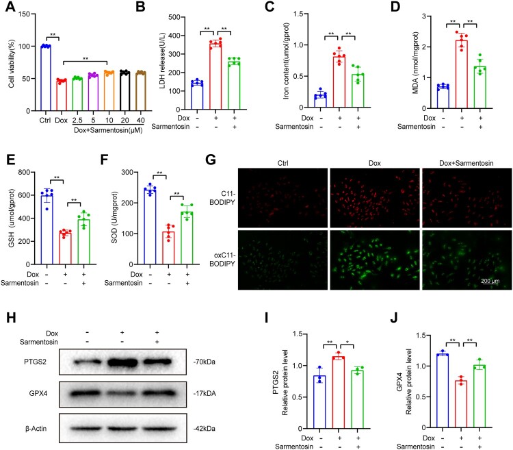
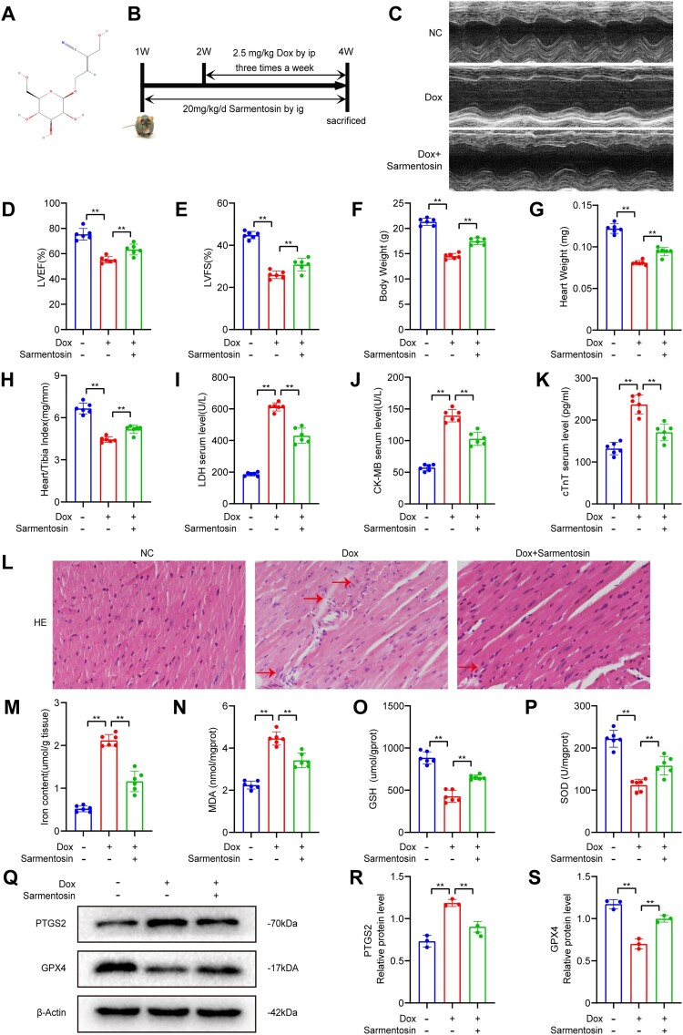
Doxorubicin (Dox) is extensively used as an antitumor agent, but its severe cardiotoxicity significantly limits its clinical use. Current treatments for Dox-induced cardiotoxicity are inadequate, necessitating alternative solutions. This study evaluated the effects of sarmentosin, a compound from Sedum sarmentosum, on Dox-induced cardiotoxicity and dysfunction. Sarmentosin was administered as a pretreatment to both mice and H9c2 cells before Dox exposure. Subsequently, markers of Dox-induced cardiotoxicity and ferroptosis in serum and cell supernatants were measured. Western blot analysis was utilized to detect levels of ferroptosis, oxidative stress, and autophagy proteins. Additionally, echocardiography, hematoxylin-eosin staining, ROS detection, and immunofluorescence techniques were employed to support our findings. Results demonstrated that sarmentosin significantly inhibited iron accumulation, lipid peroxidation, and oxidative stress, thereby reducing Dox-induced ferroptosis and cardiotoxicity in C57BL/6 mice and H9c2 cells. The mechanism involved the activation of autophagy and the Nrf2 signaling pathway. These findings suggest that sarmentosin may prevent Dox-induced cardiotoxicity by mitigating ferroptosis. The study underscores the potential of compounds like sarmentosin in treating Dox-induced cardiotoxicity.

Abstract Image

Abstract Image

Abstract Image

沙门托品通过p62-Keap1-Nrf2途径减轻多柔比星诱导的心脏毒性和铁变态反应
多柔比星(Dox)被广泛用作抗肿瘤药物,但其严重的心脏毒性极大地限制了其临床应用。目前针对 Dox 引起的心脏毒性的治疗方法并不完善,因此需要其他解决方案。本研究评估了沙门菌素(一种从沙门菌中提取的化合物)对 Dox 诱导的心脏毒性和功能障碍的影响。在暴露于 Dox 之前,对小鼠和 H9c2 细胞进行沙门菌素预处理。随后,测量了血清和细胞上清液中由 Dox 诱导的心脏毒性和铁中毒的标记物。利用 Western 印迹分析检测铁变态反应、氧化应激和自噬蛋白的水平。此外,还采用了超声心动图、苏木精-伊红染色、ROS 检测和免疫荧光技术来支持我们的研究结果。结果表明,沙门托品能显著抑制铁积累、脂质过氧化和氧化应激,从而减轻Dox诱导的C57BL/6小鼠和H9c2细胞的铁中毒和心脏毒性。其机制涉及自噬和 Nrf2 信号通路的激活。这些研究结果表明,沙门托品可通过减轻铁卟啉沉积来预防Dox诱导的心脏毒性。这项研究强调了沙门菌素等化合物在治疗 Dox 诱导的心脏毒性方面的潜力。
本文章由计算机程序翻译,如有差异,请以英文原文为准。
求助全文
约1分钟内获得全文 求助全文
来源期刊
Redox Report
Redox Report 生物-生化与分子生物学
CiteScore
6.10
自引率
0.00%
发文量
28
审稿时长
>12 weeks
期刊介绍: Redox Report is a multidisciplinary peer-reviewed open access journal focusing on the role of free radicals, oxidative stress, activated oxygen, perioxidative and redox processes, primarily in the human environment and human pathology. Relevant papers on the animal and plant environment, biology and pathology will also be included. While emphasis is placed upon methodological and intellectual advances underpinned by new data, the journal offers scope for review, hypotheses, critiques and other forms of discussion.
×
引用
GB/T 7714-2015
复制
MLA
复制
APA
复制
导出至
BibTeX EndNote RefMan NoteFirst NoteExpress
×
提示
您的信息不完整,为了账户安全,请先补充。
现在去补充
×
提示
您因"违规操作"
具体请查看互助需知
我知道了
×
提示
确定
请完成安全验证×
copy
已复制链接
快去分享给好友吧!
我知道了
右上角分享
点击右上角分享
0
联系我们:info@booksci.cn Book学术提供免费学术资源搜索服务,方便国内外学者检索中英文文献。致力于提供最便捷和优质的服务体验。 Copyright © 2023 布克学术 All rights reserved.
京ICP备2023020795号-1
ghs 京公网安备 11010802042870号
Book学术文献互助
Book学术文献互助群
群 号:604180095
Book学术官方微信