Coxiella burnetii protein CBU2016 supports CCV expansion.

IF 2.7 4区 医学 Q3 IMMUNOLOGY
David R Thomas, Sarah E Garnish, Chen Ai Khoo, Bhavna Padmanabhan, Nichollas E Scott, Hayley J Newton
{"title":"Coxiella burnetii protein CBU2016 supports CCV expansion.","authors":"David R Thomas, Sarah E Garnish, Chen Ai Khoo, Bhavna Padmanabhan, Nichollas E Scott, Hayley J Newton","doi":"10.1093/femspd/ftae018","DOIUrl":null,"url":null,"abstract":"<p><p>Coxiella burnetii is a globally distributed obligate intracellular pathogen. Although often asymptomatic, infections can cause acute Q fever with influenza-like symptoms and/or severe chronic Q fever. Coxiella burnetii develops a unique replicative niche within host cells called the Coxiella-containing vacuole (CCV), facilitated by the Dot/Icm type IV secretion system translocating a cohort of bacterial effector proteins into the host. The role of some effectors has been elucidated; however, the actions of the majority remain enigmatic and the list of true effectors is disputable. This study examined CBU2016, a unique C. burnetii protein previously designated as an effector with a role in infection. We were unable to validate CBU2016 as a translocated effector protein. Employing targeted knock-out and complemented strains, we found that the loss of CBU2016 did not cause a replication defect within Hela, THP-1, J774, or iBMDM cells or in axenic media, nor did it affect the pathogenicity of C. burnetii in the Galleria mellonella infection model. The absence of CBU2016 did, however, result in a consistent decrease in the size of CCVs in HeLa cells. These results suggest that although CBU2016 may not be a Dot/Icm effector, it is still able to influence the host environment during infection.</p>","PeriodicalId":19795,"journal":{"name":"Pathogens and disease","volume":" ","pages":""},"PeriodicalIF":2.7000,"publicationDate":"2024-02-07","publicationTypes":"Journal Article","fieldsOfStudy":null,"isOpenAccess":false,"openAccessPdf":"https://www.ncbi.nlm.nih.gov/pmc/articles/PMC11352601/pdf/","citationCount":"0","resultStr":null,"platform":"Semanticscholar","paperid":null,"PeriodicalName":"Pathogens and disease","FirstCategoryId":"3","ListUrlMain":"https://doi.org/10.1093/femspd/ftae018","RegionNum":4,"RegionCategory":"医学","ArticlePicture":[],"TitleCN":null,"AbstractTextCN":null,"PMCID":null,"EPubDate":"","PubModel":"","JCR":"Q3","JCRName":"IMMUNOLOGY","Score":null,"Total":0}
引用次数: 0

Abstract

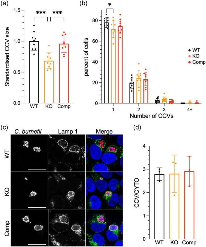
Coxiella burnetii is a globally distributed obligate intracellular pathogen. Although often asymptomatic, infections can cause acute Q fever with influenza-like symptoms and/or severe chronic Q fever. Coxiella burnetii develops a unique replicative niche within host cells called the Coxiella-containing vacuole (CCV), facilitated by the Dot/Icm type IV secretion system translocating a cohort of bacterial effector proteins into the host. The role of some effectors has been elucidated; however, the actions of the majority remain enigmatic and the list of true effectors is disputable. This study examined CBU2016, a unique C. burnetii protein previously designated as an effector with a role in infection. We were unable to validate CBU2016 as a translocated effector protein. Employing targeted knock-out and complemented strains, we found that the loss of CBU2016 did not cause a replication defect within Hela, THP-1, J774, or iBMDM cells or in axenic media, nor did it affect the pathogenicity of C. burnetii in the Galleria mellonella infection model. The absence of CBU2016 did, however, result in a consistent decrease in the size of CCVs in HeLa cells. These results suggest that although CBU2016 may not be a Dot/Icm effector, it is still able to influence the host environment during infection.

Abstract Image

Abstract Image

Abstract Image

烧伤科克西氏菌蛋白 CBU2016 支持 CCV 扩展。
烧伤柯西氏菌是一种分布于全球的强制性细胞内病原体。虽然通常没有症状,但感染后可引起急性Q热,并伴有流感样症状和/或严重的慢性Q热。烧伤桿菌在宿主细胞内形成一个独特的复制位点,称为含柯西氏菌空泡(CCV),由 Dot/Icm IV 型分泌系统将一系列细菌效应蛋白转运到宿主体内。一些效应蛋白的作用已被阐明,但大多数效应蛋白的作用仍是个谜,真正的效应蛋白清单也存在争议。本研究对 CBU2016 进行了研究,这是一种独特的烧伤疽杆菌蛋白,以前曾被指定为在感染中发挥作用的效应物。我们无法证实 CBU2016 是一种转运效应蛋白。通过使用靶向敲除和互补菌株,我们发现 CBU2016 的缺失不会导致 Hela、THP-1、J774 或 iBMDM 细胞或轴突培养基中的复制缺陷,也不会影响 C. burnetii 在 Galleria mellonella 感染模型中的致病性。然而,CBU2016 的缺失确实导致 HeLa 细胞中 CCVs 的大小持续减小。这些结果表明,尽管 CBU2016 可能不是 Dot/Icm 效应体,但它仍然能够在感染期间影响宿主环境。
本文章由计算机程序翻译,如有差异,请以英文原文为准。
求助全文
约1分钟内获得全文 求助全文
来源期刊
Pathogens and disease
Pathogens and disease IMMUNOLOGY-INFECTIOUS DISEASES
CiteScore
7.40
自引率
3.00%
发文量
44
期刊介绍: Pathogens and Disease publishes outstanding primary research on hypothesis- and discovery-driven studies on pathogens, host-pathogen interactions, host response to infection and their molecular and cellular correlates. It covers all pathogens – eukaryotes, prokaryotes, and viruses – and includes zoonotic pathogens and experimental translational applications.
×
引用
GB/T 7714-2015
复制
MLA
复制
APA
复制
导出至
BibTeX EndNote RefMan NoteFirst NoteExpress
×
提示
您的信息不完整,为了账户安全,请先补充。
现在去补充
×
提示
您因"违规操作"
具体请查看互助需知
我知道了
×
提示
确定
请完成安全验证×
copy
已复制链接
快去分享给好友吧!
我知道了
右上角分享
点击右上角分享
0
联系我们:info@booksci.cn Book学术提供免费学术资源搜索服务,方便国内外学者检索中英文文献。致力于提供最便捷和优质的服务体验。 Copyright © 2023 布克学术 All rights reserved.
京ICP备2023020795号-1
ghs 京公网安备 11010802042870号
Book学术文献互助
Book学术文献互助群
群 号:604180095
Book学术官方微信