CCL18 promotes endometriosis by increasing endometrial cell migration and neuroangiogenesis.

IF 2.1 4区 生物学 Q4 CELL BIOLOGY
Yangying Peng, Shaojie Ding, Ping Xu, Xueyan Zhang, Jianzhang Wang, Tiantian Li, Liyun Liao, Xinmei Zhang
{"title":"CCL18 promotes endometriosis by increasing endometrial cell migration and neuroangiogenesis.","authors":"Yangying Peng, Shaojie Ding, Ping Xu, Xueyan Zhang, Jianzhang Wang, Tiantian Li, Liyun Liao, Xinmei Zhang","doi":"10.4081/ejh.2024.4052","DOIUrl":null,"url":null,"abstract":"<p><p>Endometriosis is an estrogen-dependent inflammatory gynecological disease whose pathogenesis is unclear. C-C motif chemokine ligand 18 (CCL18), a chemokine, is involved in several inflammatory diseases. In this study, we aimed to investigate the role of CCL18 in endometriosis and its underlying mechanisms. Human endometrium and peritoneal fluid were obtained from women with and without endometriosis for molecular studies. The expression level of CCL18 in each tissue sample was examined by RNA sequencing analysis, quantitative PCR analysis and immunohistochemistry staining. The effects of CCL18 on cell migration, tube formation and neurite growth were investigated in vitro using primary endometrial cells, human umbilical vein endothelial cells (HUVECs) and dorsal root ganglion (DRG) neurons, respectively. Moreover, the development of endometriosis in mice was studied in vivo by blocking CCL18. CCL18 was shown to be overexpressed in endometrial foci and peritoneal fluid in women with endometriosis and was positively correlated with endometriosis pain. In vitro, CCL18 promoted the migration of ectopic endometrial cells, tube formation of HUVECs, and nerve outgrowth of DRG neurons. More importantly, inhibition of CCL18 significantly suppressed lesion development, angiogenesis, and nerve infiltration in a mouse model of endometriosis. In conclusion, CCL18 may play a role in the progression of endometriosis by increasing endometrial cell migration and promoting neuroangiogenesis.</p>","PeriodicalId":50487,"journal":{"name":"European Journal of Histochemistry","volume":"68 3","pages":""},"PeriodicalIF":2.1000,"publicationDate":"2024-08-06","publicationTypes":"Journal Article","fieldsOfStudy":null,"isOpenAccess":false,"openAccessPdf":"https://www.ncbi.nlm.nih.gov/pmc/articles/PMC11369665/pdf/","citationCount":"0","resultStr":null,"platform":"Semanticscholar","paperid":null,"PeriodicalName":"European Journal of Histochemistry","FirstCategoryId":"99","ListUrlMain":"https://doi.org/10.4081/ejh.2024.4052","RegionNum":4,"RegionCategory":"生物学","ArticlePicture":[],"TitleCN":null,"AbstractTextCN":null,"PMCID":null,"EPubDate":"","PubModel":"","JCR":"Q4","JCRName":"CELL BIOLOGY","Score":null,"Total":0}
引用次数: 0

Abstract

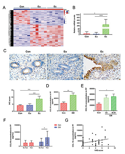
Endometriosis is an estrogen-dependent inflammatory gynecological disease whose pathogenesis is unclear. C-C motif chemokine ligand 18 (CCL18), a chemokine, is involved in several inflammatory diseases. In this study, we aimed to investigate the role of CCL18 in endometriosis and its underlying mechanisms. Human endometrium and peritoneal fluid were obtained from women with and without endometriosis for molecular studies. The expression level of CCL18 in each tissue sample was examined by RNA sequencing analysis, quantitative PCR analysis and immunohistochemistry staining. The effects of CCL18 on cell migration, tube formation and neurite growth were investigated in vitro using primary endometrial cells, human umbilical vein endothelial cells (HUVECs) and dorsal root ganglion (DRG) neurons, respectively. Moreover, the development of endometriosis in mice was studied in vivo by blocking CCL18. CCL18 was shown to be overexpressed in endometrial foci and peritoneal fluid in women with endometriosis and was positively correlated with endometriosis pain. In vitro, CCL18 promoted the migration of ectopic endometrial cells, tube formation of HUVECs, and nerve outgrowth of DRG neurons. More importantly, inhibition of CCL18 significantly suppressed lesion development, angiogenesis, and nerve infiltration in a mouse model of endometriosis. In conclusion, CCL18 may play a role in the progression of endometriosis by increasing endometrial cell migration and promoting neuroangiogenesis.

Abstract Image

Abstract Image

Abstract Image

CCL18 可通过增加子宫内膜细胞迁移和神经血管生成来促进子宫内膜异位症。
子宫内膜异位症是一种雌激素依赖性妇科炎症,其发病机制尚不清楚。C-C motif趋化因子配体18(CCL18)是一种趋化因子,与多种炎症性疾病有关。本研究旨在探讨 CCL18 在子宫内膜异位症中的作用及其内在机制。研究人员从患有和未患有子宫内膜异位症的妇女体内获取了子宫内膜和腹腔液,并对其进行了分子研究。通过 RNA 测序分析、定量 PCR 分析和免疫组化染色检测了每个组织样本中 CCL18 的表达水平。在体外使用原代子宫内膜细胞、人脐静脉内皮细胞(HUVECs)和背根神经节(DRG)神经元分别研究了 CCL18 对细胞迁移、管形成和神经元生长的影响。此外,还通过阻断 CCL18 研究了小鼠体内子宫内膜异位症的发展情况。研究表明,CCL18 在子宫内膜异位症妇女的子宫内膜灶和腹腔液中过度表达,并与子宫内膜异位症疼痛呈正相关。在体外,CCL18 可促进异位子宫内膜细胞的迁移、HUVECs 的管形成和 DRG 神经元的神经生长。更重要的是,在子宫内膜异位症小鼠模型中,抑制 CCL18 能显著抑制病变发展、血管生成和神经浸润。总之,CCL18 可能通过增加子宫内膜细胞迁移和促进神经血管生成在子宫内膜异位症的进展中发挥作用。
本文章由计算机程序翻译,如有差异,请以英文原文为准。
求助全文
约1分钟内获得全文 求助全文
来源期刊
European Journal of Histochemistry
European Journal of Histochemistry 生物-细胞生物学
CiteScore
3.70
自引率
5.00%
发文量
47
审稿时长
3 months
期刊介绍: The Journal publishes original papers concerning investigations by histochemical and immunohistochemical methods, and performed with the aid of light, super-resolution and electron microscopy, cytometry and imaging techniques. Coverage extends to: functional cell and tissue biology in animals and plants; cell differentiation and death; cell-cell interaction and molecular trafficking; biology of cell development and senescence; nerve and muscle cell biology; cellular basis of diseases. The histochemical approach is nowadays essentially aimed at locating molecules in the very place where they exert their biological roles, and at describing dynamically specific chemical activities in living cells. Basic research on cell functional organization is essential for understanding the mechanisms underlying major biological processes such as differentiation, the control of tissue homeostasis, and the regulation of normal and tumor cell growth. Even more than in the past, the European Journal of Histochemistry, as a journal of functional cytology, represents the venue where cell scientists may present and discuss their original results, technical improvements and theories.
×
引用
GB/T 7714-2015
复制
MLA
复制
APA
复制
导出至
BibTeX EndNote RefMan NoteFirst NoteExpress
×
提示
您的信息不完整,为了账户安全,请先补充。
现在去补充
×
提示
您因"违规操作"
具体请查看互助需知
我知道了
×
提示
确定
请完成安全验证×
copy
已复制链接
快去分享给好友吧!
我知道了
右上角分享
点击右上角分享
0
联系我们:info@booksci.cn Book学术提供免费学术资源搜索服务,方便国内外学者检索中英文文献。致力于提供最便捷和优质的服务体验。 Copyright © 2023 布克学术 All rights reserved.
京ICP备2023020795号-1
ghs 京公网安备 11010802042870号
Book学术文献互助
Book学术文献互助群
群 号:604180095
Book学术官方微信