Penetrating Posterior Urethral Injuries: Case Report and Management Strategies.

Case Reports in Urology Pub Date : 2024-07-26 eCollection Date: 2024-01-01 DOI:10.1155/2024/7839379
Seyed Sajjad Tabei, Brandon Lippold, Wesley Baas, Gregory Murphy
{"title":"Penetrating Posterior Urethral Injuries: Case Report and Management Strategies.","authors":"Seyed Sajjad Tabei, Brandon Lippold, Wesley Baas, Gregory Murphy","doi":"10.1155/2024/7839379","DOIUrl":null,"url":null,"abstract":"<p><p>Penetrating posterior urethral trauma from gunshot wounds (GSW) is rare and requires prompt treatment to minimize complications. Data regarding the management of such cases is scarce in the literature and poorly addressed in the guidelines. Different management approaches exist, including urinary diversion with immediate versus delayed urethroplasty/fistula repair. We present our case series to add to our experience to the literature. Three patients aged 18-44 presented with ballistic posterior urethra injuries from GSW. Initial management involved urethral catheter placement, with one patient requiring operative placement of urethral and suprapubic catheters (SPTs). Complications included recurrent membranous stricture, urinary retention, rectourethral fistula, and erectile dysfunction (ED). Posterior urethral injuries from GSW are complex as they can be either isolated or affect adjacent organs. Bladder, ureteral, and urethral injuries must be ruled out. Unlike bladder neck injuries, immediate urethroplasty/fistula repair would be very challenging and not advised for standard prostatic or membranous injuries. Urethral catheter or suprapubic tube is recommended and can result in fistula closure and urethral patency. It is critical to maintain close follow-up with the patient due to the possibility of stricture recurrence. Urethroplasty in a delayed fashion can be very successful.</p>","PeriodicalId":30323,"journal":{"name":"Case Reports in Urology","volume":"2024 ","pages":"7839379"},"PeriodicalIF":0.0000,"publicationDate":"2024-07-26","publicationTypes":"Journal Article","fieldsOfStudy":null,"isOpenAccess":false,"openAccessPdf":"https://www.ncbi.nlm.nih.gov/pmc/articles/PMC11300079/pdf/","citationCount":"0","resultStr":null,"platform":"Semanticscholar","paperid":null,"PeriodicalName":"Case Reports in Urology","FirstCategoryId":"1085","ListUrlMain":"https://doi.org/10.1155/2024/7839379","RegionNum":0,"RegionCategory":null,"ArticlePicture":[],"TitleCN":null,"AbstractTextCN":null,"PMCID":null,"EPubDate":"2024/1/1 0:00:00","PubModel":"eCollection","JCR":"","JCRName":"","Score":null,"Total":0}
引用次数: 0

Abstract

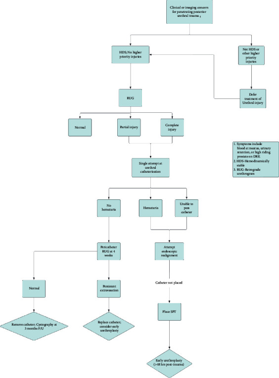
Penetrating posterior urethral trauma from gunshot wounds (GSW) is rare and requires prompt treatment to minimize complications. Data regarding the management of such cases is scarce in the literature and poorly addressed in the guidelines. Different management approaches exist, including urinary diversion with immediate versus delayed urethroplasty/fistula repair. We present our case series to add to our experience to the literature. Three patients aged 18-44 presented with ballistic posterior urethra injuries from GSW. Initial management involved urethral catheter placement, with one patient requiring operative placement of urethral and suprapubic catheters (SPTs). Complications included recurrent membranous stricture, urinary retention, rectourethral fistula, and erectile dysfunction (ED). Posterior urethral injuries from GSW are complex as they can be either isolated or affect adjacent organs. Bladder, ureteral, and urethral injuries must be ruled out. Unlike bladder neck injuries, immediate urethroplasty/fistula repair would be very challenging and not advised for standard prostatic or membranous injuries. Urethral catheter or suprapubic tube is recommended and can result in fistula closure and urethral patency. It is critical to maintain close follow-up with the patient due to the possibility of stricture recurrence. Urethroplasty in a delayed fashion can be very successful.

Abstract Image

Abstract Image

Abstract Image

穿透性后尿道损伤:病例报告和处理策略。
枪伤(GSW)造成的穿透性后尿道创伤非常罕见,需要及时治疗以减少并发症。有关此类病例的治疗数据在文献中很少,在指南中也很少涉及。目前存在不同的处理方法,包括尿路改道与立即或延迟尿道成形术/瘘管修补术。我们将介绍我们的系列病例,为文献补充我们的经验。三名 18-44 岁的患者因 GSW 而导致弹道后尿道损伤。最初的处理包括放置尿道导管,其中一名患者需要手术放置尿道和耻骨上导管(SPT)。并发症包括复发性膜性狭窄、尿潴留、直肠尿道瘘和勃起功能障碍(ED)。GSW 造成的后尿道损伤非常复杂,因为它们既可能是孤立的,也可能影响到邻近器官。必须排除膀胱、输尿管和尿道损伤。与膀胱颈损伤不同,立即进行尿道成形术/瘘管修补术非常困难,不建议用于标准的前列腺或膜损伤。建议使用尿道导管或耻骨上导管,这样可以关闭瘘管并保持尿道通畅。由于狭窄可能复发,因此对患者进行密切随访至关重要。延迟尿道成形术可能会非常成功。
本文章由计算机程序翻译,如有差异,请以英文原文为准。
求助全文
约1分钟内获得全文 求助全文
来源期刊
自引率
0.00%
发文量
28
审稿时长
13 weeks
×
引用
GB/T 7714-2015
复制
MLA
复制
APA
复制
导出至
BibTeX EndNote RefMan NoteFirst NoteExpress
×
提示
您的信息不完整,为了账户安全,请先补充。
现在去补充
×
提示
您因"违规操作"
具体请查看互助需知
我知道了
×
提示
确定
请完成安全验证×
copy
已复制链接
快去分享给好友吧!
我知道了
右上角分享
点击右上角分享
0
联系我们:info@booksci.cn Book学术提供免费学术资源搜索服务,方便国内外学者检索中英文文献。致力于提供最便捷和优质的服务体验。 Copyright © 2023 布克学术 All rights reserved.
京ICP备2023020795号-1
ghs 京公网安备 11010802042870号
Book学术文献互助
Book学术文献互助群
群 号:604180095
Book学术官方微信