Hyperoxia exposure induces ferroptosis and apoptosis by downregulating PLAGL2 and repressing HIF-1α/VEGF signaling pathway in newborn alveolar typeII epithelial cell.

IF 7.4 2区 生物学 Q1 BIOCHEMISTRY & MOLECULAR BIOLOGY
Redox Report Pub Date : 2024-12-01 Epub Date: 2024-08-05 DOI:10.1080/13510002.2024.2387465
Yuting Zhu, Hongmei Hou, Yawen Li, Yanyu Zhang, Yuanyuan Fang, Si Chen, Le Zhang, Weilai Jin, Yahui Zhou
{"title":"Hyperoxia exposure induces ferroptosis and apoptosis by downregulating PLAGL2 and repressing HIF-1α/VEGF signaling pathway in newborn alveolar typeII epithelial cell.","authors":"Yuting Zhu, Hongmei Hou, Yawen Li, Yanyu Zhang, Yuanyuan Fang, Si Chen, Le Zhang, Weilai Jin, Yahui Zhou","doi":"10.1080/13510002.2024.2387465","DOIUrl":null,"url":null,"abstract":"<p><strong>Backgroud: </strong>Bronchopulmonary dysplasia (BPD) is one of the most important complications plaguing neonates and can lead to a variety of sequelae. the ability of the HIF-1α/VEGF signaling pathway to promote angiogenesis has an important role in neonatal lung development.</p><p><strong>Method: </strong>Newborn rats were exposed to 85% oxygen. The effects of hyperoxia exposure on Pleomorphic Adenoma Gene like-2 (PLAGL2) and the HIF-1α/VEGF pathway in rats lung tissue were assessed through immunofluorescence and Western Blot analysis. In cell experiments, PLAGL2 was upregulated, and the effects of hyperoxia and PLAGL2 on cell viability were evaluated using scratch assays, CCK-8 assays, and EDU staining. The role of upregulated PLAGL2 in the HIF-1α/VEGF pathway was determined by Western Blot and RT-PCR. Apoptosis and ferroptosis effects were determined through flow cytometry and viability assays.</p><p><strong>Results: </strong>Compared with the control group, the expression levels of PLAGL2, HIF-1α, VEGF, and SPC in lung tissues after 3, 7, and 14 days of hyperoxia exposure were all decreased. Furthermore, hyperoxia also inhibited the proliferation and motility of type II alveolar epithelial cells (AECII) and induced apoptosis in AECII. Upregulation of PLAGL2 restored the proliferation and motility of AECII and suppressed cell apoptosis and ferroptosis, while the HIF-1α/VEGF signaling pathway was also revived.</p><p><strong>Conclusions: </strong>We confirmed the positive role of PLAGL2 and HIF-1α/VEGF signaling pathway in promoting BPD in hyperoxia conditions, and provided a promising therapeutic targets.</p>","PeriodicalId":21096,"journal":{"name":"Redox Report","volume":"29 1","pages":"2387465"},"PeriodicalIF":7.4000,"publicationDate":"2024-12-01","publicationTypes":"Journal Article","fieldsOfStudy":null,"isOpenAccess":false,"openAccessPdf":"https://www.ncbi.nlm.nih.gov/pmc/articles/PMC11302460/pdf/","citationCount":"0","resultStr":null,"platform":"Semanticscholar","paperid":null,"PeriodicalName":"Redox Report","FirstCategoryId":"99","ListUrlMain":"https://doi.org/10.1080/13510002.2024.2387465","RegionNum":2,"RegionCategory":"生物学","ArticlePicture":[],"TitleCN":null,"AbstractTextCN":null,"PMCID":null,"EPubDate":"2024/8/5 0:00:00","PubModel":"Epub","JCR":"Q1","JCRName":"BIOCHEMISTRY & MOLECULAR BIOLOGY","Score":null,"Total":0}
引用次数: 0

Abstract

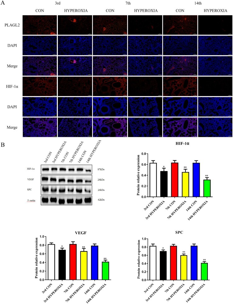
Backgroud: Bronchopulmonary dysplasia (BPD) is one of the most important complications plaguing neonates and can lead to a variety of sequelae. the ability of the HIF-1α/VEGF signaling pathway to promote angiogenesis has an important role in neonatal lung development.

Method: Newborn rats were exposed to 85% oxygen. The effects of hyperoxia exposure on Pleomorphic Adenoma Gene like-2 (PLAGL2) and the HIF-1α/VEGF pathway in rats lung tissue were assessed through immunofluorescence and Western Blot analysis. In cell experiments, PLAGL2 was upregulated, and the effects of hyperoxia and PLAGL2 on cell viability were evaluated using scratch assays, CCK-8 assays, and EDU staining. The role of upregulated PLAGL2 in the HIF-1α/VEGF pathway was determined by Western Blot and RT-PCR. Apoptosis and ferroptosis effects were determined through flow cytometry and viability assays.

Results: Compared with the control group, the expression levels of PLAGL2, HIF-1α, VEGF, and SPC in lung tissues after 3, 7, and 14 days of hyperoxia exposure were all decreased. Furthermore, hyperoxia also inhibited the proliferation and motility of type II alveolar epithelial cells (AECII) and induced apoptosis in AECII. Upregulation of PLAGL2 restored the proliferation and motility of AECII and suppressed cell apoptosis and ferroptosis, while the HIF-1α/VEGF signaling pathway was also revived.

Conclusions: We confirmed the positive role of PLAGL2 and HIF-1α/VEGF signaling pathway in promoting BPD in hyperoxia conditions, and provided a promising therapeutic targets.

Abstract Image

Abstract Image

Abstract Image

高氧暴露通过下调PLAGL2和抑制新生肺泡II型上皮细胞的HIF-1α/VEGF信号通路,诱导铁变态和细胞凋亡。
背景:支气管肺发育不良(BPD)是困扰新生儿的最重要的并发症之一,可导致多种后遗症。HIF-1α/VEGF信号通路促进血管生成的能力在新生儿肺发育中具有重要作用:方法:将新生大鼠暴露于 85% 的氧气中。方法:通过免疫荧光和 Western Blot 分析评估高氧暴露对大鼠肺组织中 Pleomorphic Adenoma Gene like-2 (PLAGL2) 和 HIF-1α/VEGF 通路的影响。在细胞实验中,PLAGL2 被上调,并通过划痕实验、CCK-8 实验和 EDU 染色评估了高氧和 PLAGL2 对细胞活力的影响。通过 Western Blot 和 RT-PCR 测定了上调的 PLAGL2 在 HIF-1α/VEGF 通路中的作用。通过流式细胞术和存活率测定确定了凋亡和铁凋亡效应:结果:与对照组相比,高氧暴露 3、7 和 14 天后,肺组织中 PLAGL2、HIF-1α、VEGF 和 SPC 的表达水平均下降。此外,高氧还抑制了 II 型肺泡上皮细胞(AECII)的增殖和运动,并诱导了 AECII 的凋亡。PLAGL2的上调恢复了肺泡上皮细胞的增殖和运动,抑制了细胞凋亡和铁凋亡,同时HIF-1α/VEGF信号通路也恢复了活力:结论:我们证实了 PLAGL2 和 HIF-1α/VEGF 信号通路在高氧条件下促进 BPD 的积极作用,并提供了一个很有前景的治疗靶点。
本文章由计算机程序翻译,如有差异,请以英文原文为准。
求助全文
约1分钟内获得全文 求助全文
来源期刊
Redox Report
Redox Report 生物-生化与分子生物学
CiteScore
6.10
自引率
0.00%
发文量
28
审稿时长
>12 weeks
期刊介绍: Redox Report is a multidisciplinary peer-reviewed open access journal focusing on the role of free radicals, oxidative stress, activated oxygen, perioxidative and redox processes, primarily in the human environment and human pathology. Relevant papers on the animal and plant environment, biology and pathology will also be included. While emphasis is placed upon methodological and intellectual advances underpinned by new data, the journal offers scope for review, hypotheses, critiques and other forms of discussion.
×
引用
GB/T 7714-2015
复制
MLA
复制
APA
复制
导出至
BibTeX EndNote RefMan NoteFirst NoteExpress
×
提示
您的信息不完整,为了账户安全,请先补充。
现在去补充
×
提示
您因"违规操作"
具体请查看互助需知
我知道了
×
提示
确定
请完成安全验证×
copy
已复制链接
快去分享给好友吧!
我知道了
右上角分享
点击右上角分享
0
联系我们:info@booksci.cn Book学术提供免费学术资源搜索服务,方便国内外学者检索中英文文献。致力于提供最便捷和优质的服务体验。 Copyright © 2023 布克学术 All rights reserved.
京ICP备2023020795号-1
ghs 京公网安备 11010802042870号
Book学术文献互助
Book学术文献互助群
群 号:604180095
Book学术官方微信