Biodegradable silica nanoparticles for efficient linear DNA gene delivery.

IF 8.1 2区 医学 Q1 PHARMACOLOGY & PHARMACY
Drug Delivery Pub Date : 2024-12-01 Epub Date: 2024-08-05 DOI:10.1080/10717544.2024.2385376
Andrés Ramos-Valle, Henning Kirst, Mónica L Fanarraga
{"title":"Biodegradable silica nanoparticles for efficient linear DNA gene delivery.","authors":"Andrés Ramos-Valle, Henning Kirst, Mónica L Fanarraga","doi":"10.1080/10717544.2024.2385376","DOIUrl":null,"url":null,"abstract":"<p><p>Targeting, safety, scalability, and storage stability of vectors are still challenges in the field of nucleic acid delivery for gene therapy. Silica-based nanoparticles have been widely studied as gene carriers, exhibiting key features such as biocompatibility, simplistic synthesis, and enabling easy surface modifications for targeting. However, the ability of the formulation to incorporate DNA is limited, which restricts the number of DNA molecules that can be incorporated into the particle, thereby reducing gene expression. Here we use polymerase chain reaction (PCR)-generated linear DNA molecules to augment the coding sequences of gene-carrying nanoparticles, thereby maximizing nucleic acid loading and minimizing the size of these nanocarriers. This approach results in a remarkable 16-fold increase in protein expression six days post-transfection in cells transfected with particles carrying the linear DNA compared with particles bearing circular plasmid DNA. The study also showed that the use of linear DNA entrapped in DNA@SiO<sub>2</sub> resulted in a much more efficient level of gene expression compared to standard transfection reagents. The system developed in this study features simplicity, scalability, and increased transfection efficiency and gene expression over existing approaches, enabled by improved embedment capabilities for linear DNA, compared to conventional methods such as lipids or polymers, which generally show greater transfection efficiency with plasmid DNA. Therefore, this novel methodology can find applications not only in gene therapy but also in research settings for high-throughput gene expression screenings.</p>","PeriodicalId":11679,"journal":{"name":"Drug Delivery","volume":"31 1","pages":"2385376"},"PeriodicalIF":8.1000,"publicationDate":"2024-12-01","publicationTypes":"Journal Article","fieldsOfStudy":null,"isOpenAccess":false,"openAccessPdf":"https://www.ncbi.nlm.nih.gov/pmc/articles/PMC11302475/pdf/","citationCount":"0","resultStr":null,"platform":"Semanticscholar","paperid":null,"PeriodicalName":"Drug Delivery","FirstCategoryId":"3","ListUrlMain":"https://doi.org/10.1080/10717544.2024.2385376","RegionNum":2,"RegionCategory":"医学","ArticlePicture":[],"TitleCN":null,"AbstractTextCN":null,"PMCID":null,"EPubDate":"2024/8/5 0:00:00","PubModel":"Epub","JCR":"Q1","JCRName":"PHARMACOLOGY & PHARMACY","Score":null,"Total":0}
引用次数: 0

Abstract

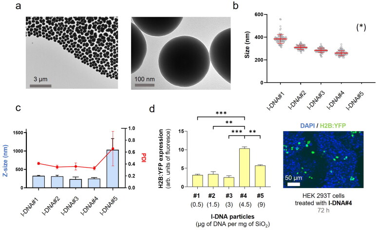
Targeting, safety, scalability, and storage stability of vectors are still challenges in the field of nucleic acid delivery for gene therapy. Silica-based nanoparticles have been widely studied as gene carriers, exhibiting key features such as biocompatibility, simplistic synthesis, and enabling easy surface modifications for targeting. However, the ability of the formulation to incorporate DNA is limited, which restricts the number of DNA molecules that can be incorporated into the particle, thereby reducing gene expression. Here we use polymerase chain reaction (PCR)-generated linear DNA molecules to augment the coding sequences of gene-carrying nanoparticles, thereby maximizing nucleic acid loading and minimizing the size of these nanocarriers. This approach results in a remarkable 16-fold increase in protein expression six days post-transfection in cells transfected with particles carrying the linear DNA compared with particles bearing circular plasmid DNA. The study also showed that the use of linear DNA entrapped in DNA@SiO2 resulted in a much more efficient level of gene expression compared to standard transfection reagents. The system developed in this study features simplicity, scalability, and increased transfection efficiency and gene expression over existing approaches, enabled by improved embedment capabilities for linear DNA, compared to conventional methods such as lipids or polymers, which generally show greater transfection efficiency with plasmid DNA. Therefore, this novel methodology can find applications not only in gene therapy but also in research settings for high-throughput gene expression screenings.

Abstract Image

Abstract Image

Abstract Image

用于高效线性 DNA 基因递送的可生物降解二氧化硅纳米颗粒。
载体的靶向性、安全性、可扩展性和储存稳定性仍然是基因治疗核酸递送领域面临的挑战。二氧化硅基纳米颗粒作为基因载体已被广泛研究,它具有生物相容性好、合成简单、表面易于修饰等主要特点。然而,该配方结合 DNA 的能力有限,这限制了可结合到颗粒中的 DNA 分子数量,从而降低了基因表达。在这里,我们使用聚合酶链式反应(PCR)生成的线性 DNA 分子来增强基因载体纳米粒子的编码序列,从而最大限度地增加核酸载量,缩小这些纳米载体的尺寸。与携带环状质粒 DNA 的颗粒相比,这种方法能使转染后 6 天的细胞蛋白质表达量显著增加 16 倍。研究还表明,与标准转染试剂相比,使用DNA@SiO2中夹带的线性DNA能更有效地表达基因。与脂质或聚合物等传统方法相比,本研究开发的系统具有简便、可扩展、转染效率和基因表达量均高于现有方法等特点。因此,这种新方法不仅可应用于基因治疗,还可用于高通量基因表达筛选研究。
本文章由计算机程序翻译,如有差异,请以英文原文为准。
求助全文
约1分钟内获得全文 求助全文
来源期刊
Drug Delivery
Drug Delivery 医学-药学
CiteScore
11.80
自引率
5.00%
发文量
250
审稿时长
3.3 months
期刊介绍: Drug Delivery is an open access journal serving the academic and industrial communities with peer reviewed coverage of basic research, development, and application principles of drug delivery and targeting at molecular, cellular, and higher levels. Topics covered include all delivery systems including oral, pulmonary, nasal, parenteral and transdermal, and modes of entry such as controlled release systems; microcapsules, liposomes, vesicles, and macromolecular conjugates; antibody targeting; protein/peptide delivery; DNA, oligonucleotide and siRNA delivery. Papers on drug dosage forms and their optimization will not be considered unless they directly relate to the original drug delivery issues. Published articles present original research and critical reviews.
×
引用
GB/T 7714-2015
复制
MLA
复制
APA
复制
导出至
BibTeX EndNote RefMan NoteFirst NoteExpress
×
提示
您的信息不完整,为了账户安全,请先补充。
现在去补充
×
提示
您因"违规操作"
具体请查看互助需知
我知道了
×
提示
确定
请完成安全验证×
copy
已复制链接
快去分享给好友吧!
我知道了
右上角分享
点击右上角分享
0
联系我们:info@booksci.cn Book学术提供免费学术资源搜索服务,方便国内外学者检索中英文文献。致力于提供最便捷和优质的服务体验。 Copyright © 2023 布克学术 All rights reserved.
京ICP备2023020795号-1
ghs 京公网安备 11010802042870号
Book学术文献互助
Book学术文献互助群
群 号:604180095
Book学术官方微信