Involvement of interleukin-1β in high glucose-activated proliferation of cholangiocarcinoma.

IF 2.5 Q2 GASTROENTEROLOGY & HEPATOLOGY
Translational gastroenterology and hepatology Pub Date : 2024-07-03 eCollection Date: 2024-01-01 DOI:10.21037/tgh-24-8
Kullanat Khawkhiaw, Surang Chomphoo, Waritta Kunprom, Kanyarat Thithuan, Supannika Sorin, Padcharee Yueangchantuek, Ching-Feng Chiu, Kazuo Umezawa, Jutatip Panaampon, Seiji Okada, Sopit Wongkham, Charupong Saengboonmee
{"title":"Involvement of interleukin-1β in high glucose-activated proliferation of cholangiocarcinoma.","authors":"Kullanat Khawkhiaw, Surang Chomphoo, Waritta Kunprom, Kanyarat Thithuan, Supannika Sorin, Padcharee Yueangchantuek, Ching-Feng Chiu, Kazuo Umezawa, Jutatip Panaampon, Seiji Okada, Sopit Wongkham, Charupong Saengboonmee","doi":"10.21037/tgh-24-8","DOIUrl":null,"url":null,"abstract":"<p><strong>Background: </strong>Diabetes mellitus (DM) is associated with the increased risk of development and the advancement of cholangiocarcinoma (CCA). High glucose levels were previously shown for upregulating interleukin-1β (IL-1β) in CCA cells with unclear functions. The present study, thus, aimed to investigate molecular mechanisms linking DM to CCA progression, with IL-1β hypothesized as a communicating cytokine.</p><p><strong>Methods: </strong>CCA cells were cultured in media with normal (5.6 mM) or high (25 mM) glucose, resembling euglycemia and hyperglycemia, respectively. Expressions of IL-1β and IL-1 receptor (IL-1R) in CCA tissues from patients with and without DM were examined using immunohistochemistry. Functional analyses of IL-1β were performed using siRNA and recombinant human IL-1R antagonist (rhIL-1RA), in which Western blots investigated the knockdown efficacy. BALB/c <i>Rag-2<sup>-/-</sup></i> <i>Jak3<sup>-/-</sup></i> (BRJ) mice were implanted with CCA xenografts to investigate hyperglycemia's effects on CCA growth and the anti-tumor effects of IL-1RA.</p><p><strong>Results: </strong>CCA tumors from patients with hyperglycemia showed significantly higher IL-1β expression than those from non-DM patients, while IL-1β was positively correlated with fasting blood glucose (FBG) levels. CCA cells cultured in high glucose showed increased IL-1β expression, resulting in increased proliferation rates. Suppressing IL-1β signaling by si-IL-1β or rhIL-1RA significantly reduced CCA cell proliferation <i>in vitro</i>. Anakinra, a synthetic IL-1RA, also exerted significant anti-tumor effects <i>in vivo</i> and significantly reversed the effects of hyperglycemia-induced growth in CCA xenografts.</p><p><strong>Conclusions: </strong>IL-1β plays a crucial role in CCA progression in a high-glucose environment. Targeting IL-1β might, then, help improve therapeutic outcomes of CCA in patients with DM and hyperglycemia.</p>","PeriodicalId":94362,"journal":{"name":"Translational gastroenterology and hepatology","volume":"9 ","pages":"36"},"PeriodicalIF":2.5000,"publicationDate":"2024-07-03","publicationTypes":"Journal Article","fieldsOfStudy":null,"isOpenAccess":false,"openAccessPdf":"https://www.ncbi.nlm.nih.gov/pmc/articles/PMC11292065/pdf/","citationCount":"0","resultStr":null,"platform":"Semanticscholar","paperid":null,"PeriodicalName":"Translational gastroenterology and hepatology","FirstCategoryId":"1085","ListUrlMain":"https://doi.org/10.21037/tgh-24-8","RegionNum":0,"RegionCategory":null,"ArticlePicture":[],"TitleCN":null,"AbstractTextCN":null,"PMCID":null,"EPubDate":"2024/1/1 0:00:00","PubModel":"eCollection","JCR":"Q2","JCRName":"GASTROENTEROLOGY & HEPATOLOGY","Score":null,"Total":0}
引用次数: 0

Abstract

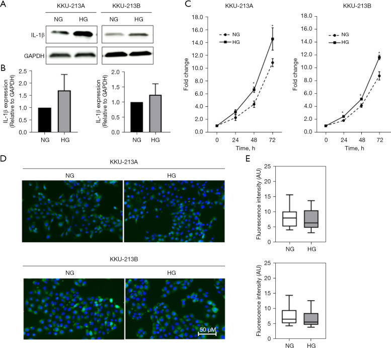
Background: Diabetes mellitus (DM) is associated with the increased risk of development and the advancement of cholangiocarcinoma (CCA). High glucose levels were previously shown for upregulating interleukin-1β (IL-1β) in CCA cells with unclear functions. The present study, thus, aimed to investigate molecular mechanisms linking DM to CCA progression, with IL-1β hypothesized as a communicating cytokine.

Methods: CCA cells were cultured in media with normal (5.6 mM) or high (25 mM) glucose, resembling euglycemia and hyperglycemia, respectively. Expressions of IL-1β and IL-1 receptor (IL-1R) in CCA tissues from patients with and without DM were examined using immunohistochemistry. Functional analyses of IL-1β were performed using siRNA and recombinant human IL-1R antagonist (rhIL-1RA), in which Western blots investigated the knockdown efficacy. BALB/c Rag-2-/- Jak3-/- (BRJ) mice were implanted with CCA xenografts to investigate hyperglycemia's effects on CCA growth and the anti-tumor effects of IL-1RA.

Results: CCA tumors from patients with hyperglycemia showed significantly higher IL-1β expression than those from non-DM patients, while IL-1β was positively correlated with fasting blood glucose (FBG) levels. CCA cells cultured in high glucose showed increased IL-1β expression, resulting in increased proliferation rates. Suppressing IL-1β signaling by si-IL-1β or rhIL-1RA significantly reduced CCA cell proliferation in vitro. Anakinra, a synthetic IL-1RA, also exerted significant anti-tumor effects in vivo and significantly reversed the effects of hyperglycemia-induced growth in CCA xenografts.

Conclusions: IL-1β plays a crucial role in CCA progression in a high-glucose environment. Targeting IL-1β might, then, help improve therapeutic outcomes of CCA in patients with DM and hyperglycemia.

Abstract Image

Abstract Image

Abstract Image

白细胞介素-1β参与了高糖激活胆管癌的增殖。
背景:糖尿病(DM)与胆管癌(CCA)发病和恶化的风险增加有关。之前有研究表明,高血糖会上调 CCA 细胞中的白细胞介素-1β(IL-1β),但其功能尚不明确。因此,本研究旨在探讨 DM 与 CCA 进展之间的分子机制,并假设 IL-1β 是一种沟通细胞因子:方法:CCA细胞在正常(5.6 mM)或高(25 mM)葡萄糖培养基中培养,分别类似于优血糖和高血糖。用免疫组化方法检测了患有和未患有 DM 的 CCA 组织中 IL-1β 和 IL-1 受体(IL-1R)的表达。使用 siRNA 和重组人 IL-1R 拮抗剂(rhIL-1RA)对 IL-1β 进行了功能分析,并通过 Western 印迹检测了其敲除效果。给 BALB/c Rag-2-/- Jak3-/- (BRJ) 小鼠植入 CCA 异种移植物,研究高血糖对 CCA 生长的影响以及 IL-1RA 的抗肿瘤作用:结果:高血糖患者的CCA肿瘤IL-1β表达明显高于非高血糖患者,而IL-1β与空腹血糖(FBG)水平呈正相关。在高糖条件下培养的 CCA 细胞显示 IL-1β 表达增加,导致增殖率上升。用si-IL-1β或rhIL-1RA抑制IL-1β信号传导可显著减少体外CCA细胞的增殖。人工合成的IL-1RA Anakinra在体内也能发挥显著的抗肿瘤作用,并能明显逆转高血糖诱导的CCA异种移植物生长的影响:结论:IL-1β在高糖环境中对CCA的进展起着至关重要的作用。结论:IL-1β在高糖环境下的CCA进展中起着关键作用,因此,靶向IL-1β可能有助于改善DM和高血糖患者的CCA治疗效果。
本文章由计算机程序翻译,如有差异,请以英文原文为准。
求助全文
约1分钟内获得全文 求助全文
来源期刊
自引率
0.00%
发文量
0
×
引用
GB/T 7714-2015
复制
MLA
复制
APA
复制
导出至
BibTeX EndNote RefMan NoteFirst NoteExpress
×
提示
您的信息不完整,为了账户安全,请先补充。
现在去补充
×
提示
您因"违规操作"
具体请查看互助需知
我知道了
×
提示
确定
请完成安全验证×
copy
已复制链接
快去分享给好友吧!
我知道了
右上角分享
点击右上角分享
0
联系我们:info@booksci.cn Book学术提供免费学术资源搜索服务,方便国内外学者检索中英文文献。致力于提供最便捷和优质的服务体验。 Copyright © 2023 布克学术 All rights reserved.
京ICP备2023020795号-1
ghs 京公网安备 11010802042870号
Book学术文献互助
Book学术文献互助群
群 号:604180095
Book学术官方微信