Three-dimensional matrix stiffness modulates mechanosensitive and phenotypic alterations in oral squamous cell carcinoma spheroids.

IF 4.1 3区 医学 Q1 ENGINEERING, BIOMEDICAL
APL Bioengineering Pub Date : 2024-07-31 eCollection Date: 2024-09-01 DOI:10.1063/5.0210134
Maulee Sheth, Manju Sharma, Maria Lehn, HasanAl Reza, Takanori Takebe, Vinita Takiar, Trisha Wise-Draper, Leyla Esfandiari
{"title":"Three-dimensional matrix stiffness modulates mechanosensitive and phenotypic alterations in oral squamous cell carcinoma spheroids.","authors":"Maulee Sheth, Manju Sharma, Maria Lehn, HasanAl Reza, Takanori Takebe, Vinita Takiar, Trisha Wise-Draper, Leyla Esfandiari","doi":"10.1063/5.0210134","DOIUrl":null,"url":null,"abstract":"<p><p>Extracellular biophysical cues such as matrix stiffness are key stimuli tuning cell fate and affecting tumor progression <i>in vivo</i>. However, it remains unclear how cancer spheroids in a 3D microenvironment perceive matrix mechanical stiffness stimuli and translate them into intracellular signals driving progression. Mechanosensitive Piezo1 and TRPV4 ion channels, upregulated in many malignancies, are major transducers of such physical stimuli into biochemical responses. Most mechanotransduction studies probing the reception of changing stiffness cues by cells are, however, still limited to 2D culture systems or cell-extracellular matrix models, which lack the major cell-cell interactions prevalent in 3D cancer tumors. Here, we engineered a 3D spheroid culture environment with varying mechanobiological properties to study the effect of static matrix stiffness stimuli on mechanosensitive and malignant phenotypes in oral squamous cell carcinoma spheroids. We find that spheroid growth is enhanced when cultured in stiff extracellular matrix. We show that the protein expression of mechanoreceptor Piezo1 and stemness marker CD44 is upregulated in stiff matrix. We also report the upregulation of a selection of genes with associations to mechanoreception, ion channel transport, extracellular matrix organization, and tumorigenic phenotypes in stiff matrix spheroids. Together, our results indicate that cancer cells in 3D spheroids utilize mechanosensitive ion channels Piezo1 and TRPV4 as means to sense changes in static extracellular matrix stiffness, and that stiffness drives pro-tumorigenic phenotypes in oral squamous cell carcinoma.</p>","PeriodicalId":46288,"journal":{"name":"APL Bioengineering","volume":"8 3","pages":"036106"},"PeriodicalIF":4.1000,"publicationDate":"2024-07-31","publicationTypes":"Journal Article","fieldsOfStudy":null,"isOpenAccess":false,"openAccessPdf":"https://www.ncbi.nlm.nih.gov/pmc/articles/PMC11293878/pdf/","citationCount":"0","resultStr":null,"platform":"Semanticscholar","paperid":null,"PeriodicalName":"APL Bioengineering","FirstCategoryId":"5","ListUrlMain":"https://doi.org/10.1063/5.0210134","RegionNum":3,"RegionCategory":"医学","ArticlePicture":[],"TitleCN":null,"AbstractTextCN":null,"PMCID":null,"EPubDate":"2024/9/1 0:00:00","PubModel":"eCollection","JCR":"Q1","JCRName":"ENGINEERING, BIOMEDICAL","Score":null,"Total":0}
引用次数: 0

Abstract

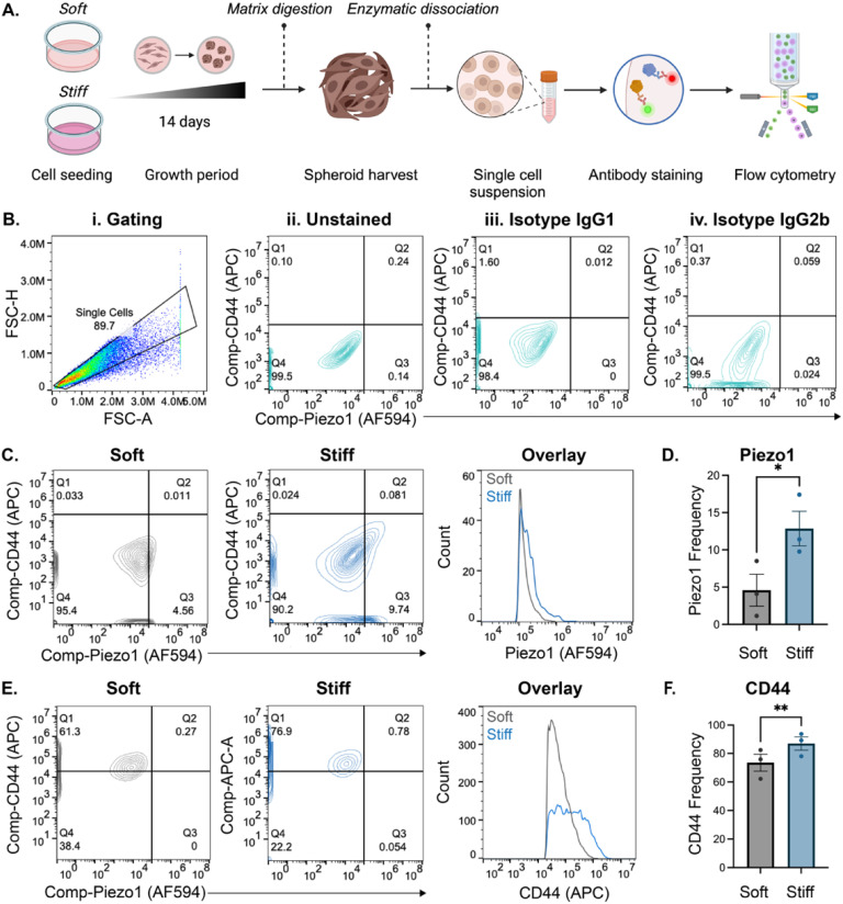
Extracellular biophysical cues such as matrix stiffness are key stimuli tuning cell fate and affecting tumor progression in vivo. However, it remains unclear how cancer spheroids in a 3D microenvironment perceive matrix mechanical stiffness stimuli and translate them into intracellular signals driving progression. Mechanosensitive Piezo1 and TRPV4 ion channels, upregulated in many malignancies, are major transducers of such physical stimuli into biochemical responses. Most mechanotransduction studies probing the reception of changing stiffness cues by cells are, however, still limited to 2D culture systems or cell-extracellular matrix models, which lack the major cell-cell interactions prevalent in 3D cancer tumors. Here, we engineered a 3D spheroid culture environment with varying mechanobiological properties to study the effect of static matrix stiffness stimuli on mechanosensitive and malignant phenotypes in oral squamous cell carcinoma spheroids. We find that spheroid growth is enhanced when cultured in stiff extracellular matrix. We show that the protein expression of mechanoreceptor Piezo1 and stemness marker CD44 is upregulated in stiff matrix. We also report the upregulation of a selection of genes with associations to mechanoreception, ion channel transport, extracellular matrix organization, and tumorigenic phenotypes in stiff matrix spheroids. Together, our results indicate that cancer cells in 3D spheroids utilize mechanosensitive ion channels Piezo1 and TRPV4 as means to sense changes in static extracellular matrix stiffness, and that stiffness drives pro-tumorigenic phenotypes in oral squamous cell carcinoma.

Abstract Image

Abstract Image

Abstract Image

三维基质硬度可调节口腔鳞状细胞癌球的机械敏感性和表型改变。
基质硬度等细胞外生物物理线索是调整细胞命运和影响体内肿瘤进展的关键刺激因素。然而,目前仍不清楚三维微环境中的癌症球体如何感知基质机械硬度刺激,并将其转化为驱动肿瘤进展的细胞内信号。在许多恶性肿瘤中上调的机械敏感性 Piezo1 和 TRPV4 离子通道是将此类物理刺激转化为生化反应的主要转换器。然而,大多数探测细胞接收硬度变化线索的机械传导研究仍局限于二维培养系统或细胞-细胞外基质模型,这些模型缺乏三维癌症肿瘤中普遍存在的主要细胞-细胞相互作用。在这里,我们设计了一种具有不同机械生物学特性的三维球形培养环境,以研究静态基质硬度刺激对口腔鳞状细胞癌球体的机械敏感性和恶性表型的影响。我们发现,在坚硬的细胞外基质中培养时,球体的生长会增强。我们发现,机械感受器 Piezo1 和干性标志物 CD44 的蛋白表达在僵硬基质中上调。我们还报告了一些与机械感受器、离子通道转运、细胞外基质组织和僵硬基质球体内肿瘤表型有关的基因的上调。总之,我们的研究结果表明,三维球体内的癌细胞利用机械敏感性离子通道 Piezo1 和 TRPV4 来感知静态细胞外基质硬度的变化,而硬度驱动了口腔鳞状细胞癌的致癌表型。
本文章由计算机程序翻译,如有差异,请以英文原文为准。
求助全文
约1分钟内获得全文 求助全文
来源期刊
APL Bioengineering
APL Bioengineering ENGINEERING, BIOMEDICAL-
CiteScore
9.30
自引率
6.70%
发文量
39
审稿时长
19 weeks
期刊介绍: APL Bioengineering is devoted to research at the intersection of biology, physics, and engineering. The journal publishes high-impact manuscripts specific to the understanding and advancement of physics and engineering of biological systems. APL Bioengineering is the new home for the bioengineering and biomedical research communities. APL Bioengineering publishes original research articles, reviews, and perspectives. Topical coverage includes: -Biofabrication and Bioprinting -Biomedical Materials, Sensors, and Imaging -Engineered Living Systems -Cell and Tissue Engineering -Regenerative Medicine -Molecular, Cell, and Tissue Biomechanics -Systems Biology and Computational Biology
×
引用
GB/T 7714-2015
复制
MLA
复制
APA
复制
导出至
BibTeX EndNote RefMan NoteFirst NoteExpress
×
提示
您的信息不完整,为了账户安全,请先补充。
现在去补充
×
提示
您因"违规操作"
具体请查看互助需知
我知道了
×
提示
确定
请完成安全验证×
copy
已复制链接
快去分享给好友吧!
我知道了
右上角分享
点击右上角分享
0
联系我们:info@booksci.cn Book学术提供免费学术资源搜索服务,方便国内外学者检索中英文文献。致力于提供最便捷和优质的服务体验。 Copyright © 2023 布克学术 All rights reserved.
京ICP备2023020795号-1
ghs 京公网安备 11010802042870号
Book学术文献互助
Book学术文献互助群
群 号:604180095
Book学术官方微信