Activating transcription factor 3 mediates apoptosis and cell cycle arrest in TP53-mutated anaplastic thyroid cancer cells.

IF 1.8 Q3 ENDOCRINOLOGY & METABOLISM
Abolfazl Kooti, Haniyeh Abuei, Alireza Jaafari, Shayan Taki, Jamileh Saberzadeh, Ali Farhadi
{"title":"Activating transcription factor 3 mediates apoptosis and cell cycle arrest in TP53-mutated anaplastic thyroid cancer cells.","authors":"Abolfazl Kooti, Haniyeh Abuei, Alireza Jaafari, Shayan Taki, Jamileh Saberzadeh, Ali Farhadi","doi":"10.1186/s13044-024-00202-x","DOIUrl":null,"url":null,"abstract":"<p><strong>Background: </strong>It is believed that loss of p53 function plays a crucial role in the progression of well to poorly differentiated thyroid cancers including anaplastic thyroid carcinoma (ATC). Given the poor prognosis of ATC due to its strong therapeutic resistance, there is a need to establish new therapeutic targets to extend the survival of ATC patients. Activating transcription factor 3 (ATF3) can inhibit the oncogenic activity of mutant p53 and, as a result, contribute to tumor suppression in several TP53-mutated cancers. Herein, we demonstrate that the ectopic overexpression of ATF3 leads to the suppression of oncogenic mutant p53 activity in chemo-resistant 8305 C thyroid cancer cells harboring R273C p53 gene mutation.</p><p><strong>Methods: </strong>The biological behavior of 8305 C cells was assessed pre- and post-transfection with pCMV6-ATF3 plasmid using MTT assay, fluorescent microscopy, cell cycle, and annexin V/PI flow cytometric analysis. The effect of ectopic ATF3 overexpression on the cellular level of p53 was examined by western blotting assay. The mRNA expression levels of TP53, TAp63, ΔNp63, and SHARP1 were evaluated in ectopic ATF3-expressing cells compared to controls.</p><p><strong>Results: </strong>The overexpression of ATF3 in 8305 C thyroid cancer cells significantly decreased cell viability and induced apoptosis and cell cycle arrest in vitro. The immunoblotting of p53 protein revealed that ATF3 overexpression significantly increased the level of mutant p53 in 8305C cells compared to mock-transfected control cells. Additionally, elevated mRNA levels of TAp63 and SHARP1 and a decreased mRNA level of ΔNp63 were observed in PCMV6-AC-ATF3-transfected 8305 C cells with significant differences compared to the mock and untreated cells.</p><p><strong>Conclusion: </strong>In light of our findings, it is evident that therapeutic strategies aimed at increasing ATF3 expression or enhancing the interaction between ATF3 and mutant p53 can be a promising approach for the treatment of p53-mutated metastatic thyroid cancer.</p>","PeriodicalId":39048,"journal":{"name":"Thyroid Research","volume":"17 1","pages":"12"},"PeriodicalIF":1.8000,"publicationDate":"2024-08-01","publicationTypes":"Journal Article","fieldsOfStudy":null,"isOpenAccess":false,"openAccessPdf":"https://www.ncbi.nlm.nih.gov/pmc/articles/PMC11292864/pdf/","citationCount":"0","resultStr":null,"platform":"Semanticscholar","paperid":null,"PeriodicalName":"Thyroid Research","FirstCategoryId":"1085","ListUrlMain":"https://doi.org/10.1186/s13044-024-00202-x","RegionNum":0,"RegionCategory":null,"ArticlePicture":[],"TitleCN":null,"AbstractTextCN":null,"PMCID":null,"EPubDate":"","PubModel":"","JCR":"Q3","JCRName":"ENDOCRINOLOGY & METABOLISM","Score":null,"Total":0}
引用次数: 0

Abstract

Background: It is believed that loss of p53 function plays a crucial role in the progression of well to poorly differentiated thyroid cancers including anaplastic thyroid carcinoma (ATC). Given the poor prognosis of ATC due to its strong therapeutic resistance, there is a need to establish new therapeutic targets to extend the survival of ATC patients. Activating transcription factor 3 (ATF3) can inhibit the oncogenic activity of mutant p53 and, as a result, contribute to tumor suppression in several TP53-mutated cancers. Herein, we demonstrate that the ectopic overexpression of ATF3 leads to the suppression of oncogenic mutant p53 activity in chemo-resistant 8305 C thyroid cancer cells harboring R273C p53 gene mutation.

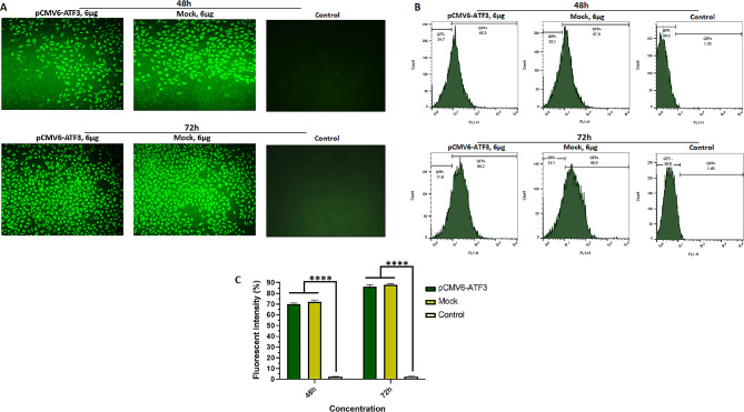
Methods: The biological behavior of 8305 C cells was assessed pre- and post-transfection with pCMV6-ATF3 plasmid using MTT assay, fluorescent microscopy, cell cycle, and annexin V/PI flow cytometric analysis. The effect of ectopic ATF3 overexpression on the cellular level of p53 was examined by western blotting assay. The mRNA expression levels of TP53, TAp63, ΔNp63, and SHARP1 were evaluated in ectopic ATF3-expressing cells compared to controls.

Results: The overexpression of ATF3 in 8305 C thyroid cancer cells significantly decreased cell viability and induced apoptosis and cell cycle arrest in vitro. The immunoblotting of p53 protein revealed that ATF3 overexpression significantly increased the level of mutant p53 in 8305C cells compared to mock-transfected control cells. Additionally, elevated mRNA levels of TAp63 and SHARP1 and a decreased mRNA level of ΔNp63 were observed in PCMV6-AC-ATF3-transfected 8305 C cells with significant differences compared to the mock and untreated cells.

Conclusion: In light of our findings, it is evident that therapeutic strategies aimed at increasing ATF3 expression or enhancing the interaction between ATF3 and mutant p53 can be a promising approach for the treatment of p53-mutated metastatic thyroid cancer.

Abstract Image

Abstract Image

Abstract Image

激活转录因子 3 在 TP53 突变的无性甲状腺癌细胞中介导细胞凋亡和细胞周期停滞。
背景:人们认为,p53功能的丧失在甲状腺癌(包括甲状腺无节细胞癌(ATC))从分化良好到分化不良的过程中起着至关重要的作用。由于甲状腺癌具有很强的抗药性,预后较差,因此有必要确立新的治疗靶点,以延长甲状腺癌患者的生存期。活化转录因子 3(ATF3)可抑制突变 p53 的致癌活性,从而在多种 TP53 突变癌症中起到抑制肿瘤的作用。在此,我们证明了在携带 R273C p53 基因突变的耐化疗 8305 C 甲状腺癌细胞中,ATF3 的异位过表达可抑制突变体 p53 的致癌活性:使用 MTT 试验、荧光显微镜、细胞周期和附件素 V/PI 流式细胞分析评估了转染 pCMV6-ATF3 质粒前后 8305 C 细胞的生物学行为。通过 Western 印迹检测了异位 ATF3 过表达对细胞中 p53 水平的影响。与对照组相比,评估了异位表达ATF3的细胞中TP53、TAp63、ΔNp63和SHARP1的mRNA表达水平:结果:ATF3在8305 C甲状腺癌细胞中的过表达显著降低了细胞活力,并诱导体外细胞凋亡和细胞周期停滞。p53蛋白的免疫印迹显示,与模拟转染的对照细胞相比,ATF3的过表达明显增加了8305C细胞中突变p53的水平。此外,在 PCMV6-AC-ATF3 转染的 8305 C 细胞中观察到 TAp63 和 SHARP1 的 mRNA 水平升高,ΔNp63 的 mRNA 水平降低,与模拟和未处理的细胞相比差异显著:根据我们的研究结果,旨在增加 ATF3 表达或增强 ATF3 与突变 p53 之间相互作用的治疗策略显然是治疗 p53 突变转移性甲状腺癌的一种很有前景的方法。
本文章由计算机程序翻译,如有差异,请以英文原文为准。
求助全文
约1分钟内获得全文 求助全文
来源期刊
Thyroid Research
Thyroid Research Medicine-Endocrinology, Diabetes and Metabolism
CiteScore
3.10
自引率
4.50%
发文量
21
审稿时长
8 weeks
×
引用
GB/T 7714-2015
复制
MLA
复制
APA
复制
导出至
BibTeX EndNote RefMan NoteFirst NoteExpress
×
提示
您的信息不完整,为了账户安全,请先补充。
现在去补充
×
提示
您因"违规操作"
具体请查看互助需知
我知道了
×
提示
确定
请完成安全验证×
copy
已复制链接
快去分享给好友吧!
我知道了
右上角分享
点击右上角分享
0
联系我们:info@booksci.cn Book学术提供免费学术资源搜索服务,方便国内外学者检索中英文文献。致力于提供最便捷和优质的服务体验。 Copyright © 2023 布克学术 All rights reserved.
京ICP备2023020795号-1
ghs 京公网安备 11010802042870号
Book学术文献互助
Book学术文献互助群
群 号:604180095
Book学术官方微信