Deciphering a Beetle Clock: Individual and Sex-Dependent Variation in Daily Activity Patterns.

IF 2.1 3区 生物学 Q2 BIOLOGY
Journal of Biological Rhythms Pub Date : 2024-10-01 Epub Date: 2024-07-31 DOI:10.1177/07487304241263619
Reshma R, Tobias Prüser, Nora K E Schulz, Paula M F Mayer, Maite Ogueta, Ralf Stanewsky, Joachim Kurtz
{"title":"Deciphering a Beetle Clock: Individual and Sex-Dependent Variation in Daily Activity Patterns.","authors":"Reshma R, Tobias Prüser, Nora K E Schulz, Paula M F Mayer, Maite Ogueta, Ralf Stanewsky, Joachim Kurtz","doi":"10.1177/07487304241263619","DOIUrl":null,"url":null,"abstract":"<p><p>Circadian clocks are inherent to most organisms, including cryptozoic animals that seldom encounter direct light, and regulate their daily activity cycles. A conserved suite of clock genes underpins these rhythms. In this study, we explore the circadian behaviors of the red flour beetle <i>Tribolium castaneum</i>, a significant pest impacting stored grain globally. We report on how daily light and temperature cues synchronize distinct activity patterns in these beetles, characterized by reduced morning activity and increased evening activity, anticipating the respective environmental transitions. Although less robust, rhythmicity in locomotor activity is maintained in constant dark and constant light conditions. Notably, we observed more robust rhythmic behaviors in males than females with individual variation exceeding those previously reported for other insect species. RNA interference targeting the <i>Clock</i> gene weakened locomotor activity rhythms. Our findings demonstrate the existence of a circadian clock and of clock-controlled behaviors in <i>T. castaneum</i>. Furthermore, they highlight substantial individual differences in circadian activity, laying the groundwork for future research on the relevance of individual variation in circadian rhythms in an ecological and evolutionary context.</p>","PeriodicalId":15056,"journal":{"name":"Journal of Biological Rhythms","volume":" ","pages":"484-501"},"PeriodicalIF":2.1000,"publicationDate":"2024-10-01","publicationTypes":"Journal Article","fieldsOfStudy":null,"isOpenAccess":false,"openAccessPdf":"https://www.ncbi.nlm.nih.gov/pmc/articles/PMC11416735/pdf/","citationCount":"0","resultStr":null,"platform":"Semanticscholar","paperid":null,"PeriodicalName":"Journal of Biological Rhythms","FirstCategoryId":"99","ListUrlMain":"https://doi.org/10.1177/07487304241263619","RegionNum":3,"RegionCategory":"生物学","ArticlePicture":[],"TitleCN":null,"AbstractTextCN":null,"PMCID":null,"EPubDate":"2024/7/31 0:00:00","PubModel":"Epub","JCR":"Q2","JCRName":"BIOLOGY","Score":null,"Total":0}
引用次数: 0

Abstract

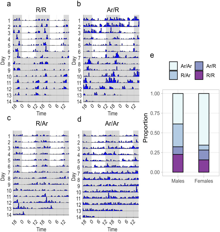
Circadian clocks are inherent to most organisms, including cryptozoic animals that seldom encounter direct light, and regulate their daily activity cycles. A conserved suite of clock genes underpins these rhythms. In this study, we explore the circadian behaviors of the red flour beetle Tribolium castaneum, a significant pest impacting stored grain globally. We report on how daily light and temperature cues synchronize distinct activity patterns in these beetles, characterized by reduced morning activity and increased evening activity, anticipating the respective environmental transitions. Although less robust, rhythmicity in locomotor activity is maintained in constant dark and constant light conditions. Notably, we observed more robust rhythmic behaviors in males than females with individual variation exceeding those previously reported for other insect species. RNA interference targeting the Clock gene weakened locomotor activity rhythms. Our findings demonstrate the existence of a circadian clock and of clock-controlled behaviors in T. castaneum. Furthermore, they highlight substantial individual differences in circadian activity, laying the groundwork for future research on the relevance of individual variation in circadian rhythms in an ecological and evolutionary context.

Abstract Image

Abstract Image

Abstract Image

解密甲虫时钟:日常活动模式的个体差异和性别差异
昼夜节律钟是大多数生物固有的,包括很少遇到直射光的隐生动物,它调节着生物的日常活动周期。一套保守的时钟基因是这些节律的基础。在这项研究中,我们探讨了红面粉甲虫(Tribolium castaneum)的昼夜节律行为。我们报告了每天的光照和温度线索是如何使这些甲虫的独特活动模式同步化的,这些活动模式的特点是早晨活动减少,傍晚活动增加,以预测各自的环境过渡。在恒定黑暗和恒定光照条件下,运动活动的节律性虽然不那么强,但仍能保持。值得注意的是,我们观察到雄性的节律行为比雌性更强,个体差异超过了之前报道的其他昆虫物种。针对时钟基因的 RNA 干扰削弱了运动活动节律。我们的研究结果表明,T. castaneum体内存在昼夜节律时钟和受时钟控制的行为。此外,这些研究还强调了昼夜节律活动的巨大个体差异,为今后在生态和进化背景下研究昼夜节律个体差异的相关性奠定了基础。
本文章由计算机程序翻译,如有差异,请以英文原文为准。
求助全文
约1分钟内获得全文 求助全文
来源期刊
CiteScore
6.10
自引率
8.60%
发文量
48
审稿时长
>12 weeks
期刊介绍: Journal of Biological Rhythms is the official journal of the Society for Research on Biological Rhythms and offers peer-reviewed original research in all aspects of biological rhythms, using genetic, biochemical, physiological, behavioral, epidemiological & modeling approaches, as well as clinical trials. Emphasis is on circadian and seasonal rhythms, but timely reviews and research on other periodicities are also considered. The journal is a member of the Committee on Publication Ethics (COPE).
×
引用
GB/T 7714-2015
复制
MLA
复制
APA
复制
导出至
BibTeX EndNote RefMan NoteFirst NoteExpress
×
提示
您的信息不完整,为了账户安全,请先补充。
现在去补充
×
提示
您因"违规操作"
具体请查看互助需知
我知道了
×
提示
确定
请完成安全验证×
copy
已复制链接
快去分享给好友吧!
我知道了
右上角分享
点击右上角分享
0
联系我们:info@booksci.cn Book学术提供免费学术资源搜索服务,方便国内外学者检索中英文文献。致力于提供最便捷和优质的服务体验。 Copyright © 2023 布克学术 All rights reserved.
京ICP备2023020795号-1
ghs 京公网安备 11010802042870号
Book学术文献互助
Book学术文献互助群
群 号:604180095
Book学术官方微信