Assessing immune phenotypes using simple proxy measures: promise and limitations.

Discovery immunology Pub Date : 2024-06-28 eCollection Date: 2024-01-01 DOI:10.1093/discim/kyae010
Alexander E Downie, Ramya S Barre, Annie Robinson, Jennie Yang, Ying-Han Chen, Jian-Da Lin, Oyebola Oyesola, Frank Yeung, Ken Cadwell, P'ng Loke, Andrea L Graham
{"title":"Assessing immune phenotypes using simple proxy measures: promise and limitations.","authors":"Alexander E Downie, Ramya S Barre, Annie Robinson, Jennie Yang, Ying-Han Chen, Jian-Da Lin, Oyebola Oyesola, Frank Yeung, Ken Cadwell, P'ng Loke, Andrea L Graham","doi":"10.1093/discim/kyae010","DOIUrl":null,"url":null,"abstract":"<p><p>The study of immune phenotypes in wild animals is beset by numerous methodological challenges, with assessment of detailed aspects of phenotype difficult to impossible. This constrains the ability of disease ecologists and ecoimmunologists to describe immune variation and evaluate hypotheses explaining said variation. The development of simple approaches that allow characterization of immune variation across many populations and species would be a significant advance. Here we explore whether serum protein concentrations and coarse-grained white blood cell profiles, immune quantities that can easily be assayed in many species, can predict, and therefore serve as proxies for, lymphocyte composition properties. We do this in rewilded laboratory mice, which combine the benefits of immune phenotyping of lab mice with the natural context and immune variation found in the wild. We find that easily assayed immune quantities are largely ineffective as predictors of lymphocyte composition, either on their own or with other covariates. Immunoglobulin G (IgG) concentration and neutrophil-lymphocyte ratio show the most promise as indicators of other immune traits, but their explanatory power is limited. Our results prescribe caution in inferring immune phenotypes beyond what is directly measured, but they do also highlight some potential paths forward for the development of proxy measures employable by ecoimmunologists.</p>","PeriodicalId":72830,"journal":{"name":"Discovery immunology","volume":"3 1","pages":"kyae010"},"PeriodicalIF":0.0000,"publicationDate":"2024-06-28","publicationTypes":"Journal Article","fieldsOfStudy":null,"isOpenAccess":false,"openAccessPdf":"https://www.ncbi.nlm.nih.gov/pmc/articles/PMC11264049/pdf/","citationCount":"0","resultStr":null,"platform":"Semanticscholar","paperid":null,"PeriodicalName":"Discovery immunology","FirstCategoryId":"1085","ListUrlMain":"https://doi.org/10.1093/discim/kyae010","RegionNum":0,"RegionCategory":null,"ArticlePicture":[],"TitleCN":null,"AbstractTextCN":null,"PMCID":null,"EPubDate":"2024/1/1 0:00:00","PubModel":"eCollection","JCR":"","JCRName":"","Score":null,"Total":0}
引用次数: 0

Abstract

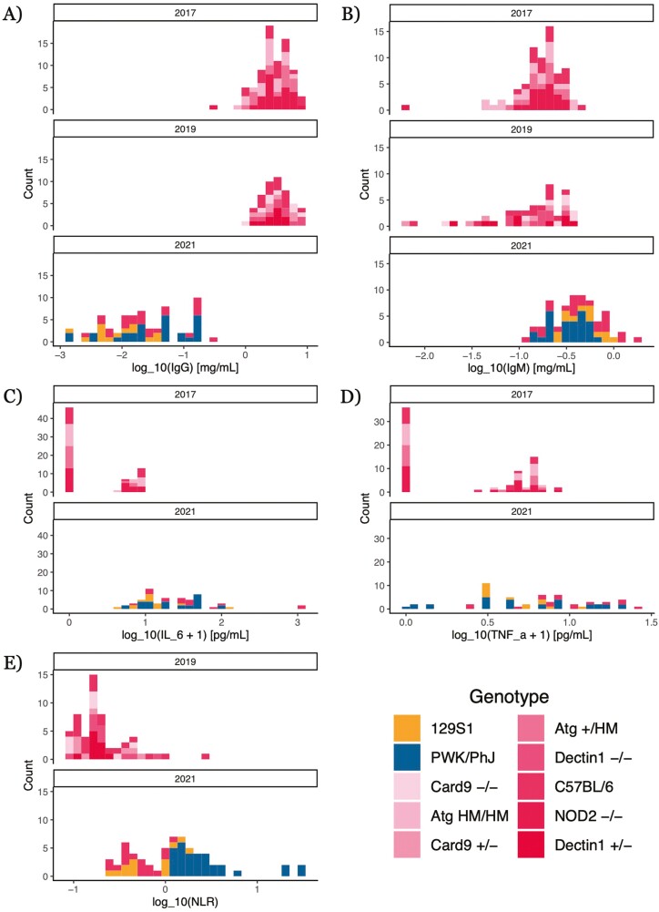
The study of immune phenotypes in wild animals is beset by numerous methodological challenges, with assessment of detailed aspects of phenotype difficult to impossible. This constrains the ability of disease ecologists and ecoimmunologists to describe immune variation and evaluate hypotheses explaining said variation. The development of simple approaches that allow characterization of immune variation across many populations and species would be a significant advance. Here we explore whether serum protein concentrations and coarse-grained white blood cell profiles, immune quantities that can easily be assayed in many species, can predict, and therefore serve as proxies for, lymphocyte composition properties. We do this in rewilded laboratory mice, which combine the benefits of immune phenotyping of lab mice with the natural context and immune variation found in the wild. We find that easily assayed immune quantities are largely ineffective as predictors of lymphocyte composition, either on their own or with other covariates. Immunoglobulin G (IgG) concentration and neutrophil-lymphocyte ratio show the most promise as indicators of other immune traits, but their explanatory power is limited. Our results prescribe caution in inferring immune phenotypes beyond what is directly measured, but they do also highlight some potential paths forward for the development of proxy measures employable by ecoimmunologists.

Abstract Image

Abstract Image

Abstract Image

使用简单的替代措施评估免疫表型:前景与局限。
对野生动物免疫表型的研究面临着许多方法上的挑战,很难甚至不可能对表型的细节方面进行评估。这限制了疾病生态学家和生态免疫学家描述免疫变异和评估解释这些变异的假设的能力。开发简单的方法来描述许多种群和物种的免疫变异将是一项重大进步。在这里,我们探讨了血清蛋白浓度和粗粒度白细胞图谱这些在许多物种中都很容易测定的免疫数量是否可以预测淋巴细胞的组成特性,并因此作为淋巴细胞组成特性的替代物。我们在野化实验室小鼠中进行了这项研究,这种小鼠将实验室小鼠免疫表型的优点与野外自然环境和免疫变异结合在一起。我们发现,作为淋巴细胞组成的预测因子,无论是单独还是与其他协变量一起使用,容易测定的免疫数量在很大程度上都是无效的。免疫球蛋白 G(IgG)浓度和中性粒细胞-淋巴细胞比率最有希望成为其他免疫特征的指标,但其解释力有限。我们的研究结果表明,在推断直接测量之外的免疫表型时要谨慎,但它们也凸显了开发生态免疫学家可用的替代测量指标的一些潜在途径。
本文章由计算机程序翻译,如有差异,请以英文原文为准。
求助全文
约1分钟内获得全文 求助全文
来源期刊
自引率
0.00%
发文量
0
×
引用
GB/T 7714-2015
复制
MLA
复制
APA
复制
导出至
BibTeX EndNote RefMan NoteFirst NoteExpress
×
提示
您的信息不完整,为了账户安全,请先补充。
现在去补充
×
提示
您因"违规操作"
具体请查看互助需知
我知道了
×
提示
确定
请完成安全验证×
copy
已复制链接
快去分享给好友吧!
我知道了
右上角分享
点击右上角分享
0
联系我们:info@booksci.cn Book学术提供免费学术资源搜索服务,方便国内外学者检索中英文文献。致力于提供最便捷和优质的服务体验。 Copyright © 2023 布克学术 All rights reserved.
京ICP备2023020795号-1
ghs 京公网安备 11010802042870号
Book学术文献互助
Book学术文献互助群
群 号:604180095
Book学术官方微信