AAV-NRIP gene therapy ameliorates motor neuron degeneration and muscle atrophy in ALS model mice.

IF 4.4 2区 医学 Q2 CELL BIOLOGY
Hsin-Hsiung Chen, Hsin-Tung Yeo, Yun-Hsin Huang, Li-Kai Tsai, Hsing-Jung Lai, Yeou-Ping Tsao, Show-Li Chen
{"title":"AAV-NRIP gene therapy ameliorates motor neuron degeneration and muscle atrophy in ALS model mice.","authors":"Hsin-Hsiung Chen, Hsin-Tung Yeo, Yun-Hsin Huang, Li-Kai Tsai, Hsing-Jung Lai, Yeou-Ping Tsao, Show-Li Chen","doi":"10.1186/s13395-024-00349-z","DOIUrl":null,"url":null,"abstract":"<p><strong>Background: </strong>Amyotrophic lateral sclerosis (ALS) is characterized by progressive motor neuron (MN) degeneration, leading to neuromuscular junction (NMJ) dismantling and severe muscle atrophy. The nuclear receptor interaction protein (NRIP) functions as a multifunctional protein. It directly interacts with calmodulin or α-actinin 2, serving as a calcium sensor for muscle contraction and maintaining sarcomere integrity. Additionally, NRIP binds with the acetylcholine receptor (AChR) for NMJ stabilization. Loss of NRIP in muscles results in progressive motor neuron degeneration with abnormal NMJ architecture, resembling ALS phenotypes. Therefore, we hypothesize that NRIP could be a therapeutic factor for ALS.</p><p><strong>Methods: </strong>We used SOD1 G93A mice, expressing human SOD1 with the ALS-linked G93A mutation, as an ALS model. An adeno-associated virus vector encoding the human NRIP gene (AAV-NRIP) was generated and injected into the muscles of SOD1 G93A mice at 60 days of age, before disease onset. Pathological and behavioral changes were measured to evaluate the therapeutic effects of AAV-NRIP on the disease progression of SOD1 G93A mice.</p><p><strong>Results: </strong>SOD1 G93A mice exhibited lower NRIP expression than wild-type mice in both the spinal cord and skeletal muscle tissues. Forced NRIP expression through AAV-NRIP intramuscular injection was observed in skeletal muscles and retrogradely transduced into the spinal cord. AAV-NRIP gene therapy enhanced movement distance and rearing frequencies in SOD1 G93A mice. Moreover, AAV-NRIP increased myofiber size and slow myosin expression, ameliorated NMJ degeneration and axon terminal denervation at NMJ, and increased the number of α-motor neurons (α-MNs) and compound muscle action potential (CMAP) in SOD1 G93A mice.</p><p><strong>Conclusions: </strong>AAV-NRIP gene therapy ameliorates muscle atrophy, motor neuron degeneration, and axon terminal denervation at NMJ, leading to increased NMJ transmission and improved motor functions in SOD1 G93A mice. Collectively, AAV-NRIP could be a potential therapeutic drug for ALS.</p>","PeriodicalId":21747,"journal":{"name":"Skeletal Muscle","volume":"14 1","pages":"17"},"PeriodicalIF":4.4000,"publicationDate":"2024-07-24","publicationTypes":"Journal Article","fieldsOfStudy":null,"isOpenAccess":false,"openAccessPdf":"https://www.ncbi.nlm.nih.gov/pmc/articles/PMC11267858/pdf/","citationCount":"0","resultStr":null,"platform":"Semanticscholar","paperid":null,"PeriodicalName":"Skeletal Muscle","FirstCategoryId":"3","ListUrlMain":"https://doi.org/10.1186/s13395-024-00349-z","RegionNum":2,"RegionCategory":"医学","ArticlePicture":[],"TitleCN":null,"AbstractTextCN":null,"PMCID":null,"EPubDate":"","PubModel":"","JCR":"Q2","JCRName":"CELL BIOLOGY","Score":null,"Total":0}
引用次数: 0

Abstract

Background: Amyotrophic lateral sclerosis (ALS) is characterized by progressive motor neuron (MN) degeneration, leading to neuromuscular junction (NMJ) dismantling and severe muscle atrophy. The nuclear receptor interaction protein (NRIP) functions as a multifunctional protein. It directly interacts with calmodulin or α-actinin 2, serving as a calcium sensor for muscle contraction and maintaining sarcomere integrity. Additionally, NRIP binds with the acetylcholine receptor (AChR) for NMJ stabilization. Loss of NRIP in muscles results in progressive motor neuron degeneration with abnormal NMJ architecture, resembling ALS phenotypes. Therefore, we hypothesize that NRIP could be a therapeutic factor for ALS.

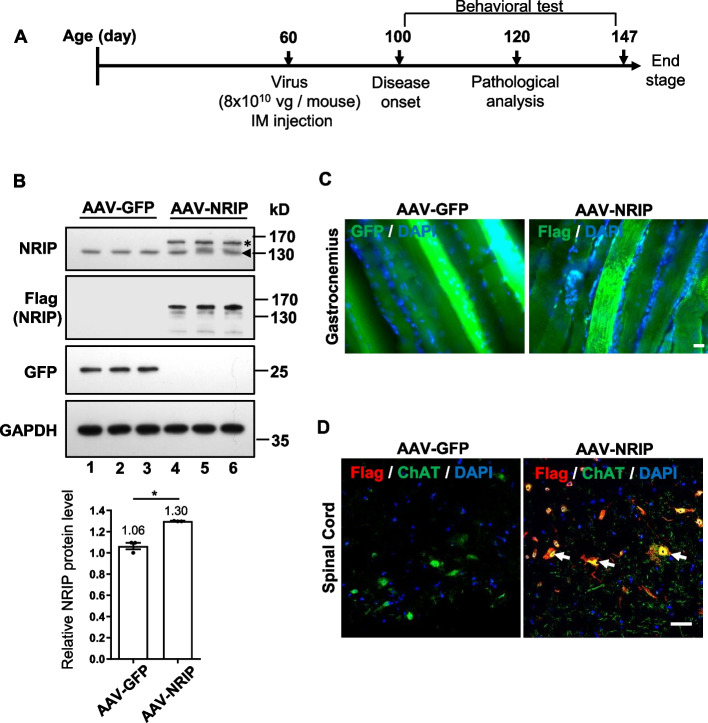
Methods: We used SOD1 G93A mice, expressing human SOD1 with the ALS-linked G93A mutation, as an ALS model. An adeno-associated virus vector encoding the human NRIP gene (AAV-NRIP) was generated and injected into the muscles of SOD1 G93A mice at 60 days of age, before disease onset. Pathological and behavioral changes were measured to evaluate the therapeutic effects of AAV-NRIP on the disease progression of SOD1 G93A mice.

Results: SOD1 G93A mice exhibited lower NRIP expression than wild-type mice in both the spinal cord and skeletal muscle tissues. Forced NRIP expression through AAV-NRIP intramuscular injection was observed in skeletal muscles and retrogradely transduced into the spinal cord. AAV-NRIP gene therapy enhanced movement distance and rearing frequencies in SOD1 G93A mice. Moreover, AAV-NRIP increased myofiber size and slow myosin expression, ameliorated NMJ degeneration and axon terminal denervation at NMJ, and increased the number of α-motor neurons (α-MNs) and compound muscle action potential (CMAP) in SOD1 G93A mice.

Conclusions: AAV-NRIP gene therapy ameliorates muscle atrophy, motor neuron degeneration, and axon terminal denervation at NMJ, leading to increased NMJ transmission and improved motor functions in SOD1 G93A mice. Collectively, AAV-NRIP could be a potential therapeutic drug for ALS.

Abstract Image

Abstract Image

Abstract Image

AAV-NRIP 基因疗法可改善 ALS 模型小鼠的运动神经元变性和肌肉萎缩。
背景:肌萎缩性脊髓侧索硬化症(ALS)的特征是进行性运动神经元(MN)变性,导致神经肌肉接头(NMJ)解体和严重的肌肉萎缩。核受体相互作用蛋白(NRIP)是一种多功能蛋白。它直接与钙调素或α-肌动蛋白2相互作用,是肌肉收缩和维持肌节完整性的钙传感器。此外,NRIP 还与乙酰胆碱受体(AChR)结合,以稳定 NMJ。肌肉中 NRIP 的缺失会导致渐进性运动神经元变性和 NMJ 结构异常,类似于 ALS 表型。因此,我们假设 NRIP 可能是 ALS 的治疗因子:方法:我们使用表达与 ALS 相关的 G93A 突变的人类 SOD1 的 SOD1 G93A 小鼠作为 ALS 模型。方法:我们以表达与 ALS 相关的 G93A 突变的人类 SOD1 的 SOD1 G93A 小鼠为 ALS 模型,制作了编码人类 NRIP 基因的腺相关病毒载体(AAV-NRIP),并在小鼠发病前 60 天将其注射到 SOD1 G93A 小鼠的肌肉中。测定病理和行为变化,以评估 AAV-NRIP 对 SOD1 G93A 小鼠疾病进展的治疗效果:结果:SOD1 G93A小鼠脊髓和骨骼肌组织中的NRIP表达量均低于野生型小鼠。通过 AAV-NRIP 肌肉注射强迫 NRIP 在骨骼肌中表达,并逆转导入脊髓。AAV-NRIP 基因疗法提高了 SOD1 G93A 小鼠的运动距离和饲养频率。此外,AAV-NRIP增加了SOD1 G93A小鼠的肌纤维尺寸和慢肌球蛋白表达,改善了NMJ变性和NMJ轴突末端去神经化,增加了α-运动神经元(α-MNs)数量和复合肌动作电位(CMAP):结论:AAV-NRIP基因疗法可改善SOD1 G93A小鼠的肌肉萎缩、运动神经元变性和NMJ轴突末端去神经化,从而增加NMJ传导并改善运动功能。总之,AAV-NRIP 可以成为治疗渐冻人症的潜在药物。
本文章由计算机程序翻译,如有差异,请以英文原文为准。
求助全文
约1分钟内获得全文 求助全文
来源期刊
Skeletal Muscle
Skeletal Muscle CELL BIOLOGY-
CiteScore
9.10
自引率
0.00%
发文量
25
审稿时长
12 weeks
期刊介绍: The only open access journal in its field, Skeletal Muscle publishes novel, cutting-edge research and technological advancements that investigate the molecular mechanisms underlying the biology of skeletal muscle. Reflecting the breadth of research in this area, the journal welcomes manuscripts about the development, metabolism, the regulation of mass and function, aging, degeneration, dystrophy and regeneration of skeletal muscle, with an emphasis on understanding adult skeletal muscle, its maintenance, and its interactions with non-muscle cell types and regulatory modulators. Main areas of interest include: -differentiation of skeletal muscle- atrophy and hypertrophy of skeletal muscle- aging of skeletal muscle- regeneration and degeneration of skeletal muscle- biology of satellite and satellite-like cells- dystrophic degeneration of skeletal muscle- energy and glucose homeostasis in skeletal muscle- non-dystrophic genetic diseases of skeletal muscle, such as Spinal Muscular Atrophy and myopathies- maintenance of neuromuscular junctions- roles of ryanodine receptors and calcium signaling in skeletal muscle- roles of nuclear receptors in skeletal muscle- roles of GPCRs and GPCR signaling in skeletal muscle- other relevant aspects of skeletal muscle biology. In addition, articles on translational clinical studies that address molecular and cellular mechanisms of skeletal muscle will be published. Case reports are also encouraged for submission. Skeletal Muscle reflects the breadth of research on skeletal muscle and bridges gaps between diverse areas of science for example cardiac cell biology and neurobiology, which share common features with respect to cell differentiation, excitatory membranes, cell-cell communication, and maintenance. Suitable articles are model and mechanism-driven, and apply statistical principles where appropriate; purely descriptive studies are of lesser interest.
×
引用
GB/T 7714-2015
复制
MLA
复制
APA
复制
导出至
BibTeX EndNote RefMan NoteFirst NoteExpress
×
提示
您的信息不完整,为了账户安全,请先补充。
现在去补充
×
提示
您因"违规操作"
具体请查看互助需知
我知道了
×
提示
确定
请完成安全验证×
copy
已复制链接
快去分享给好友吧!
我知道了
右上角分享
点击右上角分享
0
联系我们:info@booksci.cn Book学术提供免费学术资源搜索服务,方便国内外学者检索中英文文献。致力于提供最便捷和优质的服务体验。 Copyright © 2023 布克学术 All rights reserved.
京ICP备2023020795号-1
ghs 京公网安备 11010802042870号
Book学术文献互助
Book学术文献互助群
群 号:604180095
Book学术官方微信