CISD2 regulates oxidative stress and mitophagy to maintain the balance of the follicular microenvironment in PCOS.

IF 7.4 2区 生物学 Q1 BIOCHEMISTRY & MOLECULAR BIOLOGY
Redox Report Pub Date : 2024-12-01 Epub Date: 2024-07-15 DOI:10.1080/13510002.2024.2377870
Hong-Hui Wu, Qi Zhu, Na Liang, Yu Xiang, Tian-Yue Xu, Zi-Chao Huang, Jie-Yu Cai, Ling-Lin Weng, Hong-Shan Ge
{"title":"<i>CISD2</i> regulates oxidative stress and mitophagy to maintain the balance of the follicular microenvironment in PCOS.","authors":"Hong-Hui Wu, Qi Zhu, Na Liang, Yu Xiang, Tian-Yue Xu, Zi-Chao Huang, Jie-Yu Cai, Ling-Lin Weng, Hong-Shan Ge","doi":"10.1080/13510002.2024.2377870","DOIUrl":null,"url":null,"abstract":"<p><strong>Objectives: </strong>To observe the CISD2 expression among PCOS patients and to explore its profound impact on the follicular microenvironment. Moreover, we want to elucidate the intricate mechanistic contribution of <i>CISD2</i> to the onset and progression of PCOS.</p><p><strong>Methods: </strong>Oxidase NOX2, mitophagy-related proteins, and CISD2 were detected by WB. The changes in mitochondrial structure and quantity were observed by transmission electron microscopy. Mitochondrial and lysosome colocalization was used to detect the changes of mitophagy. MDA kit, GSH and GSSG Assay kit and ROS probe were used to detect oxidative stress damage.</p><p><strong>Results: </strong>We found that CISD2, mitophagy and oxidase in the GCs of PCOS patients were significantly increased. Testosterone stimulation leads to the increase of oxidase, mitophagy, and CISD2 in KGN cells. <i>CISD2</i> inhibition promoted the increase of mitophagy, and the activation of mitochondria-lysosome binding, while alleviating the oxidative stress.</p><p><strong>Conclusions: </strong>Inhibition of CISD2 can improve the occurrence of oxidative stress by increasing the level of mitophagy, thus affecting the occurrence and development of PCOS diseases.</p>","PeriodicalId":21096,"journal":{"name":"Redox Report","volume":"29 1","pages":"2377870"},"PeriodicalIF":7.4000,"publicationDate":"2024-12-01","publicationTypes":"Journal Article","fieldsOfStudy":null,"isOpenAccess":false,"openAccessPdf":"https://www.ncbi.nlm.nih.gov/pmc/articles/PMC467114/pdf/","citationCount":"0","resultStr":null,"platform":"Semanticscholar","paperid":null,"PeriodicalName":"Redox Report","FirstCategoryId":"99","ListUrlMain":"https://doi.org/10.1080/13510002.2024.2377870","RegionNum":2,"RegionCategory":"生物学","ArticlePicture":[],"TitleCN":null,"AbstractTextCN":null,"PMCID":null,"EPubDate":"2024/7/15 0:00:00","PubModel":"Epub","JCR":"Q1","JCRName":"BIOCHEMISTRY & MOLECULAR BIOLOGY","Score":null,"Total":0}
引用次数: 0

Abstract

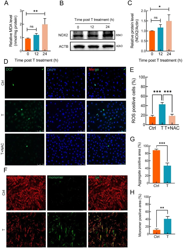
Objectives: To observe the CISD2 expression among PCOS patients and to explore its profound impact on the follicular microenvironment. Moreover, we want to elucidate the intricate mechanistic contribution of CISD2 to the onset and progression of PCOS.

Methods: Oxidase NOX2, mitophagy-related proteins, and CISD2 were detected by WB. The changes in mitochondrial structure and quantity were observed by transmission electron microscopy. Mitochondrial and lysosome colocalization was used to detect the changes of mitophagy. MDA kit, GSH and GSSG Assay kit and ROS probe were used to detect oxidative stress damage.

Results: We found that CISD2, mitophagy and oxidase in the GCs of PCOS patients were significantly increased. Testosterone stimulation leads to the increase of oxidase, mitophagy, and CISD2 in KGN cells. CISD2 inhibition promoted the increase of mitophagy, and the activation of mitochondria-lysosome binding, while alleviating the oxidative stress.

Conclusions: Inhibition of CISD2 can improve the occurrence of oxidative stress by increasing the level of mitophagy, thus affecting the occurrence and development of PCOS diseases.

Abstract Image

Abstract Image

Abstract Image

CISD2调节氧化应激和有丝分裂,以维持多囊卵巢综合症患者卵泡微环境的平衡。
研究目的观察 CISD2 在多囊卵巢综合征患者中的表达,探讨其对卵泡微环境的深远影响。此外,我们还想阐明 CISD2 对多囊卵巢综合症发病和进展的复杂机理:方法:通过WB检测氧化酶NOX2、丝裂噬相关蛋白和CISD2。透射电子显微镜观察线粒体结构和数量的变化。线粒体和溶酶体共定位用于检测有丝分裂的变化。MDA试剂盒、GSH和GSSG检测试剂盒以及ROS探针用于检测氧化应激损伤:结果:我们发现,多囊卵巢综合征患者 GC 中的 CISD2、有丝分裂和氧化酶显著增加。睾酮刺激会导致 KGN 细胞中氧化酶、有丝分裂和 CISD2 的增加。抑制CISD2可促进有丝分裂的增加,激活线粒体与溶酶体的结合,同时缓解氧化应激:结论:抑制CISD2可通过提高有丝分裂水平来改善氧化应激的发生,从而影响多囊卵巢综合征疾病的发生和发展。
本文章由计算机程序翻译,如有差异,请以英文原文为准。
求助全文
约1分钟内获得全文 求助全文
来源期刊
Redox Report
Redox Report 生物-生化与分子生物学
CiteScore
6.10
自引率
0.00%
发文量
28
审稿时长
>12 weeks
期刊介绍: Redox Report is a multidisciplinary peer-reviewed open access journal focusing on the role of free radicals, oxidative stress, activated oxygen, perioxidative and redox processes, primarily in the human environment and human pathology. Relevant papers on the animal and plant environment, biology and pathology will also be included. While emphasis is placed upon methodological and intellectual advances underpinned by new data, the journal offers scope for review, hypotheses, critiques and other forms of discussion.
×
引用
GB/T 7714-2015
复制
MLA
复制
APA
复制
导出至
BibTeX EndNote RefMan NoteFirst NoteExpress
×
提示
您的信息不完整,为了账户安全,请先补充。
现在去补充
×
提示
您因"违规操作"
具体请查看互助需知
我知道了
×
提示
确定
请完成安全验证×
copy
已复制链接
快去分享给好友吧!
我知道了
右上角分享
点击右上角分享
0
联系我们:info@booksci.cn Book学术提供免费学术资源搜索服务,方便国内外学者检索中英文文献。致力于提供最便捷和优质的服务体验。 Copyright © 2023 布克学术 All rights reserved.
京ICP备2023020795号-1
ghs 京公网安备 11010802042870号
Book学术文献互助
Book学术文献互助群
群 号:604180095
Book学术官方微信