Quantification of cell cycle re-entry during dedifferentiation of primary adipocytes in vitro.

IF 3.1 4区 生物学 Q2 ENDOCRINOLOGY & METABOLISM
Adipocyte Pub Date : 2024-12-01 Epub Date: 2024-07-11 DOI:10.1080/21623945.2024.2376571
Ewa Bielczyk-Maczynska
{"title":"Quantification of cell cycle re-entry during dedifferentiation of primary adipocytes <i>in vitro</i>.","authors":"Ewa Bielczyk-Maczynska","doi":"10.1080/21623945.2024.2376571","DOIUrl":null,"url":null,"abstract":"<p><p>Dedifferentiated adipose tissue (DFAT) has been proposed as a promising source of patient-specific multipotent progenitor cells (MPPs). During induced dedifferentiation, adipocytes exhibit profound gene expression and cell morphology changes. However, dedifferentiation of post-mitotic cells is expected to enable proliferation, which is critical if enough MPPs are to be obtained. Here, lineage tracing was employed to quantify cell proliferation in mouse adipocytes subjected to a dedifferentiation-inducing protocol commonly used to obtain DFAT cells. No evidence of cell proliferation in adipocyte-derived cells was observed, in contrast to the robust proliferation of non-adipocyte cells present in adipose tissue. We conclude that proliferative MPPs derived using the ceiling culture method most likely arise from non-adipocyte cells in adipose tissue.</p>","PeriodicalId":7226,"journal":{"name":"Adipocyte","volume":"13 1","pages":"2376571"},"PeriodicalIF":3.1000,"publicationDate":"2024-12-01","publicationTypes":"Journal Article","fieldsOfStudy":null,"isOpenAccess":false,"openAccessPdf":"https://www.ncbi.nlm.nih.gov/pmc/articles/PMC11244334/pdf/","citationCount":"0","resultStr":null,"platform":"Semanticscholar","paperid":null,"PeriodicalName":"Adipocyte","FirstCategoryId":"99","ListUrlMain":"https://doi.org/10.1080/21623945.2024.2376571","RegionNum":4,"RegionCategory":"生物学","ArticlePicture":[],"TitleCN":null,"AbstractTextCN":null,"PMCID":null,"EPubDate":"2024/7/11 0:00:00","PubModel":"Epub","JCR":"Q2","JCRName":"ENDOCRINOLOGY & METABOLISM","Score":null,"Total":0}
引用次数: 0

Abstract

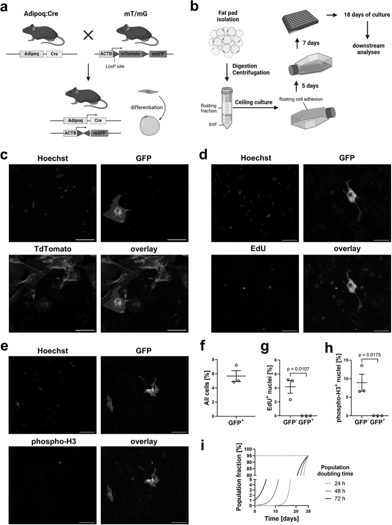
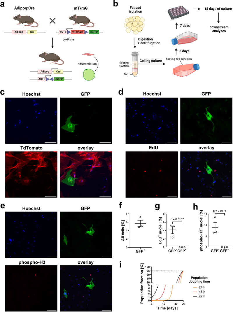
Dedifferentiated adipose tissue (DFAT) has been proposed as a promising source of patient-specific multipotent progenitor cells (MPPs). During induced dedifferentiation, adipocytes exhibit profound gene expression and cell morphology changes. However, dedifferentiation of post-mitotic cells is expected to enable proliferation, which is critical if enough MPPs are to be obtained. Here, lineage tracing was employed to quantify cell proliferation in mouse adipocytes subjected to a dedifferentiation-inducing protocol commonly used to obtain DFAT cells. No evidence of cell proliferation in adipocyte-derived cells was observed, in contrast to the robust proliferation of non-adipocyte cells present in adipose tissue. We conclude that proliferative MPPs derived using the ceiling culture method most likely arise from non-adipocyte cells in adipose tissue.

Abstract Image

Abstract Image

Abstract Image

体外原代脂肪细胞再分化过程中细胞周期再进入的量化。
有人提出,已分化的脂肪组织(DFAT)是病人特异性多能祖细胞(MPPs)的理想来源。在诱导去分化过程中,脂肪细胞的基因表达和细胞形态会发生深刻变化。然而,有丝分裂后细胞的去分化有望实现增殖,这对获得足够的多潜能祖细胞至关重要。在这里,我们采用了系谱追踪技术来量化小鼠脂肪细胞的细胞增殖情况,该技术采用了一种通常用于获得 DFAT 细胞的诱导去分化方案。我们没有观察到脂肪细胞衍生细胞增殖的迹象,这与脂肪组织中存在的非脂肪细胞的强劲增殖形成了鲜明对比。我们的结论是,使用天花板培养法获得的增殖性 MPPs 很可能来自脂肪组织中的非脂肪细胞。
本文章由计算机程序翻译,如有差异,请以英文原文为准。
求助全文
约1分钟内获得全文 求助全文
来源期刊
Adipocyte
Adipocyte Medicine-Histology
CiteScore
6.50
自引率
3.00%
发文量
46
审稿时长
32 weeks
期刊介绍: Adipocyte recognizes that the adipose tissue is the largest endocrine organ in the body, and explores the link between dysfunctional adipose tissue and the growing number of chronic diseases including diabetes, hypertension, cardiovascular disease and cancer. Historically, the primary function of the adipose tissue was limited to energy storage and thermoregulation. However, a plethora of research over the past 3 decades has recognized the dynamic role of the adipose tissue and its contribution to a variety of physiological processes including reproduction, angiogenesis, apoptosis, inflammation, blood pressure, coagulation, fibrinolysis, immunity and general metabolic homeostasis. The field of Adipose Tissue research has grown tremendously, and Adipocyte is the first international peer-reviewed journal of its kind providing a multi-disciplinary forum for research focusing exclusively on all aspects of adipose tissue physiology and pathophysiology. Adipocyte accepts high-profile submissions in basic, translational and clinical research.
×
引用
GB/T 7714-2015
复制
MLA
复制
APA
复制
导出至
BibTeX EndNote RefMan NoteFirst NoteExpress
×
提示
您的信息不完整,为了账户安全,请先补充。
现在去补充
×
提示
您因"违规操作"
具体请查看互助需知
我知道了
×
提示
确定
请完成安全验证×
copy
已复制链接
快去分享给好友吧!
我知道了
右上角分享
点击右上角分享
0
联系我们:info@booksci.cn Book学术提供免费学术资源搜索服务,方便国内外学者检索中英文文献。致力于提供最便捷和优质的服务体验。 Copyright © 2023 布克学术 All rights reserved.
京ICP备2023020795号-1
ghs 京公网安备 11010802042870号
Book学术文献互助
Book学术文献互助群
群 号:604180095
Book学术官方微信