Nucleus accumbens ghrelin signaling controls anxiety-like behavioral response to acute stress.

IF 3.3 2区 心理学 Q1 BEHAVIORAL SCIENCES
Leilei Chang, Yecheng He, Tian Tian, Bin Li
{"title":"Nucleus accumbens ghrelin signaling controls anxiety-like behavioral response to acute stress.","authors":"Leilei Chang, Yecheng He, Tian Tian, Bin Li","doi":"10.1186/s12993-024-00244-z","DOIUrl":null,"url":null,"abstract":"<p><strong>Background: </strong>Anxiety disorders are one of the most common mental disorders. Ghrelin is a critical orexigenic brain-gut peptide that regulates food intake and metabolism. Recently, the ghrelin system has attracted more attention for its crucial roles in psychiatric disorders, including depression and anxiety. However, the underlying neural mechanisms involved have not been fully investigated.</p><p><strong>Methods: </strong>In the present study, the effect and underlying mechanism of ghrelin signaling in the nucleus accumbens (NAc) core on anxiety-like behaviors were examined in normal and acute stress rats, by using immunofluorescence, qRT-PCR, neuropharmacology, molecular manipulation and behavioral tests.</p><p><strong>Results: </strong>We reported that injection of ghrelin into the NAc core caused significant anxiolytic effects. Ghrelin receptor growth hormone secretagogue receptor (GHSR) is highly localized and expressed in the NAc core neurons. Antagonism of GHSR blocked the ghrelin-induced anxiolytic effects. Moreover, molecular knockdown of GHSR induced anxiogenic effects. Furthermore, injection of ghrelin or overexpression of GHSR in the NAc core reduced acute restraint stress-induced anxiogenic effects.</p><p><strong>Conclusions: </strong>This study demonstrates that ghrelin and its receptor GHSR in the NAc core are actively involved in modulating anxiety induced by acute stress, and raises an opportunity to treat anxiety disorders by targeting ghrelin signaling system.</p>","PeriodicalId":8729,"journal":{"name":"Behavioral and Brain Functions","volume":"20 1","pages":"18"},"PeriodicalIF":3.3000,"publicationDate":"2024-07-04","publicationTypes":"Journal Article","fieldsOfStudy":null,"isOpenAccess":false,"openAccessPdf":"https://www.ncbi.nlm.nih.gov/pmc/articles/PMC11225390/pdf/","citationCount":"0","resultStr":null,"platform":"Semanticscholar","paperid":null,"PeriodicalName":"Behavioral and Brain Functions","FirstCategoryId":"102","ListUrlMain":"https://doi.org/10.1186/s12993-024-00244-z","RegionNum":2,"RegionCategory":"心理学","ArticlePicture":[],"TitleCN":null,"AbstractTextCN":null,"PMCID":null,"EPubDate":"","PubModel":"","JCR":"Q1","JCRName":"BEHAVIORAL SCIENCES","Score":null,"Total":0}
引用次数: 0

Abstract

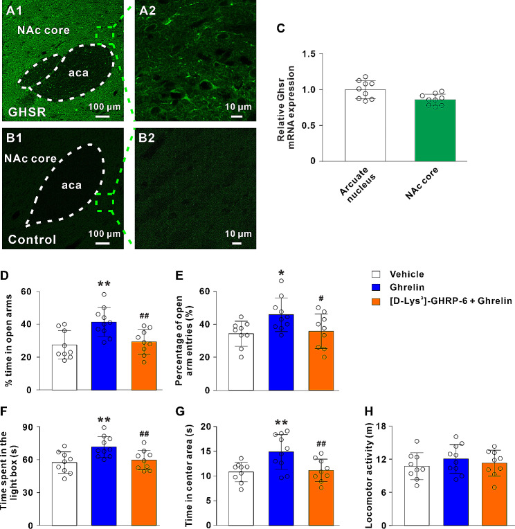
Background: Anxiety disorders are one of the most common mental disorders. Ghrelin is a critical orexigenic brain-gut peptide that regulates food intake and metabolism. Recently, the ghrelin system has attracted more attention for its crucial roles in psychiatric disorders, including depression and anxiety. However, the underlying neural mechanisms involved have not been fully investigated.

Methods: In the present study, the effect and underlying mechanism of ghrelin signaling in the nucleus accumbens (NAc) core on anxiety-like behaviors were examined in normal and acute stress rats, by using immunofluorescence, qRT-PCR, neuropharmacology, molecular manipulation and behavioral tests.

Results: We reported that injection of ghrelin into the NAc core caused significant anxiolytic effects. Ghrelin receptor growth hormone secretagogue receptor (GHSR) is highly localized and expressed in the NAc core neurons. Antagonism of GHSR blocked the ghrelin-induced anxiolytic effects. Moreover, molecular knockdown of GHSR induced anxiogenic effects. Furthermore, injection of ghrelin or overexpression of GHSR in the NAc core reduced acute restraint stress-induced anxiogenic effects.

Conclusions: This study demonstrates that ghrelin and its receptor GHSR in the NAc core are actively involved in modulating anxiety induced by acute stress, and raises an opportunity to treat anxiety disorders by targeting ghrelin signaling system.

Abstract Image

Abstract Image

Abstract Image

神经核团胃泌素信号控制对急性应激的焦虑样行为反应
背景介绍焦虑症是最常见的精神疾病之一。胃泌素是一种重要的促食欲脑肠肽,可调节食物摄入和新陈代谢。最近,胃泌素系统因其在包括抑郁症和焦虑症在内的精神疾病中的关键作用而受到越来越多的关注。然而,相关的神经机制尚未得到充分研究:本研究采用免疫荧光、qRT-PCR、神经药理学、分子操作和行为测试等方法,研究了正常大鼠和急性应激大鼠的核团核心(NAc)中胃泌素信号转导对焦虑样行为的影响及其内在机制:结果:我们发现向NAc核心注射胃泌素具有显著的抗焦虑作用。胃泌素受体生长激素分泌受体(GHSR)在NAc核心神经元中高度定位和表达。拮抗 GHSR 可阻断胃泌素诱导的抗焦虑作用。此外,分子敲除 GHSR 会诱发焦虑效应。此外,注射胃泌素或在 NAc 核心过表达 GHSR 可降低急性束缚应激诱导的致焦虑效应:本研究表明,胃泌素及其在NAc核心区的受体GHSR积极参与调节急性应激诱导的焦虑,为通过靶向胃泌素信号系统治疗焦虑症提供了机会。
本文章由计算机程序翻译,如有差异,请以英文原文为准。
求助全文
约1分钟内获得全文 求助全文
来源期刊
Behavioral and Brain Functions
Behavioral and Brain Functions 医学-行为科学
CiteScore
5.90
自引率
0.00%
发文量
11
审稿时长
6-12 weeks
期刊介绍: A well-established journal in the field of behavioral and cognitive neuroscience, Behavioral and Brain Functions welcomes manuscripts which provide insight into the neurobiological mechanisms underlying behavior and brain function, or dysfunction. The journal gives priority to manuscripts that combine both neurobiology and behavior in a non-clinical manner.
×
引用
GB/T 7714-2015
复制
MLA
复制
APA
复制
导出至
BibTeX EndNote RefMan NoteFirst NoteExpress
×
提示
您的信息不完整,为了账户安全,请先补充。
现在去补充
×
提示
您因"违规操作"
具体请查看互助需知
我知道了
×
提示
确定
请完成安全验证×
copy
已复制链接
快去分享给好友吧!
我知道了
右上角分享
点击右上角分享
0
联系我们:info@booksci.cn Book学术提供免费学术资源搜索服务,方便国内外学者检索中英文文献。致力于提供最便捷和优质的服务体验。 Copyright © 2023 布克学术 All rights reserved.
京ICP备2023020795号-1
ghs 京公网安备 11010802042870号
Book学术文献互助
Book学术文献互助群
群 号:604180095
Book学术官方微信