Breast organoid suspension cultures maintain long-term estrogen receptor expression and responsiveness.

Joan Brugge, Kung-Chi Chang, Francesca Silvestri, Michael Olipant, M Angie Martinez-Gakidis, Dennis Orgill, Judy Garber, Deborah Dillon
{"title":"Breast organoid suspension cultures maintain long-term estrogen receptor expression and responsiveness.","authors":"Joan Brugge, Kung-Chi Chang, Francesca Silvestri, Michael Olipant, M Angie Martinez-Gakidis, Dennis Orgill, Judy Garber, Deborah Dillon","doi":"10.21203/rs.3.rs-4463390/v1","DOIUrl":null,"url":null,"abstract":"<p><p>Organoid cultures offer a powerful technology to investigate many different aspects of development, physiology, and pathology of diverse tissues. Unlike standard tissue culture of primary breast epithelial cells, breast organoids preserve the epithelial lineages and architecture of the normal tissue. However, existing organoid culture methods are tedious, difficult to scale, and do not robustly retain estrogen receptor (ER) expression and responsiveness in long-term culture. Here, we describe a modified culture method to generate and maintain organoids as suspension cultures in reconstituted basement membrane (<sup>™</sup>Matrigel). This method improves organoid growth and uniformity compared to the conventional Matrigel dome embedding method, while maintaining the fidelity of the three major epithelial lineages. Using this adopted method, we are able to culture and passage purified hormone sensing (HS) cells that retain ER responsiveness upon estrogen stimulation in long-term culture. This culture system presents a valuable platform to study the events involved in initiation and evolution of ER-positive breast cancer.</p>","PeriodicalId":94282,"journal":{"name":"Research square","volume":" ","pages":""},"PeriodicalIF":0.0000,"publicationDate":"2024-06-17","publicationTypes":"Journal Article","fieldsOfStudy":null,"isOpenAccess":false,"openAccessPdf":"https://www.ncbi.nlm.nih.gov/pmc/articles/PMC11213202/pdf/","citationCount":"0","resultStr":null,"platform":"Semanticscholar","paperid":null,"PeriodicalName":"Research square","FirstCategoryId":"1085","ListUrlMain":"https://doi.org/10.21203/rs.3.rs-4463390/v1","RegionNum":0,"RegionCategory":null,"ArticlePicture":[],"TitleCN":null,"AbstractTextCN":null,"PMCID":null,"EPubDate":"","PubModel":"","JCR":"","JCRName":"","Score":null,"Total":0}
引用次数: 0

Abstract

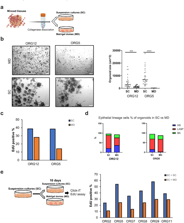
Organoid cultures offer a powerful technology to investigate many different aspects of development, physiology, and pathology of diverse tissues. Unlike standard tissue culture of primary breast epithelial cells, breast organoids preserve the epithelial lineages and architecture of the normal tissue. However, existing organoid culture methods are tedious, difficult to scale, and do not robustly retain estrogen receptor (ER) expression and responsiveness in long-term culture. Here, we describe a modified culture method to generate and maintain organoids as suspension cultures in reconstituted basement membrane (Matrigel). This method improves organoid growth and uniformity compared to the conventional Matrigel dome embedding method, while maintaining the fidelity of the three major epithelial lineages. Using this adopted method, we are able to culture and passage purified hormone sensing (HS) cells that retain ER responsiveness upon estrogen stimulation in long-term culture. This culture system presents a valuable platform to study the events involved in initiation and evolution of ER-positive breast cancer.

Abstract Image

Abstract Image

Abstract Image

乳腺类器官悬浮培养物能长期保持雌激素受体的表达和反应能力。
类器官培养为研究不同组织的发育、生理学和病理学的许多不同方面提供了一种强大的技术。与原代乳腺上皮细胞的标准组织培养不同,乳腺类器官保留了正常组织的上皮细胞系和结构。然而,现有的类器官培养方法繁琐、难以扩展,而且在长期培养过程中不能稳健地保留雌激素受体(ER)的表达和反应。在这里,我们介绍了一种改进的培养方法,即在重组基底膜(™Matrigel)中以悬浮培养物的形式生成和维持类器官。与传统的 Matrigel 圆顶包埋法相比,这种方法改善了类器官的生长和均匀性,同时保持了三大上皮系的真实性。采用这种方法,我们能够培养和通过纯化的激素感应(HS)细胞,这些细胞在雌激素刺激下长期培养后仍能保持ER反应性。这种培养系统为研究ER阳性乳腺癌的发生和演变提供了一个宝贵的平台。
本文章由计算机程序翻译,如有差异,请以英文原文为准。
求助全文
约1分钟内获得全文 求助全文
来源期刊
自引率
0.00%
发文量
0
×
引用
GB/T 7714-2015
复制
MLA
复制
APA
复制
导出至
BibTeX EndNote RefMan NoteFirst NoteExpress
×
提示
您的信息不完整,为了账户安全,请先补充。
现在去补充
×
提示
您因"违规操作"
具体请查看互助需知
我知道了
×
提示
确定
请完成安全验证×
copy
已复制链接
快去分享给好友吧!
我知道了
右上角分享
点击右上角分享
0
联系我们:info@booksci.cn Book学术提供免费学术资源搜索服务,方便国内外学者检索中英文文献。致力于提供最便捷和优质的服务体验。 Copyright © 2023 布克学术 All rights reserved.
京ICP备2023020795号-1
ghs 京公网安备 11010802042870号
Book学术文献互助
Book学术文献互助群
群 号:604180095
Book学术官方微信