Protective Effects of Changbudodam-tang on Cell Death Signals on the Bone Marrow-Derived Human Mesenchymal Stem Cells via Regulation of MKK7/JNK/c-Jun Signaling Pathway.

IF 1.8 Q3 INTEGRATIVE & COMPLEMENTARY MEDICINE
Hee-Jae Yoon, Si-Yoon Cho, Hyeong-Geug Kim, Ji-Yeon Lee
{"title":"Protective Effects of <i>Changbudodam</i>-<i>tang</i> on Cell Death Signals on the Bone Marrow-Derived Human Mesenchymal Stem Cells via Regulation of MKK7/JNK/c-Jun Signaling Pathway.","authors":"Hee-Jae Yoon, Si-Yoon Cho, Hyeong-Geug Kim, Ji-Yeon Lee","doi":"10.3831/KPI.2024.27.2.131","DOIUrl":null,"url":null,"abstract":"<p><strong>Objectives: </strong>Polycystic ovary syndrome (PCOS) is one of the most common disorders and it shows up to 20% prevalence in reproductive-aged women populations, but no cures are available to date. We aimed to investigate the protective effects of <i>Changbudodam-tang</i> (CBD) on cell death signaling pathways, inflammation, and oxidative stress observed in Bone-Marrow derived human mesenchymal stem cell (BM-hMSC) by means of PCOS therapeutics in the future.</p><p><strong>Methods: </strong>BM-hMSCs were applied with cell deaths and injuries. Apoptosis and pyroptosis signals were quenched with their related signaling pathways using quantitative PCR, Western blot, and fluorescence image analysis.</p><p><strong>Results: </strong>Our data clearly displayed hydrogen peroxide- and nigericin-treated cell death signaling pathways via regulations of mitochondrial integrity and interleukin (IL)-1β at the cellular levels (p < 0.01 or 0.001). We further observed that pre-treatment with CBD showed protective effects against oxidative stress by enhancement of antioxidant components at the cellular level, with respect to both protein and mRNA expression levels (p < 0.05, 0.01 or 0.001). The mechanisms of CBD were examined by Western blot analysis, and it showed anti-cell death, anti-inflammatory, and antioxidant effects via normalizations of the Jun N-terminal kinase/mitogen-activated protein kinase kinase 7/c-Jun signaling pathways.</p><p><strong>Conclusion: </strong>This study confirmed the pharmacological properties of CBD by regulation of cellular oxidation and the inflammation-provoked cell death condition of BM-hMSCs, which is mediated by the MKK7/JNK/c-Jun signaling pathway.</p>","PeriodicalId":16769,"journal":{"name":"Journal of Pharmacopuncture","volume":"27 2","pages":"131-141"},"PeriodicalIF":1.8000,"publicationDate":"2024-06-30","publicationTypes":"Journal Article","fieldsOfStudy":null,"isOpenAccess":false,"openAccessPdf":"https://www.ncbi.nlm.nih.gov/pmc/articles/PMC11194519/pdf/","citationCount":"0","resultStr":null,"platform":"Semanticscholar","paperid":null,"PeriodicalName":"Journal of Pharmacopuncture","FirstCategoryId":"1085","ListUrlMain":"https://doi.org/10.3831/KPI.2024.27.2.131","RegionNum":0,"RegionCategory":null,"ArticlePicture":[],"TitleCN":null,"AbstractTextCN":null,"PMCID":null,"EPubDate":"","PubModel":"","JCR":"Q3","JCRName":"INTEGRATIVE & COMPLEMENTARY MEDICINE","Score":null,"Total":0}
引用次数: 0

Abstract

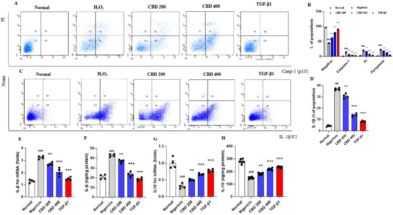
Objectives: Polycystic ovary syndrome (PCOS) is one of the most common disorders and it shows up to 20% prevalence in reproductive-aged women populations, but no cures are available to date. We aimed to investigate the protective effects of Changbudodam-tang (CBD) on cell death signaling pathways, inflammation, and oxidative stress observed in Bone-Marrow derived human mesenchymal stem cell (BM-hMSC) by means of PCOS therapeutics in the future.

Methods: BM-hMSCs were applied with cell deaths and injuries. Apoptosis and pyroptosis signals were quenched with their related signaling pathways using quantitative PCR, Western blot, and fluorescence image analysis.

Results: Our data clearly displayed hydrogen peroxide- and nigericin-treated cell death signaling pathways via regulations of mitochondrial integrity and interleukin (IL)-1β at the cellular levels (p < 0.01 or 0.001). We further observed that pre-treatment with CBD showed protective effects against oxidative stress by enhancement of antioxidant components at the cellular level, with respect to both protein and mRNA expression levels (p < 0.05, 0.01 or 0.001). The mechanisms of CBD were examined by Western blot analysis, and it showed anti-cell death, anti-inflammatory, and antioxidant effects via normalizations of the Jun N-terminal kinase/mitogen-activated protein kinase kinase 7/c-Jun signaling pathways.

Conclusion: This study confirmed the pharmacological properties of CBD by regulation of cellular oxidation and the inflammation-provoked cell death condition of BM-hMSCs, which is mediated by the MKK7/JNK/c-Jun signaling pathway.

Abstract Image

Abstract Image

Abstract Image

长春布袋丹汤通过调节 MKK7/JNK/c-Jun 信号通路对骨髓来源的人间质干细胞细胞死亡信号的保护作用
研究目的多囊卵巢综合征(PCOS)是最常见的疾病之一,在育龄妇女人群中的发病率高达 20%,但至今仍无治疗方法。我们的目的是研究长春布达拉宫(CBD)对细胞死亡信号通路、炎症和氧化应激的保护作用,观察骨箭头衍生人间充质干细胞(BM-hMSC)对未来多囊卵巢综合征治疗的影响:方法:将 BM-hMSCs 应用于细胞死亡和损伤。结果:我们的数据清楚地显示了过氧化氢-热凋亡信号,并利用定量 PCR、Western 印迹和荧光图像分析淬灭了与之相关的信号通路:结果:我们的数据清楚地显示了过氧化氢和尼革菌素处理的细胞死亡信号通路通过线粒体完整性和白细胞介素(IL)-1β在细胞水平上的调节作用(p < 0.01 或 0.001)。我们进一步观察到,CBD 预处理通过增强细胞水平的抗氧化成分,在蛋白质和 mRNA 表达水平方面对氧化应激具有保护作用(p < 0.05、0.01 或 0.001)。通过Western印迹分析研究了CBD的作用机制,CBD通过使Jun N-末端激酶/mitogen-activated蛋白激酶激酶7/c-Jun信号通路正常化,显示出抗细胞死亡、抗炎和抗氧化作用:本研究证实了 CBD 的药理特性,即通过 MKK7/JNK/c-Jun 信号通路调节 BM-hMSCs 的细胞氧化和炎症诱发的细胞死亡。
本文章由计算机程序翻译,如有差异,请以英文原文为准。
求助全文
约1分钟内获得全文 求助全文
来源期刊
Journal of Pharmacopuncture
Journal of Pharmacopuncture INTEGRATIVE & COMPLEMENTARY MEDICINE-
CiteScore
2.10
自引率
7.10%
发文量
42
审稿时长
10 weeks
期刊介绍: The Journal of Pharmacopuncture covers a wide range of basic and clinical science research relevant to all aspects of the biotechnology of integrated approaches using both pharmacology and acupuncture therapeutics, including research involving pharmacology, acupuncture studies and pharmacopuncture studies. The subjects are mainly divided into three categories: pharmacology (applied phytomedicine, plant sciences, pharmacology, toxicology, medicinal plants, traditional medicines, herbal medicine, Sasang constitutional medicine, herbal formulae, foods, agricultural technologies, naturopathy, etc.), acupuncture (acupressure, electroacupuncture, laser acupuncture, moxibustion, cupping, etc.), and pharmacopuncture (aqua-acupuncture, meridian pharmacopuncture, eight-principles pharmacopuncture, animal-based pharmacopuncture, mountain ginseng pharmacopuncture, bee venom therapy, needle embedding therapy, implant therapy, etc.). Other categories include chuna treatment, veterinary acupuncture and related animal studies, alternative medicines for treating cancer and cancer-related symptoms, etc. Broader topical coverage on the effects of acupuncture, the medical plants used in traditional and alternative medicine, pharmacological action and other related modalities, such as anthroposophy, homeopathy, ayurveda, bioelectromagnetic therapy, chiropractic, neural therapy and meditation, can be considered to be within the journal’s scope if based on acupoints and meridians. Submissions of original articles, review articles, systematic reviews, case reports, brief reports, opinions, commentaries, medical lectures, letters to the editor, photo-essays, technical notes, and book reviews are encouraged. Providing free access to the full text of all current and archived articles on its website (www.journal.ac), also searchable through a Google Scholar search.
×
引用
GB/T 7714-2015
复制
MLA
复制
APA
复制
导出至
BibTeX EndNote RefMan NoteFirst NoteExpress
×
提示
您的信息不完整,为了账户安全,请先补充。
现在去补充
×
提示
您因"违规操作"
具体请查看互助需知
我知道了
×
提示
确定
请完成安全验证×
copy
已复制链接
快去分享给好友吧!
我知道了
右上角分享
点击右上角分享
0
联系我们:info@booksci.cn Book学术提供免费学术资源搜索服务,方便国内外学者检索中英文文献。致力于提供最便捷和优质的服务体验。 Copyright © 2023 布克学术 All rights reserved.
京ICP备2023020795号-1
ghs 京公网安备 11010802042870号
Book学术文献互助
Book学术文献互助群
群 号:604180095
Book学术官方微信