Neural circuits expressing the serotonin 2C receptor regulate memory in mice and humans

IF 12.5 1区 综合性期刊 Q1 MULTIDISCIPLINARY SCIENCES
Hesong Liu, Yang He, Hailan Liu, Bas Brouwers, Na Yin, Katherine Lawler, Julia M. Keogh, Elana Henning, Dong-Kee Lee, Meng Yu, Longlong Tu, Nan Zhang, Kristine M. Conde, Junying Han, Zili Yan, Nikolas A. Scarcelli, Lan Liao, Jianming Xu, Qingchun Tong, Hui Zheng, Zheng Sun, Yongjie Yang, Chunmei Wang, Yanlin He, I. Sadaf Farooqi, Yong Xu
{"title":"Neural circuits expressing the serotonin 2C receptor regulate memory in mice and humans","authors":"Hesong Liu,&nbsp;Yang He,&nbsp;Hailan Liu,&nbsp;Bas Brouwers,&nbsp;Na Yin,&nbsp;Katherine Lawler,&nbsp;Julia M. Keogh,&nbsp;Elana Henning,&nbsp;Dong-Kee Lee,&nbsp;Meng Yu,&nbsp;Longlong Tu,&nbsp;Nan Zhang,&nbsp;Kristine M. Conde,&nbsp;Junying Han,&nbsp;Zili Yan,&nbsp;Nikolas A. Scarcelli,&nbsp;Lan Liao,&nbsp;Jianming Xu,&nbsp;Qingchun Tong,&nbsp;Hui Zheng,&nbsp;Zheng Sun,&nbsp;Yongjie Yang,&nbsp;Chunmei Wang,&nbsp;Yanlin He,&nbsp;I. Sadaf Farooqi,&nbsp;Yong Xu","doi":"10.1126/sciadv.adl2675","DOIUrl":null,"url":null,"abstract":"<div >Declined memory is a hallmark of Alzheimer’s disease (AD). Experiments in rodents and human postmortem studies suggest that serotonin (5-hydroxytryptamine, 5-HT) plays a role in memory, but the underlying mechanisms are unknown. Here, we investigate the role of 5-HT 2C receptor (5-HT<sub>2C</sub>R) in regulating memory. Transgenic mice expressing a humanized <i>HTR2C</i> mutation exhibit impaired plasticity of hippocampal ventral CA1 (vCA1) neurons and reduced memory. Further, 5-HT neurons project to and synapse onto vCA1 neurons. Disruption of 5-HT synthesis in vCA1-projecting neurons or deletion of 5-HT<sub>2C</sub>Rs in the vCA1 impairs neural plasticity and memory. We show that a selective 5-HT<sub>2C</sub>R agonist, lorcaserin, improves synaptic plasticity and memory in an AD mouse model. Cumulatively, we demonstrate that hippocampal 5-HT<sub>2C</sub>R signaling regulates memory, which may inform the use of 5-HT<sub>2C</sub>R agonists in the treatment of dementia.</div>","PeriodicalId":21609,"journal":{"name":"Science Advances","volume":"10 26","pages":""},"PeriodicalIF":12.5000,"publicationDate":"2024-06-28","publicationTypes":"Journal Article","fieldsOfStudy":null,"isOpenAccess":false,"openAccessPdf":"https://www.science.org/doi/reader/10.1126/sciadv.adl2675","citationCount":"0","resultStr":null,"platform":"Semanticscholar","paperid":null,"PeriodicalName":"Science Advances","FirstCategoryId":"103","ListUrlMain":"https://www.science.org/doi/10.1126/sciadv.adl2675","RegionNum":1,"RegionCategory":"综合性期刊","ArticlePicture":[],"TitleCN":null,"AbstractTextCN":null,"PMCID":null,"EPubDate":"","PubModel":"","JCR":"Q1","JCRName":"MULTIDISCIPLINARY SCIENCES","Score":null,"Total":0}
引用次数: 0

Abstract

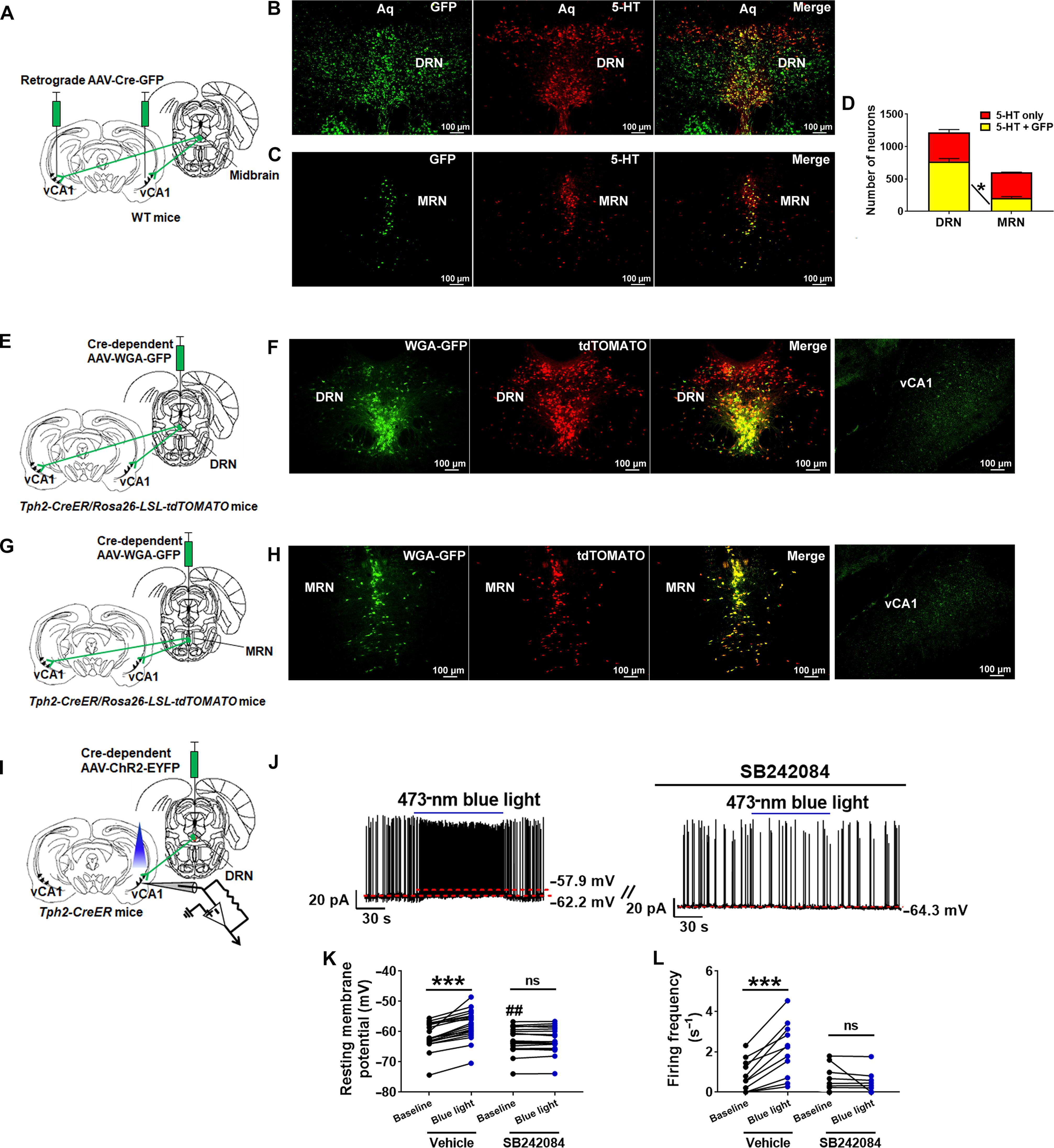
Declined memory is a hallmark of Alzheimer’s disease (AD). Experiments in rodents and human postmortem studies suggest that serotonin (5-hydroxytryptamine, 5-HT) plays a role in memory, but the underlying mechanisms are unknown. Here, we investigate the role of 5-HT 2C receptor (5-HT2CR) in regulating memory. Transgenic mice expressing a humanized HTR2C mutation exhibit impaired plasticity of hippocampal ventral CA1 (vCA1) neurons and reduced memory. Further, 5-HT neurons project to and synapse onto vCA1 neurons. Disruption of 5-HT synthesis in vCA1-projecting neurons or deletion of 5-HT2CRs in the vCA1 impairs neural plasticity and memory. We show that a selective 5-HT2CR agonist, lorcaserin, improves synaptic plasticity and memory in an AD mouse model. Cumulatively, we demonstrate that hippocampal 5-HT2CR signaling regulates memory, which may inform the use of 5-HT2CR agonists in the treatment of dementia.

Abstract Image

表达血清素 2C 受体的神经回路调节小鼠和人类的记忆
记忆力减退是阿尔茨海默病(AD)的特征之一。啮齿动物实验和人类死后研究表明,5-羟色胺(5-hydroxytryptamine,5-HT)在记忆中发挥作用,但其潜在机制尚不清楚。在这里,我们研究了 5-HT 2C 受体(5-HT 2C R)在调节记忆中的作用。表达人源化 HTR2C 突变的转基因小鼠表现出海马腹侧 CA1(vCA1)神经元可塑性受损和记忆力减退。此外,5-HT 神经元投射到 vCA1 神经元并与之发生突触。中断vCA1投射神经元的5-HT合成或删除vCA1中的5-HT 2C Rs会损害神经可塑性和记忆。我们的研究表明,选择性 5-HT 2C R 激动剂洛卡色林(lorcaserin)能改善 AD 小鼠模型的突触可塑性和记忆。总之,我们证明了海马 5-HT 2C R 信号调节记忆,这可能为使用 5-HT 2C R 激动剂治疗痴呆症提供参考。
本文章由计算机程序翻译,如有差异,请以英文原文为准。
求助全文
约1分钟内获得全文 求助全文
来源期刊
Science Advances
Science Advances 综合性期刊-综合性期刊
CiteScore
21.40
自引率
1.50%
发文量
1937
审稿时长
29 weeks
期刊介绍: Science Advances, an open-access journal by AAAS, publishes impactful research in diverse scientific areas. It aims for fair, fast, and expert peer review, providing freely accessible research to readers. Led by distinguished scientists, the journal supports AAAS's mission by extending Science magazine's capacity to identify and promote significant advances. Evolving digital publishing technologies play a crucial role in advancing AAAS's global mission for science communication and benefitting humankind.
×
引用
GB/T 7714-2015
复制
MLA
复制
APA
复制
导出至
BibTeX EndNote RefMan NoteFirst NoteExpress
×
提示
您的信息不完整,为了账户安全,请先补充。
现在去补充
×
提示
您因"违规操作"
具体请查看互助需知
我知道了
×
提示
确定
请完成安全验证×
copy
已复制链接
快去分享给好友吧!
我知道了
右上角分享
点击右上角分享
0
联系我们:info@booksci.cn Book学术提供免费学术资源搜索服务,方便国内外学者检索中英文文献。致力于提供最便捷和优质的服务体验。 Copyright © 2023 布克学术 All rights reserved.
京ICP备2023020795号-1
ghs 京公网安备 11010802042870号
Book学术文献互助
Book学术文献互助群
群 号:604180095
Book学术官方微信