Multicompartment duct platform to study epithelial-endothelial crosstalk associated with lung adenocarcinoma.

IF 4.1 3区 医学 Q1 ENGINEERING, BIOMEDICAL
APL Bioengineering Pub Date : 2024-06-17 eCollection Date: 2024-06-01 DOI:10.1063/5.0207228
Keith A Gagnon, Jessie Huang, Olivia T Hix, Veronica W Hui, Anne Hinds, Esther Bullitt, Jeroen Eyckmans, Darrell N Kotton, Christopher S Chen
{"title":"Multicompartment duct platform to study epithelial-endothelial crosstalk associated with lung adenocarcinoma.","authors":"Keith A Gagnon, Jessie Huang, Olivia T Hix, Veronica W Hui, Anne Hinds, Esther Bullitt, Jeroen Eyckmans, Darrell N Kotton, Christopher S Chen","doi":"10.1063/5.0207228","DOIUrl":null,"url":null,"abstract":"<p><p>Previous lung-on-chip devices have facilitated significant advances in our understanding of lung biology and pathology. Here, we describe a novel lung-on-a-chip model in which human induced pluripotent stem cell-derived alveolar epithelial type II cells (iAT2s) form polarized duct-like lumens alongside engineered perfused vessels lined with human umbilical vein endothelium, all within a 3D, physiologically relevant microenvironment. Using this model, we investigated the morphologic and signaling consequences of the KRAS<sup>G12D</sup> mutation, a commonly identified oncogene in human lung adenocarcinoma (LUAD). We show that expression of the mutant KRAS<sup>G12D</sup> isoform in iAT2s leads to a hyperproliferative response and morphologic dysregulation in the epithelial monolayer. Interestingly, the mutant epithelia also drive an angiogenic response in the adjacent vasculature that is mediated by enhanced secretion of the pro-angiogenic factor soluble uPAR. These results demonstrate the functionality of a multi-cellular <i>in vitro</i> platform capable of modeling mutation-specific behavioral and signaling changes associated with lung adenocarcinoma.</p>","PeriodicalId":46288,"journal":{"name":"APL Bioengineering","volume":"8 2","pages":"026126"},"PeriodicalIF":4.1000,"publicationDate":"2024-06-17","publicationTypes":"Journal Article","fieldsOfStudy":null,"isOpenAccess":false,"openAccessPdf":"https://www.ncbi.nlm.nih.gov/pmc/articles/PMC11191334/pdf/","citationCount":"0","resultStr":null,"platform":"Semanticscholar","paperid":null,"PeriodicalName":"APL Bioengineering","FirstCategoryId":"5","ListUrlMain":"https://doi.org/10.1063/5.0207228","RegionNum":3,"RegionCategory":"医学","ArticlePicture":[],"TitleCN":null,"AbstractTextCN":null,"PMCID":null,"EPubDate":"2024/6/1 0:00:00","PubModel":"eCollection","JCR":"Q1","JCRName":"ENGINEERING, BIOMEDICAL","Score":null,"Total":0}
引用次数: 0

Abstract

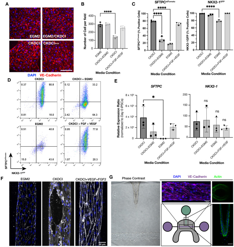
Previous lung-on-chip devices have facilitated significant advances in our understanding of lung biology and pathology. Here, we describe a novel lung-on-a-chip model in which human induced pluripotent stem cell-derived alveolar epithelial type II cells (iAT2s) form polarized duct-like lumens alongside engineered perfused vessels lined with human umbilical vein endothelium, all within a 3D, physiologically relevant microenvironment. Using this model, we investigated the morphologic and signaling consequences of the KRASG12D mutation, a commonly identified oncogene in human lung adenocarcinoma (LUAD). We show that expression of the mutant KRASG12D isoform in iAT2s leads to a hyperproliferative response and morphologic dysregulation in the epithelial monolayer. Interestingly, the mutant epithelia also drive an angiogenic response in the adjacent vasculature that is mediated by enhanced secretion of the pro-angiogenic factor soluble uPAR. These results demonstrate the functionality of a multi-cellular in vitro platform capable of modeling mutation-specific behavioral and signaling changes associated with lung adenocarcinoma.

Abstract Image

Abstract Image

Abstract Image

研究与肺腺癌相关的上皮-内皮串联的多室导管平台。
以前的肺芯片设备促进了我们对肺生物学和病理学认识的重大进展。在这里,我们描述了一种新型的片上肺模型,在这种模型中,人诱导多能干细胞衍生的肺泡上皮II型细胞(iAT2s)与内衬人脐静脉内皮的工程灌注血管一起形成极化导管样管腔,所有这些都在三维生理相关微环境中进行。利用这一模型,我们研究了 KRASG12D 突变的形态和信号后果,这是人类肺腺癌(LUAD)中常见的癌基因。我们发现,在 iAT2s 中表达突变的 KRASG12D 异构体会导致上皮单层的过度增殖反应和形态失调。有趣的是,突变上皮细胞还能驱动邻近血管的血管生成反应,这种反应是由促血管生成因子可溶性 uPAR 的分泌增强所介导的。这些结果证明了多细胞体外平台的功能,它能够模拟与肺腺癌相关的突变特异性行为和信号变化。
本文章由计算机程序翻译,如有差异,请以英文原文为准。
求助全文
约1分钟内获得全文 求助全文
来源期刊
APL Bioengineering
APL Bioengineering ENGINEERING, BIOMEDICAL-
CiteScore
9.30
自引率
6.70%
发文量
39
审稿时长
19 weeks
期刊介绍: APL Bioengineering is devoted to research at the intersection of biology, physics, and engineering. The journal publishes high-impact manuscripts specific to the understanding and advancement of physics and engineering of biological systems. APL Bioengineering is the new home for the bioengineering and biomedical research communities. APL Bioengineering publishes original research articles, reviews, and perspectives. Topical coverage includes: -Biofabrication and Bioprinting -Biomedical Materials, Sensors, and Imaging -Engineered Living Systems -Cell and Tissue Engineering -Regenerative Medicine -Molecular, Cell, and Tissue Biomechanics -Systems Biology and Computational Biology
×
引用
GB/T 7714-2015
复制
MLA
复制
APA
复制
导出至
BibTeX EndNote RefMan NoteFirst NoteExpress
×
提示
您的信息不完整,为了账户安全,请先补充。
现在去补充
×
提示
您因"违规操作"
具体请查看互助需知
我知道了
×
提示
确定
请完成安全验证×
copy
已复制链接
快去分享给好友吧!
我知道了
右上角分享
点击右上角分享
0
联系我们:info@booksci.cn Book学术提供免费学术资源搜索服务,方便国内外学者检索中英文文献。致力于提供最便捷和优质的服务体验。 Copyright © 2023 布克学术 All rights reserved.
京ICP备2023020795号-1
ghs 京公网安备 11010802042870号
Book学术文献互助
Book学术文献互助群
群 号:604180095
Book学术官方微信