Single-cell analysis defines LGALS1+ fibroblasts that promote proliferation and migration of intrahepatic cholangiocarcinoma.

IF 5.9 2区 生物学 Q2 CELL BIOLOGY
Qiqi Cao, Jinxian Yang, Lixuan Jiang, Zhao Yang, Zhecai Fan, Shuzhen Chen, Sibo Zhu, Lei Yin, Hongyang Wang, Wen Wen
{"title":"Single-cell analysis defines LGALS1+ fibroblasts that promote proliferation and migration of intrahepatic cholangiocarcinoma.","authors":"Qiqi Cao, Jinxian Yang, Lixuan Jiang, Zhao Yang, Zhecai Fan, Shuzhen Chen, Sibo Zhu, Lei Yin, Hongyang Wang, Wen Wen","doi":"10.1093/jmcb/mjae023","DOIUrl":null,"url":null,"abstract":"<p><p>The incidence rate of intrahepatic cholangiocarcinoma (ICC), which has a poor prognosis, is rapidly increasing. To investigate the intratumor heterogeneity in ICC, we analyzed single-cell RNA sequencing data from the primary tumor and adjacent normal tissues of 14 treatment-naïve patients. We identified 10 major cell types, along with 45 subclusters of cells. Notably, we identified a fibroblast cluster, Fibroblast_LUM+, which was preferably enriched in tumor tissues and actively interacted with cholangiocytes. LGALS1 was verified as a marker gene of Fibroblast_LUM+, contributing to the malignant phenotype of ICC. Higher amount of LGALS1+ fibroblasts was associated with poorer overall survival of ICC patients. Mechanistically, LGALS1+ fibroblasts activated the proliferation and migration of tumor cells by upregulating the expression levels of CCR2, ADAM15, and β-integrin. Silencing LGALS1 in cancer-associated fibroblasts (CAFs) suppressed CAF-augmented tumor cell migration and invasion in vitro as well as tumor formation in vivo, suggesting that blockade of LGALS1 serves as a potential therapeutic approach for ICC. Taken together, our single-cell analysis provides insight into the interaction between malignant cells and specific subtypes of fibroblasts, which contributes to better understanding of the intratumor heterogeneity in ICC and the development of novel strategies for the treatment of ICC by targeting fibroblasts in the tumor microenvironment.</p>","PeriodicalId":16433,"journal":{"name":"Journal of Molecular Cell Biology","volume":" ","pages":""},"PeriodicalIF":5.9000,"publicationDate":"2024-11-25","publicationTypes":"Journal Article","fieldsOfStudy":null,"isOpenAccess":false,"openAccessPdf":"https://www.ncbi.nlm.nih.gov/pmc/articles/PMC11639627/pdf/","citationCount":"0","resultStr":null,"platform":"Semanticscholar","paperid":null,"PeriodicalName":"Journal of Molecular Cell Biology","FirstCategoryId":"99","ListUrlMain":"https://doi.org/10.1093/jmcb/mjae023","RegionNum":2,"RegionCategory":"生物学","ArticlePicture":[],"TitleCN":null,"AbstractTextCN":null,"PMCID":null,"EPubDate":"","PubModel":"","JCR":"Q2","JCRName":"CELL BIOLOGY","Score":null,"Total":0}
引用次数: 0

Abstract

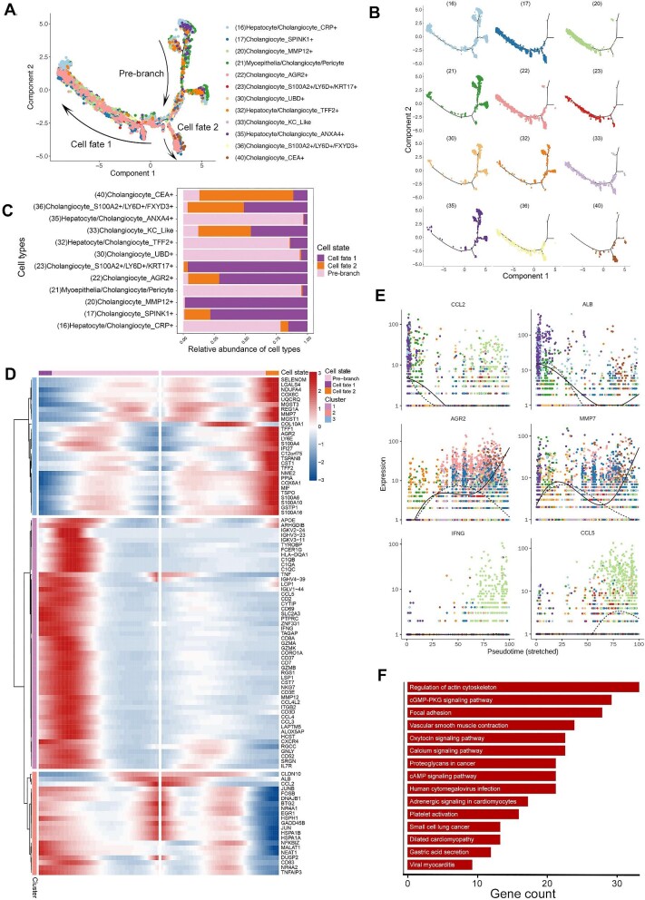
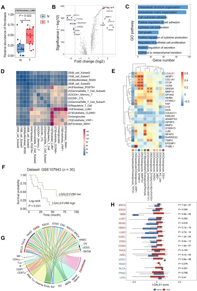
The incidence rate of intrahepatic cholangiocarcinoma (ICC), which has a poor prognosis, is rapidly increasing. To investigate the intratumor heterogeneity in ICC, we analyzed single-cell RNA sequencing data from the primary tumor and adjacent normal tissues of 14 treatment-naïve patients. We identified 10 major cell types, along with 45 subclusters of cells. Notably, we identified a fibroblast cluster, Fibroblast_LUM+, which was preferably enriched in tumor tissues and actively interacted with cholangiocytes. LGALS1 was verified as a marker gene of Fibroblast_LUM+, contributing to the malignant phenotype of ICC. Higher amount of LGALS1+ fibroblasts was associated with poorer overall survival of ICC patients. Mechanistically, LGALS1+ fibroblasts activated the proliferation and migration of tumor cells by upregulating the expression levels of CCR2, ADAM15, and β-integrin. Silencing LGALS1 in cancer-associated fibroblasts (CAFs) suppressed CAF-augmented tumor cell migration and invasion in vitro as well as tumor formation in vivo, suggesting that blockade of LGALS1 serves as a potential therapeutic approach for ICC. Taken together, our single-cell analysis provides insight into the interaction between malignant cells and specific subtypes of fibroblasts, which contributes to better understanding of the intratumor heterogeneity in ICC and the development of novel strategies for the treatment of ICC by targeting fibroblasts in the tumor microenvironment.

Abstract Image

Abstract Image

Abstract Image

单细胞分析确定了促进肝内胆管癌增殖和迁移的 LGALS1 + 成纤维细胞。
预后不良的肝内胆管癌(ICC)的发病率正在迅速上升。为了研究 ICC 的瘤内异质性,我们分析了 14 例未经治疗的患者的原发肿瘤和邻近正常组织的单细胞 RNA 测序数据。我们发现了十种主要细胞类型和 45 个细胞亚群。值得注意的是,我们发现了一个成纤维细胞集群(Fibroblast_LUM+),它在肿瘤组织中富集,并与胆管细胞积极互动。LGALS1被证实是成纤维细胞_LUM+的标记基因,有助于ICC的恶性表型。LGALS1 +成纤维细胞的数量越多,ICC患者的总生存率越低。LGALS1 +成纤维细胞通过上调CCR2、ADAM15和β-整合素的表达水平,激活肿瘤细胞的增殖和迁移。抑制癌相关成纤维细胞(CAFs)中的LGALS1可抑制体外CAF增强的肿瘤细胞迁移和侵袭以及体内肿瘤的形成,这表明阻断LGALS1可作为ICC的一种潜在治疗方法。总之,我们的单细胞分析深入揭示了恶性细胞与特定亚型成纤维细胞之间的相互作用。我们的工作将进一步加深对ICC瘤内异质性的理解,并通过靶向肿瘤微环境中的成纤维细胞为ICC的治疗提供新的策略。
本文章由计算机程序翻译,如有差异,请以英文原文为准。
求助全文
约1分钟内获得全文 求助全文
来源期刊
CiteScore
9.60
自引率
1.80%
发文量
1383
期刊介绍: The Journal of Molecular Cell Biology ( JMCB ) is a full open access, peer-reviewed online journal interested in inter-disciplinary studies at the cross-sections between molecular and cell biology as well as other disciplines of life sciences. The broad scope of JMCB reflects the merging of these life science disciplines such as stem cell research, signaling, genetics, epigenetics, genomics, development, immunology, cancer biology, molecular pathogenesis, neuroscience, and systems biology. The journal will publish primary research papers with findings of unusual significance and broad scientific interest. Review articles, letters and commentary on timely issues are also welcome. JMCB features an outstanding Editorial Board, which will serve as scientific advisors to the journal and provide strategic guidance for the development of the journal. By selecting only the best papers for publication, JMCB will provide a first rate publishing forum for scientists all over the world.
×
引用
GB/T 7714-2015
复制
MLA
复制
APA
复制
导出至
BibTeX EndNote RefMan NoteFirst NoteExpress
×
提示
您的信息不完整,为了账户安全,请先补充。
现在去补充
×
提示
您因"违规操作"
具体请查看互助需知
我知道了
×
提示
确定
请完成安全验证×
copy
已复制链接
快去分享给好友吧!
我知道了
右上角分享
点击右上角分享
0
联系我们:info@booksci.cn Book学术提供免费学术资源搜索服务,方便国内外学者检索中英文文献。致力于提供最便捷和优质的服务体验。 Copyright © 2023 布克学术 All rights reserved.
京ICP备2023020795号-1
ghs 京公网安备 11010802042870号
Book学术文献互助
Book学术文献互助群
群 号:604180095
Book学术官方微信