Effects of miR-29c on proliferation and adipogenic differentiation of porcine bone marrow mesenchymal stromal cells.

IF 3.1 4区 生物学 Q2 ENDOCRINOLOGY & METABOLISM
Adipocyte Pub Date : 2024-12-01 Epub Date: 2024-06-10 DOI:10.1080/21623945.2024.2365211
Anjing Zhang, Lu Lu, Fuxing Yang, Tingting Luo, Shuqi Yang, Peidong Yang, Xuemin Li, Xiaoli Deng, Yang Qiu, Litong Chen, Keren Long, Dengke Pan, Long Jin, Mingzhou Li, Li Chen
{"title":"Effects of miR-29c on proliferation and adipogenic differentiation of porcine bone marrow mesenchymal stromal cells.","authors":"Anjing Zhang, Lu Lu, Fuxing Yang, Tingting Luo, Shuqi Yang, Peidong Yang, Xuemin Li, Xiaoli Deng, Yang Qiu, Litong Chen, Keren Long, Dengke Pan, Long Jin, Mingzhou Li, Li Chen","doi":"10.1080/21623945.2024.2365211","DOIUrl":null,"url":null,"abstract":"<p><p>microRNAs (miRNAs), a subclass of noncoding short RNAs, direct cells fate decisions that are important for cell proliferation and cell lineage decisions. Adipogenic differentiation contributes greatly to the development of white adipose tissue, involving of highly organized regulation by miRNAs. In the present study, we screened and identified 78 differently expressed miRNAs of porcine BMSCs during adipogenic differentiation. Of which, the role of miR-29c in regulating the proliferation and adipogenic differentiation was proved and detailed. Specifically, over-expression miR-29c inhibits the proliferation and adipogenic differentiation of BMSCs, which were reversed upon miR-29c inhibitor. Interference of <i>IGF1</i> inhibits the proliferation and adipogenic differentiation of BMSCs. Mechanistically, miR-29c regulates the proliferation and adipogenic differentiation of BMSCs by targeting IGF1 and further regulating the MAPK pathway and the PI3K-AKT-mTOR pathway, respectively. In conclusion, we highlight the important role of miR-29c in regulating proliferation and adipogenic differentiation of BMSCs.</p>","PeriodicalId":7226,"journal":{"name":"Adipocyte","volume":"13 1","pages":"2365211"},"PeriodicalIF":3.1000,"publicationDate":"2024-12-01","publicationTypes":"Journal Article","fieldsOfStudy":null,"isOpenAccess":false,"openAccessPdf":"https://www.ncbi.nlm.nih.gov/pmc/articles/PMC11174058/pdf/","citationCount":"0","resultStr":null,"platform":"Semanticscholar","paperid":null,"PeriodicalName":"Adipocyte","FirstCategoryId":"99","ListUrlMain":"https://doi.org/10.1080/21623945.2024.2365211","RegionNum":4,"RegionCategory":"生物学","ArticlePicture":[],"TitleCN":null,"AbstractTextCN":null,"PMCID":null,"EPubDate":"2024/6/10 0:00:00","PubModel":"Epub","JCR":"Q2","JCRName":"ENDOCRINOLOGY & METABOLISM","Score":null,"Total":0}
引用次数: 0

Abstract

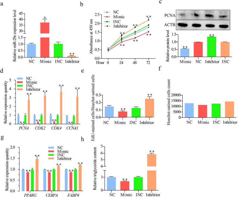
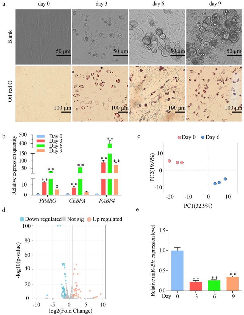
microRNAs (miRNAs), a subclass of noncoding short RNAs, direct cells fate decisions that are important for cell proliferation and cell lineage decisions. Adipogenic differentiation contributes greatly to the development of white adipose tissue, involving of highly organized regulation by miRNAs. In the present study, we screened and identified 78 differently expressed miRNAs of porcine BMSCs during adipogenic differentiation. Of which, the role of miR-29c in regulating the proliferation and adipogenic differentiation was proved and detailed. Specifically, over-expression miR-29c inhibits the proliferation and adipogenic differentiation of BMSCs, which were reversed upon miR-29c inhibitor. Interference of IGF1 inhibits the proliferation and adipogenic differentiation of BMSCs. Mechanistically, miR-29c regulates the proliferation and adipogenic differentiation of BMSCs by targeting IGF1 and further regulating the MAPK pathway and the PI3K-AKT-mTOR pathway, respectively. In conclusion, we highlight the important role of miR-29c in regulating proliferation and adipogenic differentiation of BMSCs.

Abstract Image

Abstract Image

Abstract Image

miR-29c 对猪骨髓间充质基质细胞增殖和成脂分化的影响
微小RNA(miRNA)是非编码短RNA的一个亚类,可指导细胞命运的决定,对细胞增殖和细胞系的决定非常重要。成脂分化对白色脂肪组织的发育有很大贡献,其中涉及到 miRNAs 的高度有序调控。本研究筛选并鉴定了猪 BMSCs 在成脂分化过程中表达的 78 个不同 miRNA。其中,miR-29c 在增殖和成脂分化过程中的调控作用得到了证实和详细描述。具体来说,过度表达 miR-29c 会抑制 BMSCs 的增殖和成脂分化,而 miR-29c 抑制剂会逆转这种抑制作用。IGF1的干扰抑制了BMSCs的增殖和成脂分化。从机制上讲,miR-29c 通过靶向 IGF1 并进一步分别调控 MAPK 通路和 PI3K-AKT-mTOR 通路来调节 BMSCs 的增殖和成脂分化。总之,我们强调了 miR-29c 在调控 BMSCs 增殖和成脂分化中的重要作用。
本文章由计算机程序翻译,如有差异,请以英文原文为准。
求助全文
约1分钟内获得全文 求助全文
来源期刊
Adipocyte
Adipocyte Medicine-Histology
CiteScore
6.50
自引率
3.00%
发文量
46
审稿时长
32 weeks
期刊介绍: Adipocyte recognizes that the adipose tissue is the largest endocrine organ in the body, and explores the link between dysfunctional adipose tissue and the growing number of chronic diseases including diabetes, hypertension, cardiovascular disease and cancer. Historically, the primary function of the adipose tissue was limited to energy storage and thermoregulation. However, a plethora of research over the past 3 decades has recognized the dynamic role of the adipose tissue and its contribution to a variety of physiological processes including reproduction, angiogenesis, apoptosis, inflammation, blood pressure, coagulation, fibrinolysis, immunity and general metabolic homeostasis. The field of Adipose Tissue research has grown tremendously, and Adipocyte is the first international peer-reviewed journal of its kind providing a multi-disciplinary forum for research focusing exclusively on all aspects of adipose tissue physiology and pathophysiology. Adipocyte accepts high-profile submissions in basic, translational and clinical research.
×
引用
GB/T 7714-2015
复制
MLA
复制
APA
复制
导出至
BibTeX EndNote RefMan NoteFirst NoteExpress
×
提示
您的信息不完整,为了账户安全,请先补充。
现在去补充
×
提示
您因"违规操作"
具体请查看互助需知
我知道了
×
提示
确定
请完成安全验证×
copy
已复制链接
快去分享给好友吧!
我知道了
右上角分享
点击右上角分享
0
联系我们:info@booksci.cn Book学术提供免费学术资源搜索服务,方便国内外学者检索中英文文献。致力于提供最便捷和优质的服务体验。 Copyright © 2023 布克学术 All rights reserved.
京ICP备2023020795号-1
ghs 京公网安备 11010802042870号
Book学术文献互助
Book学术文献互助群
群 号:604180095
Book学术官方微信