CircSLC25A16 facilitates the development of non-small-cell lung cancer through the miR-335-5p/CISD2 axis.

IF 2.3 3区 医学 Q3 ONCOLOGY
Thoracic Cancer Pub Date : 2024-07-01 Epub Date: 2024-05-27 DOI:10.1111/1759-7714.15163
Yu Fu, Bin Chen, Tao Gao, Zhenglong Wang
{"title":"CircSLC25A16 facilitates the development of non-small-cell lung cancer through the miR-335-5p/CISD2 axis.","authors":"Yu Fu, Bin Chen, Tao Gao, Zhenglong Wang","doi":"10.1111/1759-7714.15163","DOIUrl":null,"url":null,"abstract":"<p><strong>Background: </strong>Non-small-cell lung cancer (NSCLC) is a common malignancy with high morbidity and mortality. Circular RNAs are widely involved in NSCLC progression. However, the mechanism of circSLC25A16 in NSCLC has not been reported.</p><p><strong>Methods: </strong>The expressions of circSLC25A16, microRNA-335-5p (miR-335-5p), and CDGSH iron-sulfur domain-containing protein 2 (CISD2) were monitored by quantitative real-time fluorescence polymerase chain reaction. Western blot was also carried out to measure the protein levels of CISD2, hexokinase 2 (HK2), and lactate dehydrogenase A (LDHA). For functional analysis, cell counting kit-8 assay, 5-ethynyl-2'-deoxyuridine, flow cytometry, transwell, and wound healing assays were utilized to examine cell proliferation, apoptosis, and migration. Glucose uptake and lactate production were detected using commercial kits. The relationship between miR-335-5p and circSLC25A16 or CISD2 was verified by dual-luciferase reporter and RNA immunoprecipitation assays. Furthermore, tumor xenograft was established to explore the function of circSLC25A16 in vivo.</p><p><strong>Results: </strong>CircSLC25A16 and CISD2 were overexpressed in NSCLC, but miR-335-5p was downregulated. CircSLC25A16 acted as a miR-335-5p sponge, and silencing of circSLC25A16 arrested cell proliferation, migration, and glycolysis, and promoted apoptosis, but these impacts were resumed by miR-335-5p inhibition. CISD2 was a miR-335-5p target, and overexpression of CISD2 abolished the suppressive function of miR-335-5p mimic on the malignant behavior of NSCLC cells. CircSLC25A16 could adsorb miR-335-5p to mediate CISD2 expression. Additionally, silencing circSLC25A16 restrained the growth of NSCLC tumor xenograft in vivo.</p><p><strong>Conclusion: </strong>CircSLC25A16 facilitated NSCLC progression via the miR-335-5p/CISD2 axis, implying that circSLC25A16 may serve as a novel biomarker for NSCLC treatment.</p>","PeriodicalId":23338,"journal":{"name":"Thoracic Cancer","volume":" ","pages":"1490-1501"},"PeriodicalIF":2.3000,"publicationDate":"2024-07-01","publicationTypes":"Journal Article","fieldsOfStudy":null,"isOpenAccess":false,"openAccessPdf":"https://www.ncbi.nlm.nih.gov/pmc/articles/PMC11219286/pdf/","citationCount":"0","resultStr":null,"platform":"Semanticscholar","paperid":null,"PeriodicalName":"Thoracic Cancer","FirstCategoryId":"3","ListUrlMain":"https://doi.org/10.1111/1759-7714.15163","RegionNum":3,"RegionCategory":"医学","ArticlePicture":[],"TitleCN":null,"AbstractTextCN":null,"PMCID":null,"EPubDate":"2024/5/27 0:00:00","PubModel":"Epub","JCR":"Q3","JCRName":"ONCOLOGY","Score":null,"Total":0}
引用次数: 0

Abstract

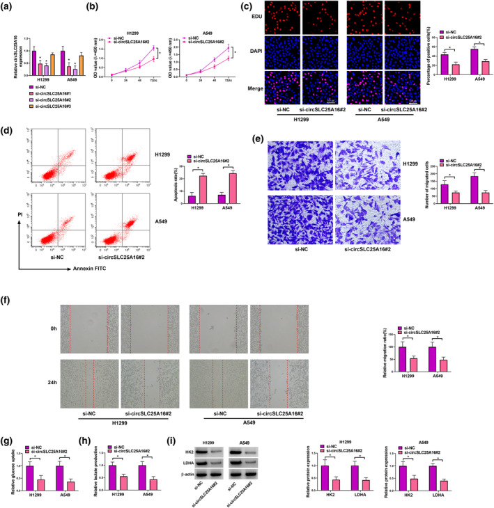
Background: Non-small-cell lung cancer (NSCLC) is a common malignancy with high morbidity and mortality. Circular RNAs are widely involved in NSCLC progression. However, the mechanism of circSLC25A16 in NSCLC has not been reported.

Methods: The expressions of circSLC25A16, microRNA-335-5p (miR-335-5p), and CDGSH iron-sulfur domain-containing protein 2 (CISD2) were monitored by quantitative real-time fluorescence polymerase chain reaction. Western blot was also carried out to measure the protein levels of CISD2, hexokinase 2 (HK2), and lactate dehydrogenase A (LDHA). For functional analysis, cell counting kit-8 assay, 5-ethynyl-2'-deoxyuridine, flow cytometry, transwell, and wound healing assays were utilized to examine cell proliferation, apoptosis, and migration. Glucose uptake and lactate production were detected using commercial kits. The relationship between miR-335-5p and circSLC25A16 or CISD2 was verified by dual-luciferase reporter and RNA immunoprecipitation assays. Furthermore, tumor xenograft was established to explore the function of circSLC25A16 in vivo.

Results: CircSLC25A16 and CISD2 were overexpressed in NSCLC, but miR-335-5p was downregulated. CircSLC25A16 acted as a miR-335-5p sponge, and silencing of circSLC25A16 arrested cell proliferation, migration, and glycolysis, and promoted apoptosis, but these impacts were resumed by miR-335-5p inhibition. CISD2 was a miR-335-5p target, and overexpression of CISD2 abolished the suppressive function of miR-335-5p mimic on the malignant behavior of NSCLC cells. CircSLC25A16 could adsorb miR-335-5p to mediate CISD2 expression. Additionally, silencing circSLC25A16 restrained the growth of NSCLC tumor xenograft in vivo.

Conclusion: CircSLC25A16 facilitated NSCLC progression via the miR-335-5p/CISD2 axis, implying that circSLC25A16 may serve as a novel biomarker for NSCLC treatment.

Abstract Image

Abstract Image

Abstract Image

CircSLC25A16 通过 miR-335-5p/CISD2 轴促进非小细胞肺癌的发展。
背景:非小细胞肺癌(NSCLC非小细胞肺癌(NSCLC)是一种常见的恶性肿瘤,发病率和死亡率都很高。环状 RNA 广泛参与 NSCLC 的进展。然而,circSLC25A16在NSCLC中的作用机制尚未见报道:方法:采用实时荧光聚合酶链反应定量监测circSLC25A16、microRNA-335-5p(miR-335-5p)和CDGSH含铁硫结构域蛋白2(CISD2)的表达。此外,还采用 Western 印迹法测定了 CISD2、己糖激酶 2(HK2)和乳酸脱氢酶 A(LDHA)的蛋白水平。在功能分析方面,使用了细胞计数试剂盒-8测定法、5-乙炔基-2'-脱氧尿苷、流式细胞术、透孔法和伤口愈合法来检测细胞增殖、凋亡和迁移。使用商业试剂盒检测葡萄糖摄取量和乳酸生成量。miR-335-5p与circSLC25A16或CISD2之间的关系通过双荧光素酶报告和RNA免疫沉淀实验进行了验证。此外,还建立了肿瘤异种移植,以探索 circSLC25A16 在体内的功能:结果:CircSLC25A16和CISD2在NSCLC中过表达,但miR-335-5p下调。circSLC25A16可作为miR-335-5p的海绵,沉默circSLC25A16可阻止细胞增殖、迁移和糖酵解,并促进细胞凋亡,但抑制miR-335-5p可恢复这些影响。CISD2是miR-335-5p的靶标,过表达CISD2会取消miR-335-5p模拟物对NSCLC细胞恶性行为的抑制作用。CircSLC25A16可以吸附miR-335-5p,从而介导CISD2的表达。此外,沉默circSLC25A16可抑制NSCLC肿瘤异种移植在体内的生长:结论:circSLC25A16通过miR-335-5p/CISD2轴促进了NSCLC的进展,这意味着circSLC25A16可作为治疗NSCLC的新型生物标记物。
本文章由计算机程序翻译,如有差异,请以英文原文为准。
求助全文
约1分钟内获得全文 求助全文
来源期刊
Thoracic Cancer
Thoracic Cancer ONCOLOGY-RESPIRATORY SYSTEM
CiteScore
5.20
自引率
3.40%
发文量
439
审稿时长
2 months
期刊介绍: Thoracic Cancer aims to facilitate international collaboration and exchange of comprehensive and cutting-edge information on basic, translational, and applied clinical research in lung cancer, esophageal cancer, mediastinal cancer, breast cancer and other thoracic malignancies. Prevention, treatment and research relevant to Asia-Pacific is a focus area, but submissions from all regions are welcomed. The editors encourage contributions relevant to prevention, general thoracic surgery, medical oncology, radiology, radiation medicine, pathology, basic cancer research, as well as epidemiological and translational studies in thoracic cancer. Thoracic Cancer is the official publication of the Chinese Society of Lung Cancer, International Chinese Society of Thoracic Surgery and is endorsed by the Korean Association for the Study of Lung Cancer and the Hong Kong Cancer Therapy Society. The Journal publishes a range of article types including: Editorials, Invited Reviews, Mini Reviews, Original Articles, Clinical Guidelines, Technological Notes, Imaging in thoracic cancer, Meeting Reports, Case Reports, Letters to the Editor, Commentaries, and Brief Reports.
×
引用
GB/T 7714-2015
复制
MLA
复制
APA
复制
导出至
BibTeX EndNote RefMan NoteFirst NoteExpress
×
提示
您的信息不完整,为了账户安全,请先补充。
现在去补充
×
提示
您因"违规操作"
具体请查看互助需知
我知道了
×
提示
确定
请完成安全验证×
copy
已复制链接
快去分享给好友吧!
我知道了
右上角分享
点击右上角分享
0
联系我们:info@booksci.cn Book学术提供免费学术资源搜索服务,方便国内外学者检索中英文文献。致力于提供最便捷和优质的服务体验。 Copyright © 2023 布克学术 All rights reserved.
京ICP备2023020795号-1
ghs 京公网安备 11010802042870号
Book学术文献互助
Book学术文献互助群
群 号:604180095
Book学术官方微信