CCT6A alleviates pulmonary fibrosis by inhibiting HIF-1α-mediated lactate production.

IF 5.9 2区 生物学 Q2 CELL BIOLOGY
Peishuo Yan, Kun Yang, Mengwei Xu, Miaomiao Zhu, Yudi Duan, Wenwen Li, Lulu Liu, Chenxi Liang, Zhongzheng Li, Xin Pan, Lan Wang, Guoying Yu
{"title":"CCT6A alleviates pulmonary fibrosis by inhibiting HIF-1α-mediated lactate production.","authors":"Peishuo Yan, Kun Yang, Mengwei Xu, Miaomiao Zhu, Yudi Duan, Wenwen Li, Lulu Liu, Chenxi Liang, Zhongzheng Li, Xin Pan, Lan Wang, Guoying Yu","doi":"10.1093/jmcb/mjae021","DOIUrl":null,"url":null,"abstract":"<p><p>Idiopathic pulmonary fibrosis (IPF) is a lethal progressive fibrotic lung disease. The development of IPF involves different molecular and cellular processes, and recent studies indicate that lactate plays a significant role in promoting the progression of the disease. Nevertheless, the mechanism by which lactate metabolism is regulated and the downstream effects remain unclear. The molecular chaperone CCT6A performs multiple functions in a variety of biological processes. Our research has identified a potential association between CCT6A and serum lactate levels in IPF patients. Herein, we found that CCT6A was highly expressed in type 2 alveolar epithelial cells (AEC2s) of fibrotic lung tissues and correlated with disease severity. Lactate increases the accumulation of lipid droplets in epithelial cells. CCT6A inhibits lipid synthesis by blocking the production of lactate in AEC2s and alleviates bleomycin-induced pulmonary fibrosis in mice. In addition, our results revealed that CCT6A blocks HIF-1α-mediated lactate production by driving the VHL-dependent ubiquitination and degradation of HIF-1α and further inhibits lipid accumulation in fibrotic lungs. In conclusion, we propose that there is a pivotal regulatory role of CCT6A in lactate metabolism in pulmonary fibrosis, and strategies aimed at targeting these key molecules could represent potential therapeutic approaches for pulmonary fibrosis.</p>","PeriodicalId":16433,"journal":{"name":"Journal of Molecular Cell Biology","volume":" ","pages":""},"PeriodicalIF":5.9000,"publicationDate":"2024-10-21","publicationTypes":"Journal Article","fieldsOfStudy":null,"isOpenAccess":false,"openAccessPdf":"https://www.ncbi.nlm.nih.gov/pmc/articles/PMC11574388/pdf/","citationCount":"0","resultStr":null,"platform":"Semanticscholar","paperid":null,"PeriodicalName":"Journal of Molecular Cell Biology","FirstCategoryId":"99","ListUrlMain":"https://doi.org/10.1093/jmcb/mjae021","RegionNum":2,"RegionCategory":"生物学","ArticlePicture":[],"TitleCN":null,"AbstractTextCN":null,"PMCID":null,"EPubDate":"","PubModel":"","JCR":"Q2","JCRName":"CELL BIOLOGY","Score":null,"Total":0}
引用次数: 0

Abstract

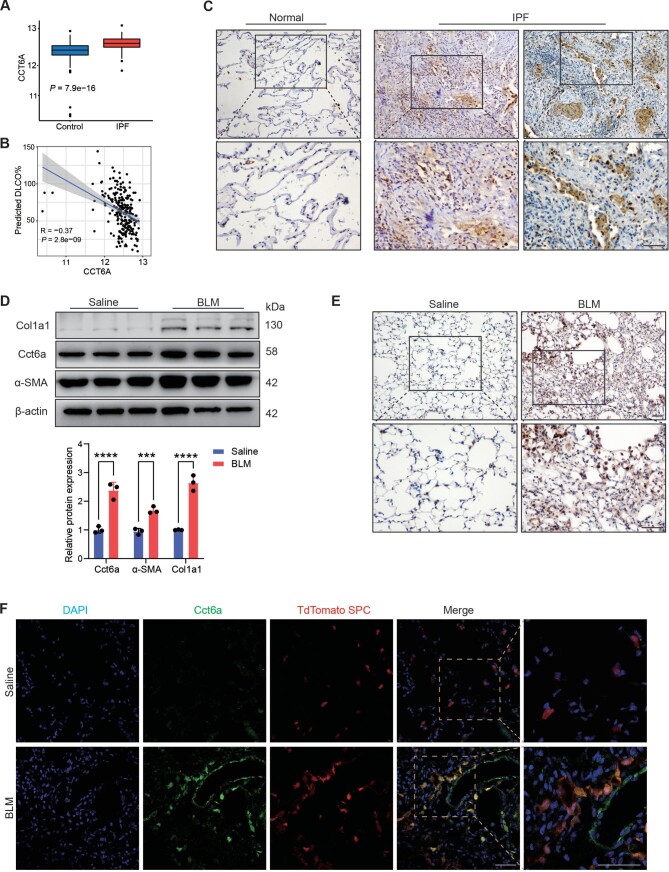
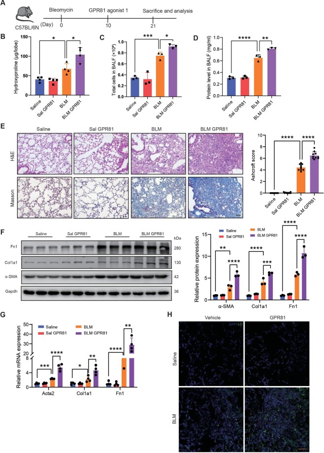
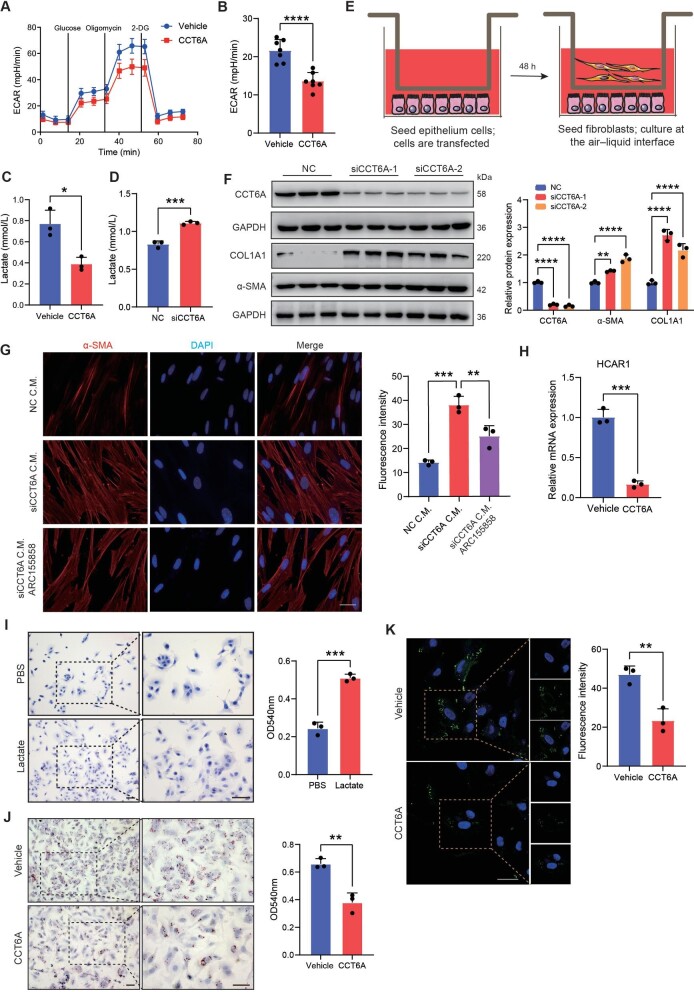
Idiopathic pulmonary fibrosis (IPF) is a lethal progressive fibrotic lung disease. The development of IPF involves different molecular and cellular processes, and recent studies indicate that lactate plays a significant role in promoting the progression of the disease. Nevertheless, the mechanism by which lactate metabolism is regulated and the downstream effects remain unclear. The molecular chaperone CCT6A performs multiple functions in a variety of biological processes. Our research has identified a potential association between CCT6A and serum lactate levels in IPF patients. Herein, we found that CCT6A was highly expressed in type 2 alveolar epithelial cells (AEC2s) of fibrotic lung tissues and correlated with disease severity. Lactate increases the accumulation of lipid droplets in epithelial cells. CCT6A inhibits lipid synthesis by blocking the production of lactate in AEC2s and alleviates bleomycin-induced pulmonary fibrosis in mice. In addition, our results revealed that CCT6A blocks HIF-1α-mediated lactate production by driving the VHL-dependent ubiquitination and degradation of HIF-1α and further inhibits lipid accumulation in fibrotic lungs. In conclusion, we propose that there is a pivotal regulatory role of CCT6A in lactate metabolism in pulmonary fibrosis, and strategies aimed at targeting these key molecules could represent potential therapeutic approaches for pulmonary fibrosis.

Abstract Image

Abstract Image

Abstract Image

CCT6A通过抑制HIF-1α介导的乳酸生成减轻肺纤维化。
特发性肺纤维化(IPF)是一种致命的进行性肺纤维化疾病。IPF 的发展涉及不同的分子和细胞过程,最近的研究表明,乳酸在促进疾病进展方面发挥着重要作用。然而,乳酸代谢的调控机制及其下游效应仍不清楚。分子伴侣 CCT6A 在多种生物过程中发挥着多种功能。我们的研究发现了 CCT6A 与 IPF 患者血清乳酸水平之间的潜在关联。在此,我们发现 CCT6A 在纤维化肺组织的 2 型肺泡上皮细胞(AEC2s)中高表达,并与疾病严重程度相关。乳酸盐会增加上皮细胞中脂滴的积累。CCT6A 通过阻断 AEC2s 中乳酸的产生来抑制脂质的合成,并缓解博莱霉素诱导的小鼠肺纤维化。此外,我们的研究结果表明,CCT6A通过驱动依赖于VHL的HIF-1α泛素化和降解,阻断了HIF-1α介导的乳酸生成,并进一步抑制了纤维化肺中的脂质积累。总之,我们认为 CCT6A 在肺纤维化的乳酸代谢中起着关键的调控作用,针对这些关键分子的策略可能是肺纤维化的潜在治疗方法。
本文章由计算机程序翻译,如有差异,请以英文原文为准。
求助全文
约1分钟内获得全文 求助全文
来源期刊
CiteScore
9.60
自引率
1.80%
发文量
1383
期刊介绍: The Journal of Molecular Cell Biology ( JMCB ) is a full open access, peer-reviewed online journal interested in inter-disciplinary studies at the cross-sections between molecular and cell biology as well as other disciplines of life sciences. The broad scope of JMCB reflects the merging of these life science disciplines such as stem cell research, signaling, genetics, epigenetics, genomics, development, immunology, cancer biology, molecular pathogenesis, neuroscience, and systems biology. The journal will publish primary research papers with findings of unusual significance and broad scientific interest. Review articles, letters and commentary on timely issues are also welcome. JMCB features an outstanding Editorial Board, which will serve as scientific advisors to the journal and provide strategic guidance for the development of the journal. By selecting only the best papers for publication, JMCB will provide a first rate publishing forum for scientists all over the world.
×
引用
GB/T 7714-2015
复制
MLA
复制
APA
复制
导出至
BibTeX EndNote RefMan NoteFirst NoteExpress
×
提示
您的信息不完整,为了账户安全,请先补充。
现在去补充
×
提示
您因"违规操作"
具体请查看互助需知
我知道了
×
提示
确定
请完成安全验证×
copy
已复制链接
快去分享给好友吧!
我知道了
右上角分享
点击右上角分享
0
联系我们:info@booksci.cn Book学术提供免费学术资源搜索服务,方便国内外学者检索中英文文献。致力于提供最便捷和优质的服务体验。 Copyright © 2023 布克学术 All rights reserved.
京ICP备2023020795号-1
ghs 京公网安备 11010802042870号
Book学术文献互助
Book学术文献互助群
群 号:604180095
Book学术官方微信