Blocking SLC7A11 attenuates the proliferation of esophageal squamous cell carcinoma cells.

IF 3.2 2区 生物学 Q3 CELL BIOLOGY
Animal Cells and Systems Pub Date : 2024-05-11 eCollection Date: 2024-01-01 DOI:10.1080/19768354.2024.2346981
Wen-Ting Li, Xin Jin, Sheng-Jie Song, Chong Wang, Chuang Fu, Wen Jiang, Jie Bai, Zhi-Zhou Shi
{"title":"Blocking SLC7A11 attenuates the proliferation of esophageal squamous cell carcinoma cells.","authors":"Wen-Ting Li, Xin Jin, Sheng-Jie Song, Chong Wang, Chuang Fu, Wen Jiang, Jie Bai, Zhi-Zhou Shi","doi":"10.1080/19768354.2024.2346981","DOIUrl":null,"url":null,"abstract":"<p><p>The role of ferroptosis-associated gene SLC7A11 in esophageal cancer progression is largely unknown, therefore, the effects of blocking SLC7A11 on esophageal squamous cell carcinoma (ESCC) cells are evaluated. Results showed that SLC7A11 was overexpressed in ESCC tissues both in mRNA and protein levels. Blocking SLC7A11 using Erastin suppressed the proliferation and colony formation of ESCC cells, decreased cellular ATP levels, and improved ROS production. Sixty-three SLC7A11-binding proteins were identified using the IP-MS method, and these proteins were enriched in four signaling pathways, including spliceosome, ribosome, huntington disease, and diabetic cardiomyopathy. The deubiquitinase inhibitors PR-619, GRL0617, and P 22077 could reduce at least 40% protein expression level of SLC7A11 in ESCC cells, and PR-619 and GRL0617 exhibited suppressive effects on the cell viability and colony formation ability of KYSE30 cells, respectively. Erastin downregulated GPX4 and DHODH and also reduced the levels of β-catenin, p-STAT3, and IL-6 in ESCC cells. In conclusion, SLC7A11 was overexpressed in ESCC, and blocking SLC7A11 using Erastin mitigated malignant phenotypes of ESCC cells and downregulated key ferroptosis-associated molecules GPX4 and DHODH. The therapeutic potential of targeting SLC7A11 should be further evaluated in the future.</p>","PeriodicalId":7804,"journal":{"name":"Animal Cells and Systems","volume":"28 1","pages":"237-250"},"PeriodicalIF":3.2000,"publicationDate":"2024-05-11","publicationTypes":"Journal Article","fieldsOfStudy":null,"isOpenAccess":false,"openAccessPdf":"https://www.ncbi.nlm.nih.gov/pmc/articles/PMC11089935/pdf/","citationCount":"0","resultStr":null,"platform":"Semanticscholar","paperid":null,"PeriodicalName":"Animal Cells and Systems","FirstCategoryId":"99","ListUrlMain":"https://doi.org/10.1080/19768354.2024.2346981","RegionNum":2,"RegionCategory":"生物学","ArticlePicture":[],"TitleCN":null,"AbstractTextCN":null,"PMCID":null,"EPubDate":"2024/1/1 0:00:00","PubModel":"eCollection","JCR":"Q3","JCRName":"CELL BIOLOGY","Score":null,"Total":0}
引用次数: 0

Abstract

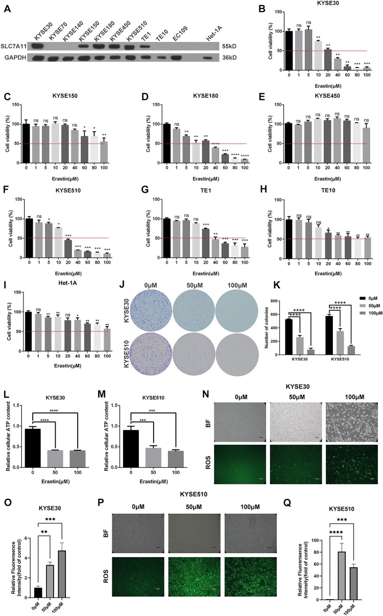
The role of ferroptosis-associated gene SLC7A11 in esophageal cancer progression is largely unknown, therefore, the effects of blocking SLC7A11 on esophageal squamous cell carcinoma (ESCC) cells are evaluated. Results showed that SLC7A11 was overexpressed in ESCC tissues both in mRNA and protein levels. Blocking SLC7A11 using Erastin suppressed the proliferation and colony formation of ESCC cells, decreased cellular ATP levels, and improved ROS production. Sixty-three SLC7A11-binding proteins were identified using the IP-MS method, and these proteins were enriched in four signaling pathways, including spliceosome, ribosome, huntington disease, and diabetic cardiomyopathy. The deubiquitinase inhibitors PR-619, GRL0617, and P 22077 could reduce at least 40% protein expression level of SLC7A11 in ESCC cells, and PR-619 and GRL0617 exhibited suppressive effects on the cell viability and colony formation ability of KYSE30 cells, respectively. Erastin downregulated GPX4 and DHODH and also reduced the levels of β-catenin, p-STAT3, and IL-6 in ESCC cells. In conclusion, SLC7A11 was overexpressed in ESCC, and blocking SLC7A11 using Erastin mitigated malignant phenotypes of ESCC cells and downregulated key ferroptosis-associated molecules GPX4 and DHODH. The therapeutic potential of targeting SLC7A11 should be further evaluated in the future.

Abstract Image

Abstract Image

Abstract Image

阻断 SLC7A11 可减轻食管鳞状细胞癌细胞的增殖。
铁变态相关基因 SLC7A11 在食管癌进展过程中的作用尚不清楚,因此本研究评估了阻断 SLC7A11 对食管鳞状细胞癌(ESCC)细胞的影响。结果表明,SLC7A11在ESCC组织中的mRNA和蛋白水平均过表达。使用 Erastin 阻断 SLC7A11 可抑制 ESCC 细胞的增殖和集落形成,降低细胞 ATP 水平,并改善 ROS 的产生。利用IP-MS方法鉴定出了63种SLC7A11结合蛋白,这些蛋白富集在四种信号通路中,包括剪接体、核糖体、亨廷顿病和糖尿病心肌病。去泛素化酶抑制剂PR-619、GRL0617和P 22077能使ESCC细胞中SLC7A11的蛋白表达水平降低至少40%,PR-619和GRL0617分别对KYSE30细胞的活力和集落形成能力有抑制作用。Erastin可下调ESCC细胞中的GPX4和DHODH,还可降低β-catenin、p-STAT3和IL-6的水平。总之,SLC7A11在ESCC中过表达,使用Erastin阻断SLC7A11可减轻ESCC细胞的恶性表型,并下调关键的铁氧化相关分子GPX4和DHODH。未来应进一步评估靶向SLC7A11的治疗潜力。
本文章由计算机程序翻译,如有差异,请以英文原文为准。
求助全文
约1分钟内获得全文 求助全文
来源期刊
Animal Cells and Systems
Animal Cells and Systems 生物-动物学
CiteScore
4.50
自引率
24.10%
发文量
33
审稿时长
6 months
期刊介绍: Animal Cells and Systems is the official journal of the Korean Society for Integrative Biology. This international, peer-reviewed journal publishes original papers that cover diverse aspects of biological sciences including Bioinformatics and Systems Biology, Developmental Biology, Evolution and Systematic Biology, Population Biology, & Animal Behaviour, Molecular and Cellular Biology, Neurobiology and Immunology, and Translational Medicine.
×
引用
GB/T 7714-2015
复制
MLA
复制
APA
复制
导出至
BibTeX EndNote RefMan NoteFirst NoteExpress
×
提示
您的信息不完整,为了账户安全,请先补充。
现在去补充
×
提示
您因"违规操作"
具体请查看互助需知
我知道了
×
提示
确定
请完成安全验证×
copy
已复制链接
快去分享给好友吧!
我知道了
右上角分享
点击右上角分享
0
联系我们:info@booksci.cn Book学术提供免费学术资源搜索服务,方便国内外学者检索中英文文献。致力于提供最便捷和优质的服务体验。 Copyright © 2023 布克学术 All rights reserved.
京ICP备2023020795号-1
ghs 京公网安备 11010802042870号
Book学术文献互助
Book学术文献互助群
群 号:604180095
Book学术官方微信