Effects of adherence to treatment for repositioning therapy, physical therapy, and cranial remolding orthoses in infants with cranial deformation.

IF 2 Q3 ENGINEERING, BIOMEDICAL
Victoria Moses, Caitlin Deville, Susan Simpkins, Jijia Wang, Tally Marlow, Cayman Holley, Shea Briggs, Olivia Sheffer, Amy Payne, Lindsay Pauline, Tristine Lam, Ashton Blasingim, Tiffany Graham
{"title":"Effects of adherence to treatment for repositioning therapy, physical therapy, and cranial remolding orthoses in infants with cranial deformation.","authors":"Victoria Moses, Caitlin Deville, Susan Simpkins, Jijia Wang, Tally Marlow, Cayman Holley, Shea Briggs, Olivia Sheffer, Amy Payne, Lindsay Pauline, Tristine Lam, Ashton Blasingim, Tiffany Graham","doi":"10.1177/20556683241250310","DOIUrl":null,"url":null,"abstract":"<p><p>Deformational head shapes are most often treated through repositioning therapy (RT) and/or cranial remolding orthotic (CRO) treatment. However, there is conflicting evidence about the effectiveness of each method, and treatment compliance is suspected to affect treatment effectiveness. This study examines participant adherence with these treatment methods and explores if cranial correction is related to compliance. This study also reviews effects of developmental milestones and explores other potential impacts on compliance. A total of 45 infants with cranial deformation were consented and those with congenital muscular torticollis (CMT) concurrently received physical therapy. Infants were followed from 2 to 12 months of age and initially assigned to RT. Caregivers continued RT until the head shape corrected, caregivers chose to switch to a CRO, or infants turned 12 months of age. All participants were scheduled for a final visit at 12 months of age. Throughout treatment, caregiver surveys were used to examine compliance and developmental milestones. Results show promise for future investigation into the relationship between treatment modalities and adherence with treatment for deformational head shapes. Our findings provide preliminary support that treatment adherence may be linked with treatment success and concurrent enrollment in physical therapy increases patient compliance.</p>","PeriodicalId":43319,"journal":{"name":"Journal of Rehabilitation and Assistive Technologies Engineering","volume":"11 ","pages":"20556683241250310"},"PeriodicalIF":2.0000,"publicationDate":"2024-04-30","publicationTypes":"Journal Article","fieldsOfStudy":null,"isOpenAccess":false,"openAccessPdf":"https://www.ncbi.nlm.nih.gov/pmc/articles/PMC11062220/pdf/","citationCount":"0","resultStr":null,"platform":"Semanticscholar","paperid":null,"PeriodicalName":"Journal of Rehabilitation and Assistive Technologies Engineering","FirstCategoryId":"1085","ListUrlMain":"https://doi.org/10.1177/20556683241250310","RegionNum":0,"RegionCategory":null,"ArticlePicture":[],"TitleCN":null,"AbstractTextCN":null,"PMCID":null,"EPubDate":"2024/1/1 0:00:00","PubModel":"eCollection","JCR":"Q3","JCRName":"ENGINEERING, BIOMEDICAL","Score":null,"Total":0}
引用次数: 0

Abstract

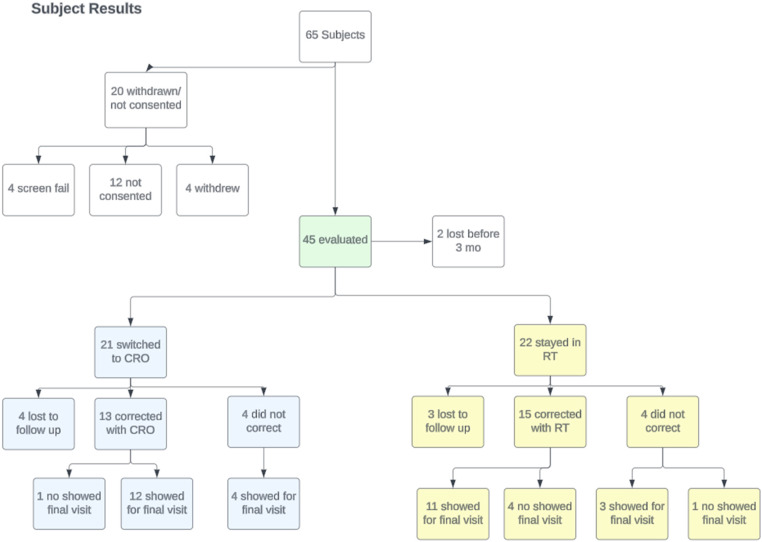
Deformational head shapes are most often treated through repositioning therapy (RT) and/or cranial remolding orthotic (CRO) treatment. However, there is conflicting evidence about the effectiveness of each method, and treatment compliance is suspected to affect treatment effectiveness. This study examines participant adherence with these treatment methods and explores if cranial correction is related to compliance. This study also reviews effects of developmental milestones and explores other potential impacts on compliance. A total of 45 infants with cranial deformation were consented and those with congenital muscular torticollis (CMT) concurrently received physical therapy. Infants were followed from 2 to 12 months of age and initially assigned to RT. Caregivers continued RT until the head shape corrected, caregivers chose to switch to a CRO, or infants turned 12 months of age. All participants were scheduled for a final visit at 12 months of age. Throughout treatment, caregiver surveys were used to examine compliance and developmental milestones. Results show promise for future investigation into the relationship between treatment modalities and adherence with treatment for deformational head shapes. Our findings provide preliminary support that treatment adherence may be linked with treatment success and concurrent enrollment in physical therapy increases patient compliance.

Abstract Image

Abstract Image

Abstract Image

颅骨变形婴儿坚持复位疗法、物理疗法和颅骨重塑矫形器治疗的效果。
畸形头型最常见的治疗方法是复位疗法(RT)和/或颅骨重塑矫形器(CRO)治疗。然而,关于每种方法的疗效,证据并不一致,而且治疗依从性被怀疑会影响治疗效果。本研究考察了参与者对这些治疗方法的依从性,并探讨了颅骨矫正是否与依从性有关。本研究还回顾了发育里程碑的影响,并探讨了对依从性的其他潜在影响。共有 45 名颅骨畸形婴儿同意接受治疗,其中患有先天性肌肉扭曲症(CMT)的婴儿同时接受了物理治疗。对婴儿进行了 2 到 12 个月的随访,最初分配给他们的是 RT。护理人员继续进行RT治疗,直到头型矫正、护理人员选择转用CRO或婴儿满12个月为止。所有参与者都将在 12 个月大时接受最后一次检查。在整个治疗过程中,护理人员都会进行调查,以检查婴儿的依从性和发育里程碑。研究结果表明,未来有望研究治疗方式与坚持治疗畸形头型之间的关系。我们的研究结果初步证明,坚持治疗可能与治疗成功有关,同时接受物理治疗可提高患者的依从性。
本文章由计算机程序翻译,如有差异,请以英文原文为准。
求助全文
约1分钟内获得全文 求助全文
来源期刊
自引率
5.00%
发文量
37
×
引用
GB/T 7714-2015
复制
MLA
复制
APA
复制
导出至
BibTeX EndNote RefMan NoteFirst NoteExpress
×
提示
您的信息不完整,为了账户安全,请先补充。
现在去补充
×
提示
您因"违规操作"
具体请查看互助需知
我知道了
×
提示
确定
请完成安全验证×
copy
已复制链接
快去分享给好友吧!
我知道了
右上角分享
点击右上角分享
0
联系我们:info@booksci.cn Book学术提供免费学术资源搜索服务,方便国内外学者检索中英文文献。致力于提供最便捷和优质的服务体验。 Copyright © 2023 布克学术 All rights reserved.
京ICP备2023020795号-1
ghs 京公网安备 11010802042870号
Book学术文献互助
Book学术文献互助群
群 号:604180095
Book学术官方微信