The glucocorticoid dexamethasone inhibits HIF-1α stabilization and metabolic reprogramming in lipopolysaccharide-stimulated primary macrophages.

Discovery immunology Pub Date : 2023-12-04 eCollection Date: 2023-01-01 DOI:10.1093/discim/kyad027
Sally A Clayton, Chloe Lockwood, John D O'Neil, Kalbinder K Daley, Sofia Hain, Dina Abdelmottaleb, Oliwia O Bolimowska, Daniel A Tennant, Andrew R Clark
{"title":"The glucocorticoid dexamethasone inhibits HIF-1α stabilization and metabolic reprogramming in lipopolysaccharide-stimulated primary macrophages.","authors":"Sally A Clayton, Chloe Lockwood, John D O'Neil, Kalbinder K Daley, Sofia Hain, Dina Abdelmottaleb, Oliwia O Bolimowska, Daniel A Tennant, Andrew R Clark","doi":"10.1093/discim/kyad027","DOIUrl":null,"url":null,"abstract":"<p><p>Synthetic glucocorticoids are used to treat many chronic and acute inflammatory conditions. Frequent adverse effects of prolonged exposure to glucocorticoids include disturbances of glucose homeostasis caused by changes in glucose traffic and metabolism in muscle, liver, and adipose tissues. Macrophages are important targets for the anti-inflammatory actions of glucocorticoids. These cells rely on aerobic glycolysis to support various pro-inflammatory and antimicrobial functions. Employing a potent pro-inflammatory stimulus in two commonly used model systems (mouse bone marrow-derived and human monocyte-derived macrophages), we showed that the synthetic glucocorticoid dexamethasone inhibited lipopolysaccharide-mediated activation of the hypoxia-inducible transcription factor HIF-1α, a critical driver of glycolysis. In both cell types, dexamethasone-mediated inhibition of HIF-1α reduced the expression of the glucose transporter GLUT1, which imports glucose to fuel aerobic glycolysis. Aside from this conserved response, other metabolic effects of lipopolysaccharide and dexamethasone differed between human and mouse macrophages. These findings suggest that glucocorticoids exert anti-inflammatory effects by impairing HIF-1α-dependent glucose uptake in activated macrophages. Furthermore, harmful and beneficial (anti-inflammatory) effects of glucocorticoids may have a shared mechanistic basis, depending on the alteration of glucose utilization.</p>","PeriodicalId":72830,"journal":{"name":"Discovery immunology","volume":"2 1","pages":"kyad027"},"PeriodicalIF":0.0000,"publicationDate":"2023-12-04","publicationTypes":"Journal Article","fieldsOfStudy":null,"isOpenAccess":false,"openAccessPdf":"https://www.ncbi.nlm.nih.gov/pmc/articles/PMC10917182/pdf/","citationCount":"0","resultStr":null,"platform":"Semanticscholar","paperid":null,"PeriodicalName":"Discovery immunology","FirstCategoryId":"1085","ListUrlMain":"https://doi.org/10.1093/discim/kyad027","RegionNum":0,"RegionCategory":null,"ArticlePicture":[],"TitleCN":null,"AbstractTextCN":null,"PMCID":null,"EPubDate":"2023/1/1 0:00:00","PubModel":"eCollection","JCR":"","JCRName":"","Score":null,"Total":0}
引用次数: 0

Abstract

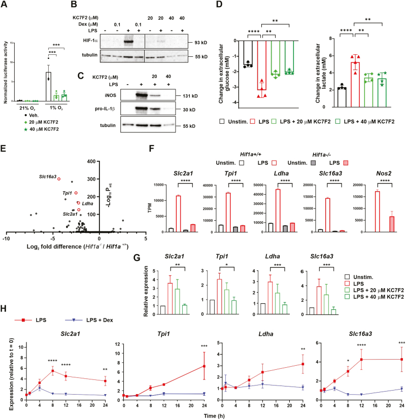
Synthetic glucocorticoids are used to treat many chronic and acute inflammatory conditions. Frequent adverse effects of prolonged exposure to glucocorticoids include disturbances of glucose homeostasis caused by changes in glucose traffic and metabolism in muscle, liver, and adipose tissues. Macrophages are important targets for the anti-inflammatory actions of glucocorticoids. These cells rely on aerobic glycolysis to support various pro-inflammatory and antimicrobial functions. Employing a potent pro-inflammatory stimulus in two commonly used model systems (mouse bone marrow-derived and human monocyte-derived macrophages), we showed that the synthetic glucocorticoid dexamethasone inhibited lipopolysaccharide-mediated activation of the hypoxia-inducible transcription factor HIF-1α, a critical driver of glycolysis. In both cell types, dexamethasone-mediated inhibition of HIF-1α reduced the expression of the glucose transporter GLUT1, which imports glucose to fuel aerobic glycolysis. Aside from this conserved response, other metabolic effects of lipopolysaccharide and dexamethasone differed between human and mouse macrophages. These findings suggest that glucocorticoids exert anti-inflammatory effects by impairing HIF-1α-dependent glucose uptake in activated macrophages. Furthermore, harmful and beneficial (anti-inflammatory) effects of glucocorticoids may have a shared mechanistic basis, depending on the alteration of glucose utilization.

Abstract Image

Abstract Image

Abstract Image

糖皮质激素地塞米松抑制脂多糖刺激的原代巨噬细胞中HIF-1α的稳定和代谢重编程。
合成糖皮质激素用于治疗许多慢性和急性炎症。长期暴露于糖皮质激素的常见不良反应包括肌肉、肝脏和脂肪组织中葡萄糖运输和代谢的变化导致的葡萄糖稳态紊乱。巨噬细胞是糖皮质激素抗炎作用的重要目标。这些细胞依靠有氧糖酵解来支持各种促炎和抗菌功能。我们在两个常用的模型系统(小鼠骨髓源性巨噬细胞和人类单核细胞源性巨噬细胞)中使用了一种强效促炎刺激,结果表明合成糖皮质激素地塞米松抑制了脂多糖介导的缺氧诱导转录因子 HIF-1α 的激活,而 HIF-1α 是糖酵解的关键驱动因子。在这两种细胞类型中,地塞米松介导的 HIF-1α 抑制都会降低葡萄糖转运体 GLUT1 的表达,而 GLUT1 可输入葡萄糖为有氧糖酵解提供燃料。除了这种一致的反应外,脂多糖和地塞米松的其他代谢作用在人和小鼠的巨噬细胞中也有所不同。这些发现表明,糖皮质激素通过损害活化巨噬细胞中依赖于 HIF-1α 的葡萄糖摄取来发挥抗炎作用。此外,糖皮质激素的有害和有益(抗炎)作用可能具有共同的机理基础,这取决于葡萄糖利用的改变。
本文章由计算机程序翻译,如有差异,请以英文原文为准。
求助全文
约1分钟内获得全文 求助全文
来源期刊
自引率
0.00%
发文量
0
×
引用
GB/T 7714-2015
复制
MLA
复制
APA
复制
导出至
BibTeX EndNote RefMan NoteFirst NoteExpress
×
提示
您的信息不完整,为了账户安全,请先补充。
现在去补充
×
提示
您因"违规操作"
具体请查看互助需知
我知道了
×
提示
确定
请完成安全验证×
copy
已复制链接
快去分享给好友吧!
我知道了
右上角分享
点击右上角分享
0
联系我们:info@booksci.cn Book学术提供免费学术资源搜索服务,方便国内外学者检索中英文文献。致力于提供最便捷和优质的服务体验。 Copyright © 2023 布克学术 All rights reserved.
京ICP备2023020795号-1
ghs 京公网安备 11010802042870号
Book学术文献互助
Book学术文献互助群
群 号:604180095
Book学术官方微信