In Situ Hydrogel Modulates cDC1-Based Antigen Presentation and Cancer Stemness to Enhance Cancer Vaccine Efficiency

IF 14.1 1区 材料科学 Q1 CHEMISTRY, MULTIDISCIPLINARY
Tong Gao, Shijun Yuan, Shuang Liang, Xinyan Huang, Jinhu Liu, Panpan Gu, Shunli Fu, Na Zhang, Yongjun Liu
{"title":"In Situ Hydrogel Modulates cDC1-Based Antigen Presentation and Cancer Stemness to Enhance Cancer Vaccine Efficiency","authors":"Tong Gao,&nbsp;Shijun Yuan,&nbsp;Shuang Liang,&nbsp;Xinyan Huang,&nbsp;Jinhu Liu,&nbsp;Panpan Gu,&nbsp;Shunli Fu,&nbsp;Na Zhang,&nbsp;Yongjun Liu","doi":"10.1002/advs.202305832","DOIUrl":null,"url":null,"abstract":"<p>Effective presentation of antigens by dendritic cells (DC) is essential for achieving a robust cytotoxic T lymphocytes (CTLs) response, in which cDC1 is the key DC subtype for high-performance activation of CTLs. However, low cDC1 proportion, complex process, and high cost severely hindered cDC1 generation and application. Herein, the study proposes an in situ cDC1 recruitment and activation strategy with simultaneous inhibiting cancer stemness for inducing robust CTL responses and enhancing the anti-tumor effect. Fms-like tyrosine kinase 3 ligand (FLT3L), Poly I:C, and Nap-CUM (NCUM), playing the role of cDC1 recruitment, cDC1 activation, inducing antigen release and decreasing tumor cell stemness, respectively, are co-encapsulated in an in situ hydrogel vaccine (FP/NCUM-Gel). FP/NCUM-Gel is gelated in situ after intra-tumoral injection. With the near-infrared irradiation, tumor cell immunogenic cell death occurred, tumor antigens and immunogenic signals are released in situ. cDC1 is recruited to tumor tissue and activated for antigen cross-presentation, followed by migrating to lymph nodes and activating CTLs. Furthermore, tumor cell stemness are inhibited by napabucasin, which can help CTLs to achieve comprehensive tumor killing. Collectively, the proposed strategy of cDC1 in situ recruitment and activation combined with stemness inhibition provides great immune response and anti-tumor potential, providing new ideas for clinical tumor vaccine design.</p>","PeriodicalId":117,"journal":{"name":"Advanced Science","volume":"11 20","pages":""},"PeriodicalIF":14.1000,"publicationDate":"2024-04-02","publicationTypes":"Journal Article","fieldsOfStudy":null,"isOpenAccess":false,"openAccessPdf":"https://onlinelibrary.wiley.com/doi/epdf/10.1002/advs.202305832","citationCount":"0","resultStr":null,"platform":"Semanticscholar","paperid":null,"PeriodicalName":"Advanced Science","FirstCategoryId":"88","ListUrlMain":"https://advanced.onlinelibrary.wiley.com/doi/10.1002/advs.202305832","RegionNum":1,"RegionCategory":"材料科学","ArticlePicture":[],"TitleCN":null,"AbstractTextCN":null,"PMCID":null,"EPubDate":"","PubModel":"","JCR":"Q1","JCRName":"CHEMISTRY, MULTIDISCIPLINARY","Score":null,"Total":0}
引用次数: 0

Abstract

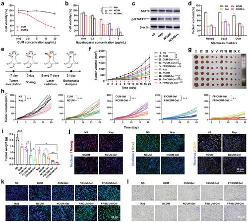
Effective presentation of antigens by dendritic cells (DC) is essential for achieving a robust cytotoxic T lymphocytes (CTLs) response, in which cDC1 is the key DC subtype for high-performance activation of CTLs. However, low cDC1 proportion, complex process, and high cost severely hindered cDC1 generation and application. Herein, the study proposes an in situ cDC1 recruitment and activation strategy with simultaneous inhibiting cancer stemness for inducing robust CTL responses and enhancing the anti-tumor effect. Fms-like tyrosine kinase 3 ligand (FLT3L), Poly I:C, and Nap-CUM (NCUM), playing the role of cDC1 recruitment, cDC1 activation, inducing antigen release and decreasing tumor cell stemness, respectively, are co-encapsulated in an in situ hydrogel vaccine (FP/NCUM-Gel). FP/NCUM-Gel is gelated in situ after intra-tumoral injection. With the near-infrared irradiation, tumor cell immunogenic cell death occurred, tumor antigens and immunogenic signals are released in situ. cDC1 is recruited to tumor tissue and activated for antigen cross-presentation, followed by migrating to lymph nodes and activating CTLs. Furthermore, tumor cell stemness are inhibited by napabucasin, which can help CTLs to achieve comprehensive tumor killing. Collectively, the proposed strategy of cDC1 in situ recruitment and activation combined with stemness inhibition provides great immune response and anti-tumor potential, providing new ideas for clinical tumor vaccine design.

Abstract Image

Abstract Image

原位水凝胶可调节基于 cDC1 的抗原呈递和癌症干细胞,从而提高癌症疫苗的效率。
树突状细胞(DC)有效表达抗原对于实现强大的细胞毒性 T 淋巴细胞(CTLs)反应至关重要,其中 cDC1 是高效激活 CTLs 的关键 DC 亚型。然而,cDC1比例低、过程复杂、成本高,严重阻碍了cDC1的产生和应用。在此,研究提出了一种原位 cDC1 招募和激活策略,并同时抑制癌症干性,以诱导强大的 CTL 反应,增强抗肿瘤效果。Fms样酪氨酸激酶3配体(FLT3L)、Poly I:C和Nap-CUM(NCUM)分别起着招募cDC1、激活cDC1、诱导抗原释放和降低肿瘤细胞干性的作用,它们被共同封装在一种原位水凝胶疫苗(FP/NCUM-Gel)中。瘤内注射后,FP/NCUM-凝胶在原位凝胶化。在近红外照射下,肿瘤细胞免疫原性细胞死亡,肿瘤抗原和免疫原性信号在原位释放,cDC1 被招募到肿瘤组织并激活进行抗原交叉呈递,随后迁移到淋巴结并激活 CTL。此外,萘普卡西还能抑制肿瘤细胞的干性,从而帮助 CTL 实现对肿瘤的全面杀伤。总之,所提出的 cDC1 原位招募和激活与干性抑制相结合的策略具有巨大的免疫应答和抗肿瘤潜力,为临床肿瘤疫苗设计提供了新思路。
本文章由计算机程序翻译,如有差异,请以英文原文为准。
求助全文
约1分钟内获得全文 求助全文
来源期刊
Advanced Science
Advanced Science CHEMISTRY, MULTIDISCIPLINARYNANOSCIENCE &-NANOSCIENCE & NANOTECHNOLOGY
CiteScore
18.90
自引率
2.60%
发文量
1602
审稿时长
1.9 months
期刊介绍: Advanced Science is a prestigious open access journal that focuses on interdisciplinary research in materials science, physics, chemistry, medical and life sciences, and engineering. The journal aims to promote cutting-edge research by employing a rigorous and impartial review process. It is committed to presenting research articles with the highest quality production standards, ensuring maximum accessibility of top scientific findings. With its vibrant and innovative publication platform, Advanced Science seeks to revolutionize the dissemination and organization of scientific knowledge.
×
引用
GB/T 7714-2015
复制
MLA
复制
APA
复制
导出至
BibTeX EndNote RefMan NoteFirst NoteExpress
×
提示
您的信息不完整,为了账户安全,请先补充。
现在去补充
×
提示
您因"违规操作"
具体请查看互助需知
我知道了
×
提示
确定
请完成安全验证×
copy
已复制链接
快去分享给好友吧!
我知道了
右上角分享
点击右上角分享
0
联系我们:info@booksci.cn Book学术提供免费学术资源搜索服务,方便国内外学者检索中英文文献。致力于提供最便捷和优质的服务体验。 Copyright © 2023 布克学术 All rights reserved.
京ICP备2023020795号-1
ghs 京公网安备 11010802042870号
Book学术文献互助
Book学术文献互助群
群 号:604180095
Book学术官方微信