Overexpression of hsa_circ_0001861 inhibits pulmonary fibrosis through targeting miR-296-5p/BCL-2 binding component 3 axis.

IF 2.1 4区 生物学 Q4 CELL BIOLOGY
Tao Wu, Shikui Wu, Hailu Jiao, Jun Feng, Xiang Zeng
{"title":"Overexpression of hsa_circ_0001861 inhibits pulmonary fibrosis through targeting miR-296-5p/BCL-2 binding component 3 axis.","authors":"Tao Wu, Shikui Wu, Hailu Jiao, Jun Feng, Xiang Zeng","doi":"10.4081/ejh.2023.3839","DOIUrl":null,"url":null,"abstract":"<p><p>Pulmonary fibrosis is a progressive lung disorder. Evidence has shown that hsa_circular (circ)RNA_0001861 is dysregulated in pulmonary fibrosis. However, the detailed function of hsa_circRNA_0001861 in pulmonary fibrosis remains unexplored. To investigate the function of hsa_circRNA_0001861 in pulmonary fibrosis, human pulmonary fibroblasts in vitro were used, and cell counting kit-8 (CCK-8) and 5-ethynyl-2'-deoxyuridine (EdU) staining were performed to assess cell viability and proliferation, respectively. Western blot analysis and reverse transcription-quantitative PCR (RT-qPCR) were used to evaluate protein and mRNA levels. Meanwhile, the relationship among hsa_circRNA_0001861, miR-296-5p and BCL-2 binding component 3 (BBC3) was investigated by RNA pull-down assays. Furthermore, an in vivo model of lung fibrosis was constructed to assess the function of hsa_circRNA_0001861 in lung fibrosis. The data revealed that TGF‑β1 significantly increased the proliferation of pulmonary fibroblasts, while this phenomenon was markedly abolished by hsa_circRNA_0001861 overexpression. hsa_circRNA_0001861 overexpression markedly inhibited TGF‑β1‑induced fibrosis in pulmonary fibroblasts through the mediation of α-smooth muscle actin, E-cadherin, collagen III and fibronectin 1. Meanwhile, hsa_circRNA_0001861 could bind with miR-296-5p, and BBC3 was identified to be the downstream mRNA of miR-296-5p. In addition, the upregulation of hsa_circRNA_0001861 clearly reversed TGF‑β1‑induced fibrosis and proliferation in pulmonary fibroblasts through the upregulation of BBC3. Furthermore, hsa_circRNA_0001861 upregulation markedly alleviated pulmonary fibrosis in vivo. Hsa_circRNA_0001861 upregulation attenuated pulmonary fibrosis by modulating the miR-296-5p/BBC3 axis. Hence, the present study may provide some insights for the discovery of new methods against pulmonary fibrosis.</p>","PeriodicalId":50487,"journal":{"name":"European Journal of Histochemistry","volume":"67 4","pages":""},"PeriodicalIF":2.1000,"publicationDate":"2023-10-02","publicationTypes":"Journal Article","fieldsOfStudy":null,"isOpenAccess":false,"openAccessPdf":"https://www.ncbi.nlm.nih.gov/pmc/articles/PMC10614724/pdf/","citationCount":"0","resultStr":null,"platform":"Semanticscholar","paperid":null,"PeriodicalName":"European Journal of Histochemistry","FirstCategoryId":"99","ListUrlMain":"https://doi.org/10.4081/ejh.2023.3839","RegionNum":4,"RegionCategory":"生物学","ArticlePicture":[],"TitleCN":null,"AbstractTextCN":null,"PMCID":null,"EPubDate":"","PubModel":"","JCR":"Q4","JCRName":"CELL BIOLOGY","Score":null,"Total":0}
引用次数: 0

Abstract

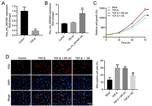
Pulmonary fibrosis is a progressive lung disorder. Evidence has shown that hsa_circular (circ)RNA_0001861 is dysregulated in pulmonary fibrosis. However, the detailed function of hsa_circRNA_0001861 in pulmonary fibrosis remains unexplored. To investigate the function of hsa_circRNA_0001861 in pulmonary fibrosis, human pulmonary fibroblasts in vitro were used, and cell counting kit-8 (CCK-8) and 5-ethynyl-2'-deoxyuridine (EdU) staining were performed to assess cell viability and proliferation, respectively. Western blot analysis and reverse transcription-quantitative PCR (RT-qPCR) were used to evaluate protein and mRNA levels. Meanwhile, the relationship among hsa_circRNA_0001861, miR-296-5p and BCL-2 binding component 3 (BBC3) was investigated by RNA pull-down assays. Furthermore, an in vivo model of lung fibrosis was constructed to assess the function of hsa_circRNA_0001861 in lung fibrosis. The data revealed that TGF‑β1 significantly increased the proliferation of pulmonary fibroblasts, while this phenomenon was markedly abolished by hsa_circRNA_0001861 overexpression. hsa_circRNA_0001861 overexpression markedly inhibited TGF‑β1‑induced fibrosis in pulmonary fibroblasts through the mediation of α-smooth muscle actin, E-cadherin, collagen III and fibronectin 1. Meanwhile, hsa_circRNA_0001861 could bind with miR-296-5p, and BBC3 was identified to be the downstream mRNA of miR-296-5p. In addition, the upregulation of hsa_circRNA_0001861 clearly reversed TGF‑β1‑induced fibrosis and proliferation in pulmonary fibroblasts through the upregulation of BBC3. Furthermore, hsa_circRNA_0001861 upregulation markedly alleviated pulmonary fibrosis in vivo. Hsa_circRNA_0001861 upregulation attenuated pulmonary fibrosis by modulating the miR-296-5p/BBC3 axis. Hence, the present study may provide some insights for the discovery of new methods against pulmonary fibrosis.

Abstract Image

Abstract Image

Abstract Image

通过靶向 miR-296-5p/BCL-2 结合成分 3 轴,过表达 hsa_circ_0001861 可抑制肺纤维化。
肺纤维化是一种进行性肺部疾病。有证据表明,hsa_circular (circ)RNA_0001861 在肺纤维化中调控失调。然而,hsa_circRNA_0001861在肺纤维化中的具体功能仍有待探索。为了研究 hsa_circRNA_0001861 在肺纤维化中的功能,研究人员使用体外人肺成纤维细胞,并用细胞计数试剂盒-8(CCK-8)和 5-乙炔基-2'-脱氧尿苷(EdU)染色法分别评估细胞活力和增殖。采用 Western 印迹分析和反转录定量 PCR(RT-qPCR)评估蛋白质和 mRNA 水平。同时,通过 RNA 牵引实验研究了 hsa_circRNA_0001861、miR-296-5p 和 BCL-2 结合元件 3(BCL-2 binding component 3,BBC3)之间的关系。此外,还构建了体内肺纤维化模型,以评估 hsa_circRNA_0001861 在肺纤维化中的功能。数据显示,TGF-β1能显著增加肺成纤维细胞的增殖,而过表达hsa_circRNA_0001861能明显抑制这一现象。同时,hsa_circRNA_0001861能与miR-296-5p结合,并发现BBC3是miR-296-5p的下游mRNA。此外,上调 hsa_circRNA_0001861 能通过上调 BBC3 明显逆转 TGF-β1 诱导的肺成纤维细胞纤维化和增殖。此外,上调 hsa_circRNA_0001861 能明显缓解体内肺纤维化。通过调节 miR-296-5p/BBC3 轴,上调 Hsa_circRNA_0001861 可减轻肺纤维化。因此,本研究可为发现抗肺纤维化的新方法提供一些启示。
本文章由计算机程序翻译,如有差异,请以英文原文为准。
求助全文
约1分钟内获得全文 求助全文
来源期刊
European Journal of Histochemistry
European Journal of Histochemistry 生物-细胞生物学
CiteScore
3.70
自引率
5.00%
发文量
47
审稿时长
3 months
期刊介绍: The Journal publishes original papers concerning investigations by histochemical and immunohistochemical methods, and performed with the aid of light, super-resolution and electron microscopy, cytometry and imaging techniques. Coverage extends to: functional cell and tissue biology in animals and plants; cell differentiation and death; cell-cell interaction and molecular trafficking; biology of cell development and senescence; nerve and muscle cell biology; cellular basis of diseases. The histochemical approach is nowadays essentially aimed at locating molecules in the very place where they exert their biological roles, and at describing dynamically specific chemical activities in living cells. Basic research on cell functional organization is essential for understanding the mechanisms underlying major biological processes such as differentiation, the control of tissue homeostasis, and the regulation of normal and tumor cell growth. Even more than in the past, the European Journal of Histochemistry, as a journal of functional cytology, represents the venue where cell scientists may present and discuss their original results, technical improvements and theories.
×
引用
GB/T 7714-2015
复制
MLA
复制
APA
复制
导出至
BibTeX EndNote RefMan NoteFirst NoteExpress
×
提示
您的信息不完整,为了账户安全,请先补充。
现在去补充
×
提示
您因"违规操作"
具体请查看互助需知
我知道了
×
提示
确定
请完成安全验证×
copy
已复制链接
快去分享给好友吧!
我知道了
右上角分享
点击右上角分享
0
联系我们:info@booksci.cn Book学术提供免费学术资源搜索服务,方便国内外学者检索中英文文献。致力于提供最便捷和优质的服务体验。 Copyright © 2023 布克学术 All rights reserved.
京ICP备2023020795号-1
ghs 京公网安备 11010802042870号
Book学术文献互助
Book学术文献互助群
群 号:604180095
Book学术官方微信