Investigating the Effective Factors on the Acceptance of Teleorthodontic Technology Based on the Technology Acceptance Model 3 (TAM3).

Fatemeh Yazdanpanahi, Mehraban Shahi, Mehrdad Vossoughi, Nasrin Davaridolatabadi
{"title":"Investigating the Effective Factors on the Acceptance of Teleorthodontic Technology Based on the Technology Acceptance Model 3 (TAM3).","authors":"Fatemeh Yazdanpanahi, Mehraban Shahi, Mehrdad Vossoughi, Nasrin Davaridolatabadi","doi":"10.30476/dentjods.2023.96932.1977","DOIUrl":null,"url":null,"abstract":"<p><strong>Statement of the problem: </strong>Health information technology is used in dentistry worldwide. Despite the limited specialized resources for providing orthodontic treatment in Iran, the need to examine the technology acceptance model (TAM) seems necessary and is a significant step in the successful acceptance of teleorthodontic technology.</p><p><strong>Purpose: </strong>The present study has identified and investigated the factors affecting the acceptance of teleorthodontic technology among orthodontists based on the TAM3 with the aim of successful implementation and deployment of this technology.</p><p><strong>Materials and method: </strong>In this descriptive-analytical research, 300 Iranian orthodontists who were members of the Iranian Orthodontic Association were selected by census sampling. The data was gathered through a modified and accommodated questionnaire called the acceptance model 3. The validity was confirmed. Moreover, the reliability was calculated based on Cronbach's alpha, which was equal to 0.870. Multiple linear regression analysis was also utilized to investigate the relationships between dependent, independent, and mediator variables. Besides, the final model was designed by the Amos software.</p><p><strong>Results: </strong>The results of 251 orthodontic specialists proved that subjective norm, job relevance, output quality, results in demonstrability, and job relevance on output quality could significantly affect perceived usefulness. Similarly, the perception of external control was identified to have a significant influence on perceived ease of use. On the other hand, the perceived usefulness does not play a mediating role between perception and subjective norm. Furthermore, perceived usefulness was confirmed as a mediating factor in relationship to both perceived ease of use and behavioral intention.</p><p><strong>Conclusion: </strong>The findings of the present study revealed valuable scientific evidence to identify and apply the key factors affecting the acceptance and use of modern teleorthodontic technology in Iran. Besides, the structure of the TAM3 was recognized as fruitful and worthwhile for predicting the acceptance of this new technology and also in identifying key effective factors.</p>","PeriodicalId":73702,"journal":{"name":"Journal of dentistry (Shiraz, Iran)","volume":"25 1","pages":"68-76"},"PeriodicalIF":0.0000,"publicationDate":"2024-03-01","publicationTypes":"Journal Article","fieldsOfStudy":null,"isOpenAccess":false,"openAccessPdf":"https://www.ncbi.nlm.nih.gov/pmc/articles/PMC10963866/pdf/","citationCount":"0","resultStr":null,"platform":"Semanticscholar","paperid":null,"PeriodicalName":"Journal of dentistry (Shiraz, Iran)","FirstCategoryId":"1085","ListUrlMain":"https://doi.org/10.30476/dentjods.2023.96932.1977","RegionNum":0,"RegionCategory":null,"ArticlePicture":[],"TitleCN":null,"AbstractTextCN":null,"PMCID":null,"EPubDate":"","PubModel":"","JCR":"","JCRName":"","Score":null,"Total":0}
引用次数: 0

Abstract

Statement of the problem: Health information technology is used in dentistry worldwide. Despite the limited specialized resources for providing orthodontic treatment in Iran, the need to examine the technology acceptance model (TAM) seems necessary and is a significant step in the successful acceptance of teleorthodontic technology.

Purpose: The present study has identified and investigated the factors affecting the acceptance of teleorthodontic technology among orthodontists based on the TAM3 with the aim of successful implementation and deployment of this technology.

Materials and method: In this descriptive-analytical research, 300 Iranian orthodontists who were members of the Iranian Orthodontic Association were selected by census sampling. The data was gathered through a modified and accommodated questionnaire called the acceptance model 3. The validity was confirmed. Moreover, the reliability was calculated based on Cronbach's alpha, which was equal to 0.870. Multiple linear regression analysis was also utilized to investigate the relationships between dependent, independent, and mediator variables. Besides, the final model was designed by the Amos software.

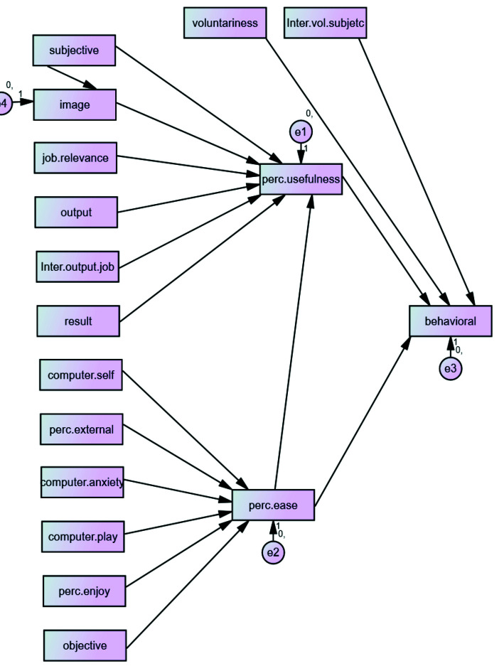
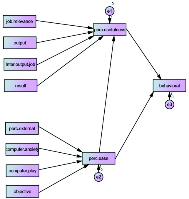
Results: The results of 251 orthodontic specialists proved that subjective norm, job relevance, output quality, results in demonstrability, and job relevance on output quality could significantly affect perceived usefulness. Similarly, the perception of external control was identified to have a significant influence on perceived ease of use. On the other hand, the perceived usefulness does not play a mediating role between perception and subjective norm. Furthermore, perceived usefulness was confirmed as a mediating factor in relationship to both perceived ease of use and behavioral intention.

Conclusion: The findings of the present study revealed valuable scientific evidence to identify and apply the key factors affecting the acceptance and use of modern teleorthodontic technology in Iran. Besides, the structure of the TAM3 was recognized as fruitful and worthwhile for predicting the acceptance of this new technology and also in identifying key effective factors.

Abstract Image

Abstract Image

基于技术接受模型 3 (TAM3),研究接受远程正畸技术的有效因素。
问题陈述:全世界的牙科都在使用医疗信息技术。尽管伊朗提供正畸治疗的专业资源有限,但研究技术接受模型(TAM)似乎很有必要,这也是成功接受远程正畸技术的重要一步。目的:本研究根据 TAM3 确定并调查了影响正畸医师接受远程正畸技术的因素,目的是成功实施和部署该技术:在这项描述性-分析性研究中,通过普查抽样选取了 300 名伊朗正畸协会会员中的伊朗正畸医生。数据是通过一份名为 "接受模型 3 "的经过修改和调整的问卷收集的。问卷的有效性已得到确认。此外,根据 Cronbach's alpha 计算出的信度等于 0.870。还利用多元线性回归分析来研究因变量、自变量和中介变量之间的关系。此外,最终模型由 Amos 软件设计:对 251 名口腔正畸专家的研究结果表明,主观规范、工作相关性、产出质量、可证明性结果和产出质量的工作相关性会显著影响感知有用性。同样,外部控制感对感知易用性也有重要影响。另一方面,感知有用性在感知和主观规范之间没有起到中介作用。此外,感知有用性被证实是感知易用性和行为意向之间的中介因素:本研究的结果为确定和应用影响伊朗接受和使用现代远程正畸技术的关键因素提供了有价值的科学证据。此外,TAM3 的结构被认为在预测这一新技术的接受程度和识别关键有效因素方面是富有成效和有价值的。
本文章由计算机程序翻译,如有差异,请以英文原文为准。
求助全文
约1分钟内获得全文 求助全文
来源期刊
CiteScore
0.50
自引率
0.00%
发文量
0
×
引用
GB/T 7714-2015
复制
MLA
复制
APA
复制
导出至
BibTeX EndNote RefMan NoteFirst NoteExpress
×
提示
您的信息不完整,为了账户安全,请先补充。
现在去补充
×
提示
您因"违规操作"
具体请查看互助需知
我知道了
×
提示
确定
请完成安全验证×
copy
已复制链接
快去分享给好友吧!
我知道了
右上角分享
点击右上角分享
0
联系我们:info@booksci.cn Book学术提供免费学术资源搜索服务,方便国内外学者检索中英文文献。致力于提供最便捷和优质的服务体验。 Copyright © 2023 布克学术 All rights reserved.
京ICP备2023020795号-1
ghs 京公网安备 11010802042870号
Book学术文献互助
Book学术文献互助群
群 号:604180095
Book学术官方微信