Triple Silencing of HSP27, cFLIP, and CLU Genes Promotes the Sensitivity of Doxazosin-Induced Apoptosis in PC-3 Prostate Cancer Cells.

Jeong Man Cho, Sojung Sun, Eunji Im, Hyunwon Yang, Tag Keun Yoo
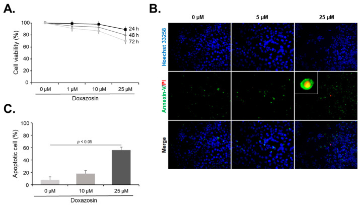
{"title":"Triple Silencing of HSP27, cFLIP, and CLU Genes Promotes the Sensitivity of Doxazosin-Induced Apoptosis in PC-3 Prostate Cancer Cells.","authors":"Jeong Man Cho, Sojung Sun, Eunji Im, Hyunwon Yang, Tag Keun Yoo","doi":"10.3390/medicines11030007","DOIUrl":null,"url":null,"abstract":"<p><p><b>Background:</b> This study investigated how the expression of heat shock protein 27 (HSP27), cellular FLICE-like inhibitory protein (cFLIP), and clusterin (CLU) affects the progression of cancer cells and their susceptibility to doxazosin-induced apoptosis. By silencing each of these genes individually, their effect on prostate cancer cell viability after doxazosin treatment was investigated. <b>Methods:</b> PC-3 prostate cancer cells were cultured and then subjected to gene silencing using siRNA targeting HSP27, cFLIP, and CLU, either individually, in pairs, or all together. Cells were then treated with doxazosin at various concentrations and their viability was assessed by MTT assay. <b>Results:</b> The study found that silencing the CLU gene in PC-3 cells significantly reduced cell viability after treatment with 25 µM doxazosin. In addition, the dual silencing of cFLIP and CLU decreased cell viability at 10 µM doxazosin. Notably, silencing all three genes of HSP27, cFLIP, CLU was most effective and reduced cell viability even at a lower doxazosin concentration of 1 µM. <b>Conclusions:</b> Taken together, these findings suggest that the simultaneous silencing of HSP27, cFLIP, and CLU genes may be a potential strategy to promote apoptosis in prostate cancer cells, which could inform future research on treatments for malignant prostate cancer.</p>","PeriodicalId":74162,"journal":{"name":"Medicines (Basel, Switzerland)","volume":"11 3","pages":""},"PeriodicalIF":0.0000,"publicationDate":"2024-02-21","publicationTypes":"Journal Article","fieldsOfStudy":null,"isOpenAccess":false,"openAccessPdf":"https://www.ncbi.nlm.nih.gov/pmc/articles/PMC10971947/pdf/","citationCount":"0","resultStr":null,"platform":"Semanticscholar","paperid":null,"PeriodicalName":"Medicines (Basel, Switzerland)","FirstCategoryId":"1085","ListUrlMain":"https://doi.org/10.3390/medicines11030007","RegionNum":0,"RegionCategory":null,"ArticlePicture":[],"TitleCN":null,"AbstractTextCN":null,"PMCID":null,"EPubDate":"","PubModel":"","JCR":"","JCRName":"","Score":null,"Total":0}
引用次数: 0

Abstract

Background: This study investigated how the expression of heat shock protein 27 (HSP27), cellular FLICE-like inhibitory protein (cFLIP), and clusterin (CLU) affects the progression of cancer cells and their susceptibility to doxazosin-induced apoptosis. By silencing each of these genes individually, their effect on prostate cancer cell viability after doxazosin treatment was investigated. Methods: PC-3 prostate cancer cells were cultured and then subjected to gene silencing using siRNA targeting HSP27, cFLIP, and CLU, either individually, in pairs, or all together. Cells were then treated with doxazosin at various concentrations and their viability was assessed by MTT assay. Results: The study found that silencing the CLU gene in PC-3 cells significantly reduced cell viability after treatment with 25 µM doxazosin. In addition, the dual silencing of cFLIP and CLU decreased cell viability at 10 µM doxazosin. Notably, silencing all three genes of HSP27, cFLIP, CLU was most effective and reduced cell viability even at a lower doxazosin concentration of 1 µM. Conclusions: Taken together, these findings suggest that the simultaneous silencing of HSP27, cFLIP, and CLU genes may be a potential strategy to promote apoptosis in prostate cancer cells, which could inform future research on treatments for malignant prostate cancer.

Abstract Image

Abstract Image

Abstract Image

三重沉默 HSP27、cFLIP 和 CLU 基因可提高 PC-3 前列腺癌细胞对多沙唑嗪诱导凋亡的敏感性
背景:本研究探讨了热休克蛋白27(HSP27)、细胞FLICE样抑制蛋白(cFLIP)和集束蛋白(CLU)的表达如何影响癌细胞的进展及其对多沙唑嗪诱导的细胞凋亡的敏感性。通过分别沉默这些基因,研究了它们对多沙唑嗪治疗后前列腺癌细胞存活率的影响。研究方法培养 PC-3 前列腺癌细胞,然后使用靶向 HSP27、cFLIP 和 CLU 的 siRNA 单独、成对或一起进行基因沉默。然后用不同浓度的多沙唑嗪处理细胞,并用 MTT 法评估其存活率。结果研究发现,在用 25 µM 多沙唑嗪处理 PC-3 细胞后,沉默 CLU 基因会显著降低细胞活力。此外,在 10 µM 多沙唑嗪浓度下,沉默 cFLIP 和 CLU 基因也会降低细胞活力。值得注意的是,沉默 HSP27、cFLIP 和 CLU 这三个基因最为有效,即使在 1 µM 的较低多沙唑嗪浓度下也能降低细胞活力。结论综上所述,这些研究结果表明,同时沉默 HSP27、cFLIP 和 CLU 基因可能是促进前列腺癌细胞凋亡的一种潜在策略,可为未来治疗恶性前列腺癌的研究提供参考。
本文章由计算机程序翻译,如有差异,请以英文原文为准。
求助全文
约1分钟内获得全文 求助全文
来源期刊
自引率
0.00%
发文量
0
审稿时长
6 weeks
×
引用
GB/T 7714-2015
复制
MLA
复制
APA
复制
导出至
BibTeX EndNote RefMan NoteFirst NoteExpress
×
提示
您的信息不完整,为了账户安全,请先补充。
现在去补充
×
提示
您因"违规操作"
具体请查看互助需知
我知道了
×
提示
确定
请完成安全验证×
copy
已复制链接
快去分享给好友吧!
我知道了
右上角分享
点击右上角分享
0
联系我们:info@booksci.cn Book学术提供免费学术资源搜索服务,方便国内外学者检索中英文文献。致力于提供最便捷和优质的服务体验。 Copyright © 2023 布克学术 All rights reserved.
京ICP备2023020795号-1
ghs 京公网安备 11010802042870号
Book学术文献互助
Book学术文献互助群
群 号:604180095
Book学术官方微信