Human Endometrium Derived Mesenchymal Stem Cells with Aberrant NOD1 Expression Are Associated with Ectopic Endometrial Lesion Formation.

IF 2.4 4区 医学 Q3 CELL & TISSUE ENGINEERING
International journal of stem cells Pub Date : 2024-08-30 Epub Date: 2024-03-27 DOI:10.15283/ijsc22200
Chunmei Li, Suiyu Luo, Ai Guo, Ying Su, Yuhui Zhang, Yan Song, Mei Liu, Lu Wang, Yuanyuan Zhang
{"title":"Human Endometrium Derived Mesenchymal Stem Cells with Aberrant NOD1 Expression Are Associated with Ectopic Endometrial Lesion Formation.","authors":"Chunmei Li, Suiyu Luo, Ai Guo, Ying Su, Yuhui Zhang, Yan Song, Mei Liu, Lu Wang, Yuanyuan Zhang","doi":"10.15283/ijsc22200","DOIUrl":null,"url":null,"abstract":"<p><p>Nucleotide-binding oligomerization domain 1 (NOD1), a cytosolic pattern recognition receptor protein, plays a crucial role in innate immune responses. However, the functional expression of NOD1 in mesenchymal stem cells (MSCs) derived from endometriosis remains unclear. The aim of this study was to explore the functions of NOD1 in ectopic endometrial lesions. Tissues and MSCs were isolated from both normal endometrium and endometriosis. Immunohistochemistry and real time quantitative polymerase chain reaction (RT-qPCR) were used to determine the expression of NOD1 in the tissues/MSCs. Quantification of various cytokines was performed using RT-qPCR and enzyme-linked immunosorbent assay. To confirm the proliferation, invasion/migration, and apoptotic viabilities of the samples, Cell Counting Kit-8, clonogenic formation, transwell assays, and apoptotic experiments were conducted. Higher levels of NOD1 expression were detected in the ectopic-MSCs obtained from endometriosis compared to those from the endometrium. The expression of interleukin-8 was higher in the ectopic-MSCs than in the eutopic-MSCs. Pretreatment with NOD1 agonist significantly enhanced the proliferation and invasion/migration of eutopic-MSCs. Additionally, the NOD1 inhibitor ML-130 significantly reduced the proliferation, clone formation, invasion, and migration abilities of the ectopic-MSCs, having no effect on their apoptosis capacity. Our findings suggest that the expression of NOD1 in ectopic-MSCs may contribute to the progression of ectopic endometrial lesions.</p>","PeriodicalId":14392,"journal":{"name":"International journal of stem cells","volume":" ","pages":"309-318"},"PeriodicalIF":2.4000,"publicationDate":"2024-08-30","publicationTypes":"Journal Article","fieldsOfStudy":null,"isOpenAccess":false,"openAccessPdf":"https://www.ncbi.nlm.nih.gov/pmc/articles/PMC11361846/pdf/","citationCount":"0","resultStr":null,"platform":"Semanticscholar","paperid":null,"PeriodicalName":"International journal of stem cells","FirstCategoryId":"3","ListUrlMain":"https://doi.org/10.15283/ijsc22200","RegionNum":4,"RegionCategory":"医学","ArticlePicture":[],"TitleCN":null,"AbstractTextCN":null,"PMCID":null,"EPubDate":"2024/3/27 0:00:00","PubModel":"Epub","JCR":"Q3","JCRName":"CELL & TISSUE ENGINEERING","Score":null,"Total":0}
引用次数: 0

Abstract

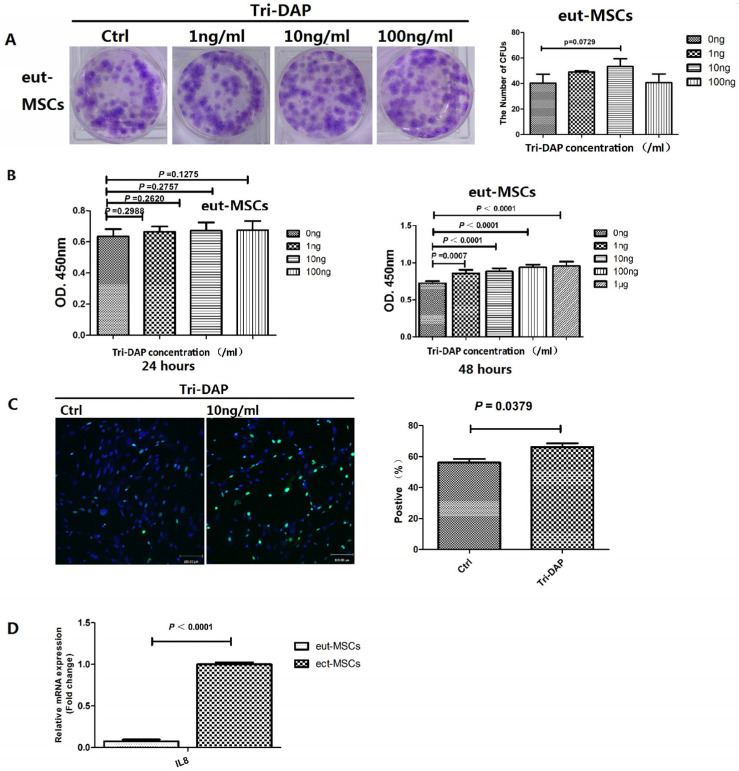
Nucleotide-binding oligomerization domain 1 (NOD1), a cytosolic pattern recognition receptor protein, plays a crucial role in innate immune responses. However, the functional expression of NOD1 in mesenchymal stem cells (MSCs) derived from endometriosis remains unclear. The aim of this study was to explore the functions of NOD1 in ectopic endometrial lesions. Tissues and MSCs were isolated from both normal endometrium and endometriosis. Immunohistochemistry and real time quantitative polymerase chain reaction (RT-qPCR) were used to determine the expression of NOD1 in the tissues/MSCs. Quantification of various cytokines was performed using RT-qPCR and enzyme-linked immunosorbent assay. To confirm the proliferation, invasion/migration, and apoptotic viabilities of the samples, Cell Counting Kit-8, clonogenic formation, transwell assays, and apoptotic experiments were conducted. Higher levels of NOD1 expression were detected in the ectopic-MSCs obtained from endometriosis compared to those from the endometrium. The expression of interleukin-8 was higher in the ectopic-MSCs than in the eutopic-MSCs. Pretreatment with NOD1 agonist significantly enhanced the proliferation and invasion/migration of eutopic-MSCs. Additionally, the NOD1 inhibitor ML-130 significantly reduced the proliferation, clone formation, invasion, and migration abilities of the ectopic-MSCs, having no effect on their apoptosis capacity. Our findings suggest that the expression of NOD1 in ectopic-MSCs may contribute to the progression of ectopic endometrial lesions.

Abstract Image

Abstract Image

Abstract Image

NOD1表达异常的人类子宫内膜衍生间充质干细胞与异位子宫内膜病变的形成有关。
核苷酸结合寡聚化结构域1(NOD1)是一种细胞膜模式识别受体蛋白,在先天性免疫反应中发挥着至关重要的作用。然而,NOD1在子宫内膜异位症间充质干细胞(MSCs)中的功能表达仍不清楚。本研究旨在探讨NOD1在异位子宫内膜病变中的功能。研究人员从正常子宫内膜和子宫内膜异位症中分离出组织和间充质干细胞。采用免疫组化和实时定量聚合酶链反应(RT-qPCR)检测 NOD1 在组织/间充质干细胞中的表达。利用 RT-qPCR 和酶联免疫吸附试验对各种细胞因子进行定量。为确认样本的增殖、侵袭/迁移和凋亡活力,进行了细胞计数试剂盒-8、克隆形成、透孔试验和凋亡实验。与来自子宫内膜的异位间充质干细胞相比,来自子宫内膜异位症的异位间充质干细胞中检测到了更高水平的 NOD1 表达。异位间充质干细胞中白细胞介素-8的表达高于异位间充质干细胞。预处理 NOD1 激动剂可显著增强异位间充质干细胞的增殖和侵袭/迁移。此外,NOD1 抑制剂 ML-130 能显著降低异位间充质干细胞的增殖、克隆形成、侵袭和迁移能力,但对其凋亡能力没有影响。我们的研究结果表明,异位间充质干细胞中 NOD1 的表达可能会导致异位子宫内膜病变的进展。
本文章由计算机程序翻译,如有差异,请以英文原文为准。
求助全文
约1分钟内获得全文 求助全文
来源期刊
International journal of stem cells
International journal of stem cells Biochemistry, Genetics and Molecular Biology-Cell Biology
CiteScore
5.10
自引率
4.30%
发文量
38
期刊介绍: International Journal of Stem Cells (Int J Stem Cells), a peer-reviewed open access journal, principally aims to provide a forum for investigators in the field of stem cell biology to present their research findings and share their visions and opinions. Int J Stem Cells covers all aspects of stem cell biology including basic, clinical and translational research on genetics, biochemistry, and physiology of various types of stem cells including embryonic, adult and induced stem cells. Reports on epigenetics, genomics, proteomics, metabolomics of stem cells are welcome as well. Int J Stem Cells also publishes review articles, technical reports and treatise on ethical issues.
×
引用
GB/T 7714-2015
复制
MLA
复制
APA
复制
导出至
BibTeX EndNote RefMan NoteFirst NoteExpress
×
提示
您的信息不完整,为了账户安全,请先补充。
现在去补充
×
提示
您因"违规操作"
具体请查看互助需知
我知道了
×
提示
确定
请完成安全验证×
copy
已复制链接
快去分享给好友吧!
我知道了
右上角分享
点击右上角分享
0
联系我们:info@booksci.cn Book学术提供免费学术资源搜索服务,方便国内外学者检索中英文文献。致力于提供最便捷和优质的服务体验。 Copyright © 2023 布克学术 All rights reserved.
京ICP备2023020795号-1
ghs 京公网安备 11010802042870号
Book学术文献互助
Book学术文献互助群
群 号:604180095
Book学术官方微信