Pharmacological Inhibition of LRRK2 Exhibits Neuroprotective Activity in Mouse Photothrombotic Stroke Model.

IF 2.1 4区 医学 Q3 MEDICINE, RESEARCH & EXPERIMENTAL
Jeong-Ah Hwang, Seung Kyu Choi, Seong Hwan Kim, Dong Woon Kim
{"title":"Pharmacological Inhibition of LRRK2 Exhibits Neuroprotective Activity in Mouse Photothrombotic Stroke Model.","authors":"Jeong-Ah Hwang, Seung Kyu Choi, Seong Hwan Kim, Dong Woon Kim","doi":"10.5607/en23023","DOIUrl":null,"url":null,"abstract":"<p><p>Leucine-rich repeat kinase 2 (LRRK2) mutations are the most common cause of Parkinson's disease (PD). Interestingly, recent studies have reported an increased risk of stroke in patients with PD harboring LRRK2 mutations, but there is no evidence showing the functional involvement of LRRK2 in stroke. Here, we found that LRRK2 kinase activity was significantly induced in the Rose-Bengal (RB) photothrombosis-induced stroke mouse model. Interestingly, stroke infarct volumes were significantly reduced, and neurological deficits were diminished by pharmacological inhibition of LRRK2 kinase activity using MLi-2, a brain-penetrant LRRK2 kinase inhibitor. Immunohistochemical analysis showed p-LRRK2 level in stroke lesions, co-localizing with mitophagy-related proteins (PINK, Parkin, LC3B, cytochrome c), suggesting their involvement in stroke progression. Overlapping p-LRRK2 with cytochrome c/TUNEL/JC-1 (an indicator of mitochondrial membrane potential) puncta in RB photothrombosis indicated LRRK2-induced mitochondrial apoptosis, which was blocked by MLi-2. These results suggest that pharmacological inhibition of LRRK2 kinase activity could attenuate mitochondrial apoptosis, ultimately leading to neuroprotective potential in stroke progression. In conclusion, LRRK2 kinase activity might be neuro-pathogenic due to impaired mitophagy in stroke progression, and pharmacological inhibition of LRRK2 kinase activity could be beneficial in reducing the risk of stroke in patients with LRRK2 mutations.</p>","PeriodicalId":12263,"journal":{"name":"Experimental Neurobiology","volume":"33 1","pages":"36-45"},"PeriodicalIF":2.1000,"publicationDate":"2024-02-29","publicationTypes":"Journal Article","fieldsOfStudy":null,"isOpenAccess":false,"openAccessPdf":"https://www.ncbi.nlm.nih.gov/pmc/articles/PMC10938073/pdf/","citationCount":"0","resultStr":null,"platform":"Semanticscholar","paperid":null,"PeriodicalName":"Experimental Neurobiology","FirstCategoryId":"3","ListUrlMain":"https://doi.org/10.5607/en23023","RegionNum":4,"RegionCategory":"医学","ArticlePicture":[],"TitleCN":null,"AbstractTextCN":null,"PMCID":null,"EPubDate":"","PubModel":"","JCR":"Q3","JCRName":"MEDICINE, RESEARCH & EXPERIMENTAL","Score":null,"Total":0}
引用次数: 0

Abstract

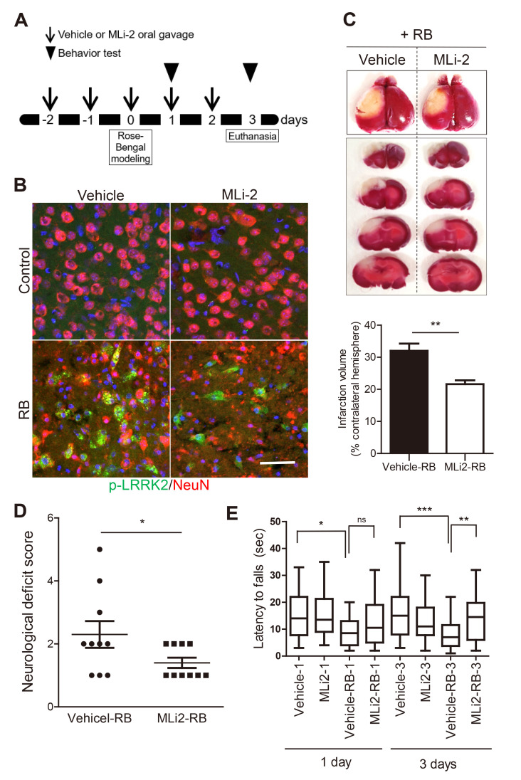
Leucine-rich repeat kinase 2 (LRRK2) mutations are the most common cause of Parkinson's disease (PD). Interestingly, recent studies have reported an increased risk of stroke in patients with PD harboring LRRK2 mutations, but there is no evidence showing the functional involvement of LRRK2 in stroke. Here, we found that LRRK2 kinase activity was significantly induced in the Rose-Bengal (RB) photothrombosis-induced stroke mouse model. Interestingly, stroke infarct volumes were significantly reduced, and neurological deficits were diminished by pharmacological inhibition of LRRK2 kinase activity using MLi-2, a brain-penetrant LRRK2 kinase inhibitor. Immunohistochemical analysis showed p-LRRK2 level in stroke lesions, co-localizing with mitophagy-related proteins (PINK, Parkin, LC3B, cytochrome c), suggesting their involvement in stroke progression. Overlapping p-LRRK2 with cytochrome c/TUNEL/JC-1 (an indicator of mitochondrial membrane potential) puncta in RB photothrombosis indicated LRRK2-induced mitochondrial apoptosis, which was blocked by MLi-2. These results suggest that pharmacological inhibition of LRRK2 kinase activity could attenuate mitochondrial apoptosis, ultimately leading to neuroprotective potential in stroke progression. In conclusion, LRRK2 kinase activity might be neuro-pathogenic due to impaired mitophagy in stroke progression, and pharmacological inhibition of LRRK2 kinase activity could be beneficial in reducing the risk of stroke in patients with LRRK2 mutations.

Abstract Image

Abstract Image

Abstract Image

药理抑制 LRRK2 在小鼠光血栓中风模型中显示出神经保护活性
富亮氨酸重复激酶 2(LRRK2)突变是帕金森病(PD)最常见的病因。有趣的是,最近有研究报告称,携带 LRRK2 突变的帕金森病患者中风风险增加,但没有证据显示 LRRK2 在中风中的功能性参与。在这里,我们发现在玫瑰红(RB)光血栓诱导的中风小鼠模型中,LRRK2激酶活性被显著诱导。有趣的是,使用一种脑渗透性 LRRK2 激酶抑制剂 MLi-2 对 LRRK2 激酶活性进行药物抑制后,脑卒中梗死体积明显缩小,神经功能缺损也有所减轻。免疫组化分析显示,中风病灶中的 p-LRRK2 水平与有丝分裂相关蛋白(PINK、Parkin、LC3B、细胞色素 c)共定位,表明它们参与了中风的进展。在 RB 光栓中,p-LRRK2 与细胞色素 c/TUNEL/JC-1(线粒体膜电位指标)点状重叠,表明 LRRK2 诱导了线粒体凋亡,而 MLi-2 阻断了线粒体凋亡。这些结果表明,药物抑制 LRRK2 激酶活性可减轻线粒体凋亡,最终在脑卒中进展过程中起到神经保护作用。总之,LRRK2 激酶活性可能是中风进展过程中有丝分裂受阻导致的神经致病因素,而药物抑制 LRRK2 激酶活性可能有利于降低 LRRK2 突变患者的中风风险。
本文章由计算机程序翻译,如有差异,请以英文原文为准。
求助全文
约1分钟内获得全文 求助全文
来源期刊
Experimental Neurobiology
Experimental Neurobiology Neuroscience-Cellular and Molecular Neuroscience
CiteScore
4.30
自引率
4.20%
发文量
29
期刊介绍: Experimental Neurobiology is an international forum for interdisciplinary investigations of the nervous system. The journal aims to publish papers that present novel observations in all fields of neuroscience, encompassing cellular & molecular neuroscience, development/differentiation/plasticity, neurobiology of disease, systems/cognitive/behavioral neuroscience, drug development & industrial application, brain-machine interface, methodologies/tools, and clinical neuroscience. It should be of interest to a broad scientific audience working on the biochemical, molecular biological, cell biological, pharmacological, physiological, psychophysical, clinical, anatomical, cognitive, and biotechnological aspects of neuroscience. The journal publishes both original research articles and review articles. Experimental Neurobiology is an open access, peer-reviewed online journal. The journal is published jointly by The Korean Society for Brain and Neural Sciences & The Korean Society for Neurodegenerative Disease.
×
引用
GB/T 7714-2015
复制
MLA
复制
APA
复制
导出至
BibTeX EndNote RefMan NoteFirst NoteExpress
×
提示
您的信息不完整,为了账户安全,请先补充。
现在去补充
×
提示
您因"违规操作"
具体请查看互助需知
我知道了
×
提示
确定
请完成安全验证×
copy
已复制链接
快去分享给好友吧!
我知道了
右上角分享
点击右上角分享
0
联系我们:info@booksci.cn Book学术提供免费学术资源搜索服务,方便国内外学者检索中英文文献。致力于提供最便捷和优质的服务体验。 Copyright © 2023 布克学术 All rights reserved.
京ICP备2023020795号-1
ghs 京公网安备 11010802042870号
Book学术文献互助
Book学术文献互助群
群 号:604180095
Book学术官方微信