Synergistic regulation of fusion pore opening and dilation by SNARE and synaptotagmin-1.

IF 5.9 2区 生物学 Q2 CELL BIOLOGY
Kaiju Li, Kaiyu Li, Jiaqi Fan, Xing Zhang, Chengyan Tao, Yijuan Xiang, Lele Cui, Hao Li, Minghan Li, Yanjing Zhang, Jia Geng, Ying Lai
{"title":"Synergistic regulation of fusion pore opening and dilation by SNARE and synaptotagmin-1.","authors":"Kaiju Li, Kaiyu Li, Jiaqi Fan, Xing Zhang, Chengyan Tao, Yijuan Xiang, Lele Cui, Hao Li, Minghan Li, Yanjing Zhang, Jia Geng, Ying Lai","doi":"10.1093/jmcb/mjae011","DOIUrl":null,"url":null,"abstract":"<p><p>Fusion pore opening is a transient intermediate state of synaptic vesicle exocytosis, which is highly dynamic and precisely regulated by the soluble N-ethylmaleimide-sensitive factor attachment protein receptor (SNARE) complex and synaptotagmin-1 (Syt1). Yet, the regulatory mechanism is not fully understood. In this work, using single-channel membrane fusion electrophysiology, we determined that SNAREpins are important for driving fusion pore opening and dilation but incapable of regulating the dynamics. When Syt1 was added, the closing frequency of fusion pores significantly increased, while the radius of fusion pores mildly decreased. In response to Ca2+, SNARE/Syt1 greatly increased the radius of fusion pores and reduced their closing frequency. Moreover, the residue F349 in the C2B domain of Syt1, which mediates Syt1 oligomerization, was required for clamping fusion pore opening in the absence of Ca2+, probably by extending the distance between the two membranes. Finally, in Ca2+-triggered fusion, the primary interface between SNARE and Syt1 plays a critical role in stabilizing and dilating the fusion pore, while the polybasic region of Syt1 C2B domain has a mild effect on increasing the radius of the fusion pore. In summary, our results suggest that Syt1, SNARE, and the anionic membrane synergically orchestrate the dynamics of fusion pore opening in synaptic vesicle exocytosis.</p>","PeriodicalId":16433,"journal":{"name":"Journal of Molecular Cell Biology","volume":" ","pages":""},"PeriodicalIF":5.9000,"publicationDate":"2024-09-30","publicationTypes":"Journal Article","fieldsOfStudy":null,"isOpenAccess":false,"openAccessPdf":"https://www.ncbi.nlm.nih.gov/pmc/articles/PMC11472156/pdf/","citationCount":"0","resultStr":null,"platform":"Semanticscholar","paperid":null,"PeriodicalName":"Journal of Molecular Cell Biology","FirstCategoryId":"99","ListUrlMain":"https://doi.org/10.1093/jmcb/mjae011","RegionNum":2,"RegionCategory":"生物学","ArticlePicture":[],"TitleCN":null,"AbstractTextCN":null,"PMCID":null,"EPubDate":"","PubModel":"","JCR":"Q2","JCRName":"CELL BIOLOGY","Score":null,"Total":0}
引用次数: 0

Abstract

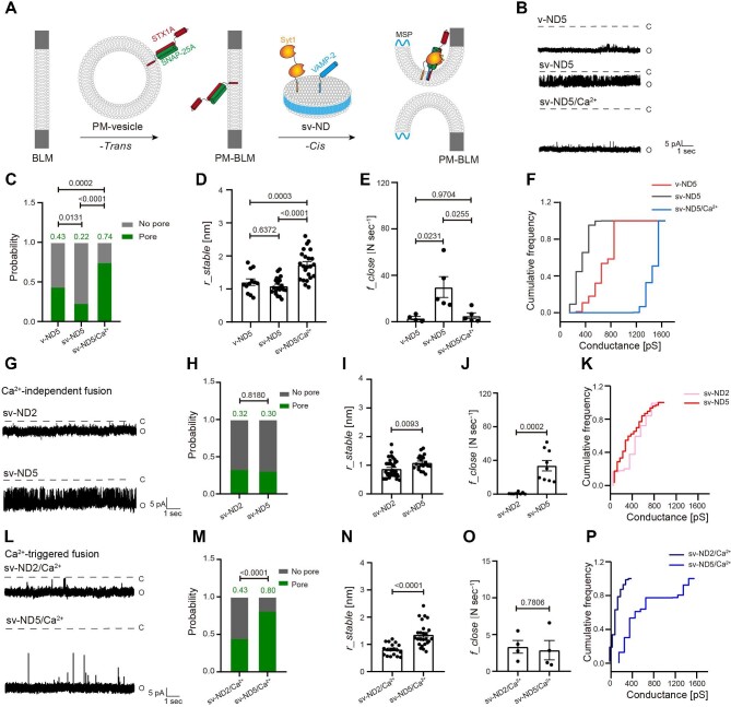
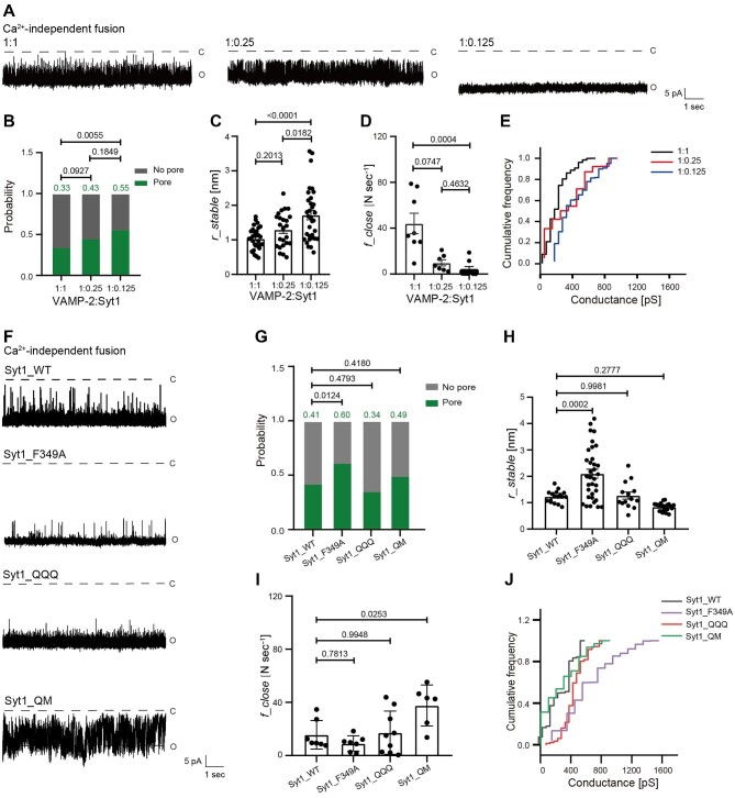
Fusion pore opening is a transient intermediate state of synaptic vesicle exocytosis, which is highly dynamic and precisely regulated by the soluble N-ethylmaleimide-sensitive factor attachment protein receptor (SNARE) complex and synaptotagmin-1 (Syt1). Yet, the regulatory mechanism is not fully understood. In this work, using single-channel membrane fusion electrophysiology, we determined that SNAREpins are important for driving fusion pore opening and dilation but incapable of regulating the dynamics. When Syt1 was added, the closing frequency of fusion pores significantly increased, while the radius of fusion pores mildly decreased. In response to Ca2+, SNARE/Syt1 greatly increased the radius of fusion pores and reduced their closing frequency. Moreover, the residue F349 in the C2B domain of Syt1, which mediates Syt1 oligomerization, was required for clamping fusion pore opening in the absence of Ca2+, probably by extending the distance between the two membranes. Finally, in Ca2+-triggered fusion, the primary interface between SNARE and Syt1 plays a critical role in stabilizing and dilating the fusion pore, while the polybasic region of Syt1 C2B domain has a mild effect on increasing the radius of the fusion pore. In summary, our results suggest that Syt1, SNARE, and the anionic membrane synergically orchestrate the dynamics of fusion pore opening in synaptic vesicle exocytosis.

Abstract Image

Abstract Image

Abstract Image

SNARE 和 synaptotagmin-1 对融合孔开放和扩张的协同调控。
融合孔开放是突触小泡外渗过程中的一个短暂中间状态,它是高度动态的,并受到可溶性 N-乙基马来酰亚胺敏感因子附着蛋白受体(SNARE)复合物和突触标记蛋白-1(Syt1)的精确调控。然而,其调控机制尚不完全清楚。在这项工作中,我们使用单通道膜融合电生理学方法确定了 SNAREpins 对于驱动融合孔的打开和扩张非常重要,但却无法调节其动态。加入 Syt1 后,融合孔的关闭频率显著增加,而融合孔的半径则轻度减小。在 Ca2+ 的作用下,SNARE/Syt1 大大增加了融合孔的半径,降低了其关闭频率。此外,Syt1 C2B结构域中介导Syt1寡聚化的残基F349是在无Ca2+情况下钳制融合孔开放所必需的,这可能是通过延长两膜之间的距离实现的。最后,在 Ca2+ 触发的融合过程中,SNARE 和 Syt1 之间的主界面在稳定和扩张融合孔方面起着关键作用,而 Syt1 C2B 结构域的多基区对增加融合孔半径有轻微影响。总之,我们的研究结果表明,Syt1、SNARE和阴离子膜协同协调了突触小泡外排过程中融合孔开放的动力学。
本文章由计算机程序翻译,如有差异,请以英文原文为准。
求助全文
约1分钟内获得全文 求助全文
来源期刊
CiteScore
9.60
自引率
1.80%
发文量
1383
期刊介绍: The Journal of Molecular Cell Biology ( JMCB ) is a full open access, peer-reviewed online journal interested in inter-disciplinary studies at the cross-sections between molecular and cell biology as well as other disciplines of life sciences. The broad scope of JMCB reflects the merging of these life science disciplines such as stem cell research, signaling, genetics, epigenetics, genomics, development, immunology, cancer biology, molecular pathogenesis, neuroscience, and systems biology. The journal will publish primary research papers with findings of unusual significance and broad scientific interest. Review articles, letters and commentary on timely issues are also welcome. JMCB features an outstanding Editorial Board, which will serve as scientific advisors to the journal and provide strategic guidance for the development of the journal. By selecting only the best papers for publication, JMCB will provide a first rate publishing forum for scientists all over the world.
×
引用
GB/T 7714-2015
复制
MLA
复制
APA
复制
导出至
BibTeX EndNote RefMan NoteFirst NoteExpress
×
提示
您的信息不完整,为了账户安全,请先补充。
现在去补充
×
提示
您因"违规操作"
具体请查看互助需知
我知道了
×
提示
确定
请完成安全验证×
copy
已复制链接
快去分享给好友吧!
我知道了
右上角分享
点击右上角分享
0
联系我们:info@booksci.cn Book学术提供免费学术资源搜索服务,方便国内外学者检索中英文文献。致力于提供最便捷和优质的服务体验。 Copyright © 2023 布克学术 All rights reserved.
京ICP备2023020795号-1
ghs 京公网安备 11010802042870号
Book学术文献互助
Book学术文献互助群
群 号:604180095
Book学术官方微信