TonEBP/NFAT5 expression is associated with cisplatin resistance and migration in macrophage-induced A549 cells.

IF 2.7 3区 生物学 Q4 CELL BIOLOGY
Hee Ju Song, Young Hwan Kim, Han Na Choi, Taehee Kim, Soo Jin Kim, Min Woong Kang, Sang Do Lee
{"title":"TonEBP/NFAT5 expression is associated with cisplatin resistance and migration in macrophage-induced A549 cells.","authors":"Hee Ju Song, Young Hwan Kim, Han Na Choi, Taehee Kim, Soo Jin Kim, Min Woong Kang, Sang Do Lee","doi":"10.1186/s12860-024-00502-y","DOIUrl":null,"url":null,"abstract":"<p><strong>Background: </strong>Macrophages promote angiogenesis, metastasis, and drug resistance in several cancers. Similarly, TonEBP/NFAT5 induces metastasis in renal carcinoma and colon cancer cells. However, the role of this transcription factor and that of macrophages in lung cancer cells remains unclear. Therefore, this study investigated the effects of macrophages and TonEBP/NFAT5 expression on cisplatin resistance and migration in A549 lung adenocarcinoma cells.</p><p><strong>Results: </strong>A549 cells were cultured alone or indirectly co-cultured with THP-1-derived macrophages using a transwell culture chamber. Cisplatin-induced cell death was markedly decreased and migration increased in co-cultured A549 cells. Macrophage-conditioned media (CM) showed a similar effect on drug resistance and migration. Cisplatin-induced apoptosis, DNA fragmentation, and cleaved apoptotic proteins PARP and caspase-3 were markedly reduced in macrophage CM-induced A549 cells. Here, ERK, p38, JNK, and NF-κB activities were increased by macrophage CM. Furthermore, the proteins involved in cisplatin resistance and cancer cell migration were identified using specific inhibitors of each protein. ERK and NF-κB inhibition considerably reduced cisplatin resistance. The increase in macrophage CM-induced migration was partially reduced by treatment with ERK, JNK, and NF-κB inhibitors. TonEBP/NFAT5 expression was increased by macrophages, resulting in increased cisplatin resistance, cell migration, and invasion. Moreover, RNAi-mediated knockdown of TonEBP/NFAT5 reduced cisplatin resistance, migration, and invasion in macrophage CM-induced A549 cells.</p><p><strong>Conclusions: </strong>These findings demonstrate that paracrine factors secreted from macrophages can change A549 cells, resulting in the induction of drug resistance against cisplatin and migration. In addition, the TonEBP/NFAT5 ratio, increased by macrophages, is an important regulator of the malignant transformation of cells.</p>","PeriodicalId":9099,"journal":{"name":"BMC Molecular and Cell Biology","volume":"25 1","pages":"6"},"PeriodicalIF":2.7000,"publicationDate":"2024-03-04","publicationTypes":"Journal Article","fieldsOfStudy":null,"isOpenAccess":false,"openAccessPdf":"https://www.ncbi.nlm.nih.gov/pmc/articles/PMC10913585/pdf/","citationCount":"0","resultStr":null,"platform":"Semanticscholar","paperid":null,"PeriodicalName":"BMC Molecular and Cell Biology","FirstCategoryId":"3","ListUrlMain":"https://doi.org/10.1186/s12860-024-00502-y","RegionNum":3,"RegionCategory":"生物学","ArticlePicture":[],"TitleCN":null,"AbstractTextCN":null,"PMCID":null,"EPubDate":"","PubModel":"","JCR":"Q4","JCRName":"CELL BIOLOGY","Score":null,"Total":0}
引用次数: 0

Abstract

Background: Macrophages promote angiogenesis, metastasis, and drug resistance in several cancers. Similarly, TonEBP/NFAT5 induces metastasis in renal carcinoma and colon cancer cells. However, the role of this transcription factor and that of macrophages in lung cancer cells remains unclear. Therefore, this study investigated the effects of macrophages and TonEBP/NFAT5 expression on cisplatin resistance and migration in A549 lung adenocarcinoma cells.

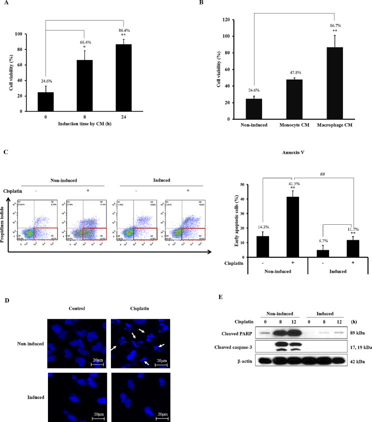
Results: A549 cells were cultured alone or indirectly co-cultured with THP-1-derived macrophages using a transwell culture chamber. Cisplatin-induced cell death was markedly decreased and migration increased in co-cultured A549 cells. Macrophage-conditioned media (CM) showed a similar effect on drug resistance and migration. Cisplatin-induced apoptosis, DNA fragmentation, and cleaved apoptotic proteins PARP and caspase-3 were markedly reduced in macrophage CM-induced A549 cells. Here, ERK, p38, JNK, and NF-κB activities were increased by macrophage CM. Furthermore, the proteins involved in cisplatin resistance and cancer cell migration were identified using specific inhibitors of each protein. ERK and NF-κB inhibition considerably reduced cisplatin resistance. The increase in macrophage CM-induced migration was partially reduced by treatment with ERK, JNK, and NF-κB inhibitors. TonEBP/NFAT5 expression was increased by macrophages, resulting in increased cisplatin resistance, cell migration, and invasion. Moreover, RNAi-mediated knockdown of TonEBP/NFAT5 reduced cisplatin resistance, migration, and invasion in macrophage CM-induced A549 cells.

Conclusions: These findings demonstrate that paracrine factors secreted from macrophages can change A549 cells, resulting in the induction of drug resistance against cisplatin and migration. In addition, the TonEBP/NFAT5 ratio, increased by macrophages, is an important regulator of the malignant transformation of cells.

Abstract Image

Abstract Image

Abstract Image

TonEBP/NFAT5的表达与巨噬细胞诱导的A549细胞的顺铂抗性和迁移有关。
背景:巨噬细胞可促进多种癌症的血管生成、转移和耐药性。同样,TonEBP/NFAT5 也会诱导肾癌和结肠癌细胞的转移。然而,该转录因子和巨噬细胞在肺癌细胞中的作用仍不清楚。因此,本研究探讨了巨噬细胞和 TonEBP/NFAT5 表达对 A549 肺腺癌细胞顺铂抗性和迁移的影响:结果:A549 细胞单独培养或与 THP-1 衍生巨噬细胞间接共培养。在共培养的 A549 细胞中,顺铂诱导的细胞死亡明显减少,迁移增加。巨噬细胞条件培养基(CM)对耐药性和迁移也有类似作用。在巨噬细胞调理介质诱导的A549细胞中,顺铂诱导的细胞凋亡、DNA片段、凋亡蛋白PARP和caspase-3的裂解均明显减少。巨噬细胞 CM 提高了 ERK、p38、JNK 和 NF-κB 的活性。此外,还利用每种蛋白质的特异性抑制剂鉴定了参与顺铂抗性和癌细胞迁移的蛋白质。ERK和NF-κB抑制剂大大降低了顺铂抗性。ERK、JNK和NF-κB抑制剂可部分降低巨噬细胞CM诱导的迁移增加。巨噬细胞增加了 TonEBP/NFAT5 的表达,从而增加了顺铂抗性、细胞迁移和侵袭。此外,RNAi介导的TonEBP/NFAT5敲除减少了巨噬细胞CM诱导的A549细胞的顺铂抗性、迁移和侵袭:这些研究结果表明,巨噬细胞分泌的旁分泌因子可改变 A549 细胞,从而诱导其产生顺铂耐药性和迁移。此外,巨噬细胞增加的 TonEBP/NFAT5 比率是细胞恶性转化的重要调节因子。
本文章由计算机程序翻译,如有差异,请以英文原文为准。
求助全文
约1分钟内获得全文 求助全文
来源期刊
BMC Molecular and Cell Biology
BMC Molecular and Cell Biology Biochemistry, Genetics and Molecular Biology-Cell Biology
CiteScore
5.50
自引率
0.00%
发文量
46
审稿时长
27 weeks
×
引用
GB/T 7714-2015
复制
MLA
复制
APA
复制
导出至
BibTeX EndNote RefMan NoteFirst NoteExpress
×
提示
您的信息不完整,为了账户安全,请先补充。
现在去补充
×
提示
您因"违规操作"
具体请查看互助需知
我知道了
×
提示
确定
请完成安全验证×
copy
已复制链接
快去分享给好友吧!
我知道了
右上角分享
点击右上角分享
0
联系我们:info@booksci.cn Book学术提供免费学术资源搜索服务,方便国内外学者检索中英文文献。致力于提供最便捷和优质的服务体验。 Copyright © 2023 布克学术 All rights reserved.
京ICP备2023020795号-1
ghs 京公网安备 11010802042870号
Book学术文献互助
Book学术文献互助群
群 号:604180095
Book学术官方微信