IL-12p40 Monomer: A Potential Player in Macrophage Regulation.

IF 2.5 Q4 IMMUNOLOGY
Immuno Pub Date : 2024-03-01 Epub Date: 2024-02-23 DOI:10.3390/immuno4010005
Brian Jeong, Kalipada Pahan
{"title":"IL-12p40 Monomer: A Potential Player in Macrophage Regulation.","authors":"Brian Jeong, Kalipada Pahan","doi":"10.3390/immuno4010005","DOIUrl":null,"url":null,"abstract":"<p><p>Macrophages are myeloid phagocytic leukocytes whose functions are to protect against infections, mediate T-cell responses, and maintain tissue homeostasis. IL-12p40 monomer is a cytokine that is largely produced by macrophages, and it has, for the longest time, been considered a largely non-functional cytokine of the IL-12 family. However, new research has emerged that demonstrates that this p40 monomer may play a bigger role in shaping immune environments. To shed light on the specific effects of p40 monomer on macrophages and their surrounding environment, we showed, through cell culture studies, qPCR, ELISA, and immunofluorescence analyses, that the direct administration of recombinant p40 monomer to RAW 264.7 cells and primary lung macrophages stimulated the production of both pro-inflammatory (TNFα) and anti-inflammatory (IL-10) signals. Accordingly, p40 monomer prevented the full pro-inflammatory effects of LPS, and the neutralization of p40 monomer by mAb a3-3a stimulated the pro-inflammatory effects of LPS. Furthermore, we demonstrated that the intranasal administration of p40 monomer upregulated TNFα<sup>+</sup>IL-10<sup>+</sup> macrophages in vivo in the lungs of mice. Collectively, these results indicate an important immunoregulatory function of p40 monomer in the upregulation of both pro- and anti-inflammatory molecules in macrophages.</p>","PeriodicalId":517404,"journal":{"name":"Immuno","volume":"4 1","pages":"77-90"},"PeriodicalIF":2.5000,"publicationDate":"2024-03-01","publicationTypes":"Journal Article","fieldsOfStudy":null,"isOpenAccess":false,"openAccessPdf":"https://www.ncbi.nlm.nih.gov/pmc/articles/PMC10907066/pdf/","citationCount":"0","resultStr":null,"platform":"Semanticscholar","paperid":null,"PeriodicalName":"Immuno","FirstCategoryId":"1085","ListUrlMain":"https://doi.org/10.3390/immuno4010005","RegionNum":0,"RegionCategory":null,"ArticlePicture":[],"TitleCN":null,"AbstractTextCN":null,"PMCID":null,"EPubDate":"2024/2/23 0:00:00","PubModel":"Epub","JCR":"Q4","JCRName":"IMMUNOLOGY","Score":null,"Total":0}
引用次数: 0

Abstract

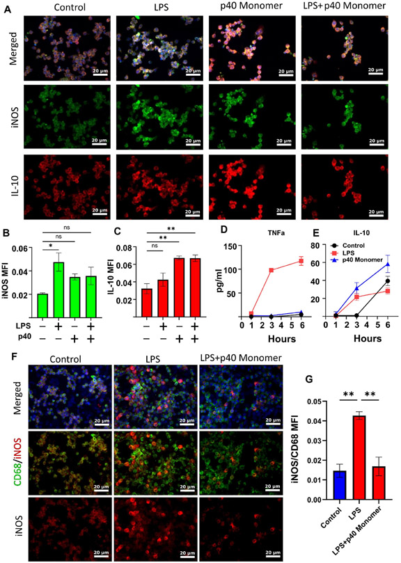
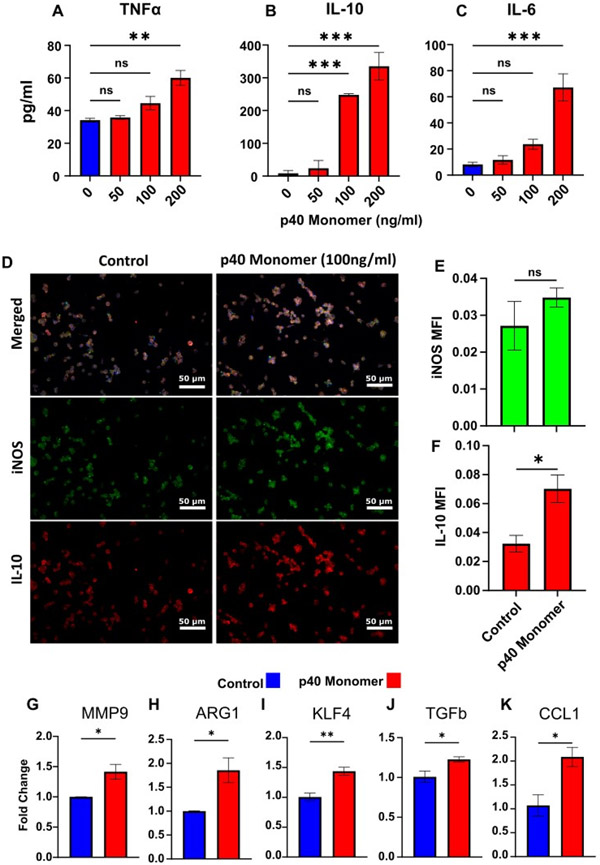
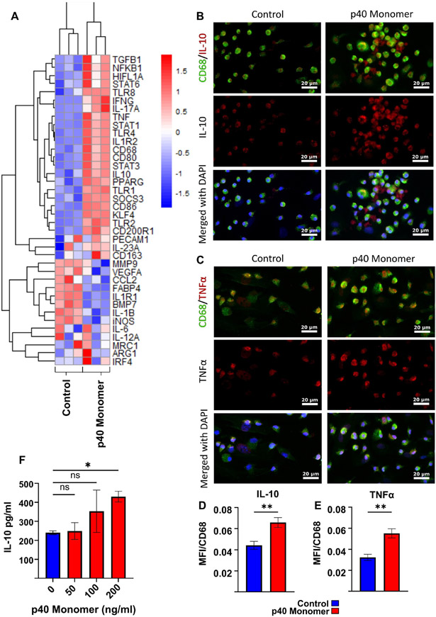
Macrophages are myeloid phagocytic leukocytes whose functions are to protect against infections, mediate T-cell responses, and maintain tissue homeostasis. IL-12p40 monomer is a cytokine that is largely produced by macrophages, and it has, for the longest time, been considered a largely non-functional cytokine of the IL-12 family. However, new research has emerged that demonstrates that this p40 monomer may play a bigger role in shaping immune environments. To shed light on the specific effects of p40 monomer on macrophages and their surrounding environment, we showed, through cell culture studies, qPCR, ELISA, and immunofluorescence analyses, that the direct administration of recombinant p40 monomer to RAW 264.7 cells and primary lung macrophages stimulated the production of both pro-inflammatory (TNFα) and anti-inflammatory (IL-10) signals. Accordingly, p40 monomer prevented the full pro-inflammatory effects of LPS, and the neutralization of p40 monomer by mAb a3-3a stimulated the pro-inflammatory effects of LPS. Furthermore, we demonstrated that the intranasal administration of p40 monomer upregulated TNFα+IL-10+ macrophages in vivo in the lungs of mice. Collectively, these results indicate an important immunoregulatory function of p40 monomer in the upregulation of both pro- and anti-inflammatory molecules in macrophages.

Abstract Image

Abstract Image

Abstract Image

IL-12p40 单体:巨噬细胞调控的潜在参与者
巨噬细胞是一种髓性吞噬白细胞,其功能是防止感染、介导 T 细胞反应和维持组织稳态。IL-12p40 单体是一种主要由巨噬细胞产生的细胞因子,长期以来一直被认为是 IL-12 家族中一种基本无功能的细胞因子。然而,新的研究表明,这种 p40 单体可能在塑造免疫环境方面发挥着更大的作用。为了阐明 p40 单体对巨噬细胞及其周围环境的具体影响,我们通过细胞培养研究、qPCR、ELISA 和免疫荧光分析表明,向 RAW 264.7 细胞和原代肺巨噬细胞直接施用重组 p40 单体可刺激促炎(TNFα)和抗炎(IL-10)信号的产生。因此,p40 单体能阻止 LPS 的全部促炎效应,而用 mAb a3-3a 中和 p40 单体则会刺激 LPS 的促炎效应。此外,我们还证明了鼻内给药 p40 单体可在小鼠肺内上调 TNFα+IL-10+ 巨噬细胞。总之,这些结果表明 p40 单体在上调巨噬细胞中的促炎和抗炎分子方面具有重要的免疫调节功能。
本文章由计算机程序翻译,如有差异,请以英文原文为准。
求助全文
约1分钟内获得全文 求助全文
来源期刊
CiteScore
2.60
自引率
0.00%
发文量
0
×
引用
GB/T 7714-2015
复制
MLA
复制
APA
复制
导出至
BibTeX EndNote RefMan NoteFirst NoteExpress
×
提示
您的信息不完整,为了账户安全,请先补充。
现在去补充
×
提示
您因"违规操作"
具体请查看互助需知
我知道了
×
提示
确定
请完成安全验证×
copy
已复制链接
快去分享给好友吧!
我知道了
右上角分享
点击右上角分享
0
联系我们:info@booksci.cn Book学术提供免费学术资源搜索服务,方便国内外学者检索中英文文献。致力于提供最便捷和优质的服务体验。 Copyright © 2023 布克学术 All rights reserved.
京ICP备2023020795号-1
ghs 京公网安备 11010802042870号
Book学术文献互助
Book学术文献互助群
群 号:604180095
Book学术官方微信