PLK1 phosphorylation of ZW10 guides accurate chromosome segregation in mitosis.

IF 5.9 2区 生物学 Q2 CELL BIOLOGY
Sm Faysal Bellah, Fangyuan Xiong, Zhen Dou, Fengrui Yang, Xing Liu, Xuebiao Yao, Xinjiao Gao, Liangyu Zhang
{"title":"PLK1 phosphorylation of ZW10 guides accurate chromosome segregation in mitosis.","authors":"Sm Faysal Bellah, Fangyuan Xiong, Zhen Dou, Fengrui Yang, Xing Liu, Xuebiao Yao, Xinjiao Gao, Liangyu Zhang","doi":"10.1093/jmcb/mjae008","DOIUrl":null,"url":null,"abstract":"<p><p>Stable transmission of genetic information during cell division requires faithful chromosome segregation. Mounting evidence has demonstrated that polo-like kinase 1 (PLK1) dynamics at kinetochores control correct kinetochore-microtubule attachments and subsequent silencing of the spindle assembly checkpoint. However, the mechanisms underlying PLK1-mediated silencing of the spindle checkpoint remain elusive. Here, we identified a regulatory mechanism by which PLK1-elicited zeste white 10 (ZW10) phosphorylation regulates spindle checkpoint silencing in mitosis. ZW10 is a cognate substrate of PLK1, and the phosphorylation of ZW10 at Ser12 enables dynamic ZW10-Zwint1 interactions. Inhibition of ZW10 phosphorylation resulted in misaligned chromosomes, while persistent expression of phospho-mimicking ZW10 mutant caused premature anaphase, in which sister chromatids entangled as cells entered anaphase. These findings reveal the previously uncharacterized PLK1-ZW10 interaction through which dynamic phosphorylation of ZW10 fine-tunes accurate chromosome segregation in mitosis.</p>","PeriodicalId":16433,"journal":{"name":"Journal of Molecular Cell Biology","volume":" ","pages":""},"PeriodicalIF":5.9000,"publicationDate":"2024-07-29","publicationTypes":"Journal Article","fieldsOfStudy":null,"isOpenAccess":false,"openAccessPdf":"https://www.ncbi.nlm.nih.gov/pmc/articles/PMC11328731/pdf/","citationCount":"0","resultStr":null,"platform":"Semanticscholar","paperid":null,"PeriodicalName":"Journal of Molecular Cell Biology","FirstCategoryId":"99","ListUrlMain":"https://doi.org/10.1093/jmcb/mjae008","RegionNum":2,"RegionCategory":"生物学","ArticlePicture":[],"TitleCN":null,"AbstractTextCN":null,"PMCID":null,"EPubDate":"","PubModel":"","JCR":"Q2","JCRName":"CELL BIOLOGY","Score":null,"Total":0}
引用次数: 0

Abstract

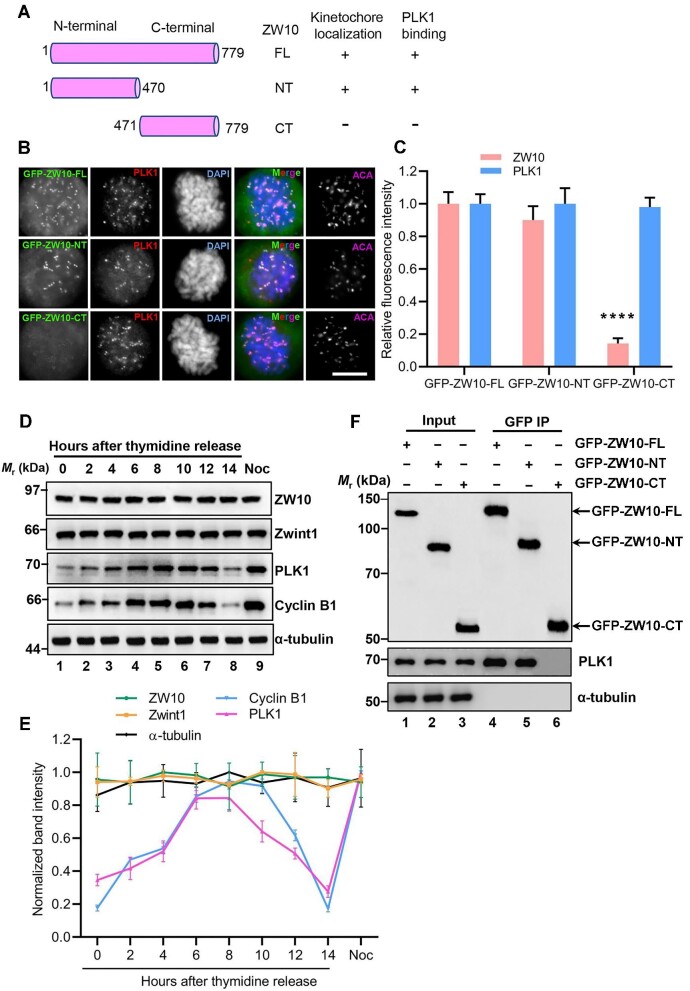
Stable transmission of genetic information during cell division requires faithful chromosome segregation. Mounting evidence has demonstrated that polo-like kinase 1 (PLK1) dynamics at kinetochores control correct kinetochore-microtubule attachments and subsequent silencing of the spindle assembly checkpoint. However, the mechanisms underlying PLK1-mediated silencing of the spindle checkpoint remain elusive. Here, we identified a regulatory mechanism by which PLK1-elicited zeste white 10 (ZW10) phosphorylation regulates spindle checkpoint silencing in mitosis. ZW10 is a cognate substrate of PLK1, and the phosphorylation of ZW10 at Ser12 enables dynamic ZW10-Zwint1 interactions. Inhibition of ZW10 phosphorylation resulted in misaligned chromosomes, while persistent expression of phospho-mimicking ZW10 mutant caused premature anaphase, in which sister chromatids entangled as cells entered anaphase. These findings reveal the previously uncharacterized PLK1-ZW10 interaction through which dynamic phosphorylation of ZW10 fine-tunes accurate chromosome segregation in mitosis.

Abstract Image

Abstract Image

Abstract Image

ZW10的PLK1磷酸化可引导有丝分裂中染色体的准确分离。
细胞分裂过程中遗传信息的稳定传递需要忠实的染色体分离。越来越多的证据表明,PLK1 在动点处的动态控制着正确的动点-微管连接以及随后的纺锤体检查点沉默。然而,PLK1介导的纺锤体检查点沉默的内在机制仍然难以捉摸。在这里,我们发现了 PLK1 诱导的 ZW10 磷酸化调节有丝分裂中纺锤体检查点沉默的调控机制。ZW10是PLK1的同源底物,ZW10在Ser12处的磷酸化使ZW10-Zwint1能动态地相互作用。抑制ZW10的磷酸化会导致染色体错位,而持续表达磷酸化模拟ZW10突变体会导致无丝分裂过早,在细胞进入无丝分裂期时姐妹染色单体会纠缠在一起。这些发现揭示了 PLK1-ZW10 先前未被描述的相互作用,通过这种相互作用,ZW10 的动态磷酸化可对有丝分裂中染色体的准确分离进行微调。
本文章由计算机程序翻译,如有差异,请以英文原文为准。
求助全文
约1分钟内获得全文 求助全文
来源期刊
CiteScore
9.60
自引率
1.80%
发文量
1383
期刊介绍: The Journal of Molecular Cell Biology ( JMCB ) is a full open access, peer-reviewed online journal interested in inter-disciplinary studies at the cross-sections between molecular and cell biology as well as other disciplines of life sciences. The broad scope of JMCB reflects the merging of these life science disciplines such as stem cell research, signaling, genetics, epigenetics, genomics, development, immunology, cancer biology, molecular pathogenesis, neuroscience, and systems biology. The journal will publish primary research papers with findings of unusual significance and broad scientific interest. Review articles, letters and commentary on timely issues are also welcome. JMCB features an outstanding Editorial Board, which will serve as scientific advisors to the journal and provide strategic guidance for the development of the journal. By selecting only the best papers for publication, JMCB will provide a first rate publishing forum for scientists all over the world.
×
引用
GB/T 7714-2015
复制
MLA
复制
APA
复制
导出至
BibTeX EndNote RefMan NoteFirst NoteExpress
×
提示
您的信息不完整,为了账户安全,请先补充。
现在去补充
×
提示
您因"违规操作"
具体请查看互助需知
我知道了
×
提示
确定
请完成安全验证×
copy
已复制链接
快去分享给好友吧!
我知道了
右上角分享
点击右上角分享
0
联系我们:info@booksci.cn Book学术提供免费学术资源搜索服务,方便国内外学者检索中英文文献。致力于提供最便捷和优质的服务体验。 Copyright © 2023 布克学术 All rights reserved.
京ICP备2023020795号-1
ghs 京公网安备 11010802042870号
Book学术文献互助
Book学术文献互助群
群 号:604180095
Book学术官方微信