An Integrated Network Pharmacology and RNA-seq Approach for Exploring the Protective Effect of Andrographolide in Doxorubicin-Induced Cardiotoxicity.

IF 3.1 3区 医学 Q2 CARDIAC & CARDIOVASCULAR SYSTEMS
Cardiovascular Drugs and Therapy Pub Date : 2025-06-01 Epub Date: 2024-02-24 DOI:10.1007/s10557-024-07555-3
Sa Liu, Jiaqin Liu, Nan Su, Shanshan Wei, Ning Xie, Xiangyun Li, Suifen Xie, Jian Liu, Bikui Zhang, Wenqun Li, Shengyu Tan
{"title":"An Integrated Network Pharmacology and RNA-seq Approach for Exploring the Protective Effect of Andrographolide in Doxorubicin-Induced Cardiotoxicity.","authors":"Sa Liu, Jiaqin Liu, Nan Su, Shanshan Wei, Ning Xie, Xiangyun Li, Suifen Xie, Jian Liu, Bikui Zhang, Wenqun Li, Shengyu Tan","doi":"10.1007/s10557-024-07555-3","DOIUrl":null,"url":null,"abstract":"<p><strong>Purpose: </strong>Doxorubicin (Dox) is clinically limited due to its dose-dependent cardiotoxicity. Andrographolide (Andro) has been confirmed to exert cardiovascular protective activities. This study aimed to investigate protective effects of Andro in Dox-induced cardiotoxicity (DIC).</p><p><strong>Methods: </strong>The cardiotoxicity models were induced by Dox in vitro and in vivo. The viability and apoptosis of H9c2 cells and the myocardial function of c57BL/6 mice were accessed with and without Andro pretreatment. Network pharmacology and RNA-seq were employed to explore the mechanism of Andro in DIC. The protein levels of Bax, Bcl2, NLRP3, Caspase-1 p20, and IL-1β were qualified as well.</p><p><strong>Results: </strong>In vitro, Dox facilitated the downregulation of cell viability and upregulation of cell apoptosis, after Andro pretreatment, the above symptoms were remarkably reversed. In vivo, Andro could alleviate Dox-induced cardiac dysfunction and apoptosis, manifesting elevation of LVPWs, LVPWd, EF% and FS%, suppression of CK, CK-MB, c-Tnl and LDH, and inhibition of TUNEL-positive cells. Using network pharmacology, we collected and visualized 108 co-targets of Andro and DIC, which were associated with apoptosis, PI3K-AKT signaling pathway, and others. RNA-seq identified 276 differentially expressed genes, which were enriched in response to oxidative stress, protein phosphorylation, and others. Both network pharmacology and RNA-seq analysis identified Tap1 and Timp1 as key targets of Andro in DIC. RT-QPCR validation confirmed that the mRNA levels of Tap1 and Timp1 were consistent with the sequenced results. Moreover, the high expression of NLRP3, Caspase-1 p20, and IL-1β in the Dox group was reduced by Andro.</p><p><strong>Conclusions: </strong>Andro could attenuate DIC through suppression of Tap1 and Timp1 and inhibition of NLRP3 inflammasome activation, serving as a promising cardioprotective drug.</p>","PeriodicalId":9557,"journal":{"name":"Cardiovascular Drugs and Therapy","volume":" ","pages":"517-531"},"PeriodicalIF":3.1000,"publicationDate":"2025-06-01","publicationTypes":"Journal Article","fieldsOfStudy":null,"isOpenAccess":false,"openAccessPdf":"","citationCount":"0","resultStr":null,"platform":"Semanticscholar","paperid":null,"PeriodicalName":"Cardiovascular Drugs and Therapy","FirstCategoryId":"3","ListUrlMain":"https://doi.org/10.1007/s10557-024-07555-3","RegionNum":3,"RegionCategory":"医学","ArticlePicture":[],"TitleCN":null,"AbstractTextCN":null,"PMCID":null,"EPubDate":"2024/2/24 0:00:00","PubModel":"Epub","JCR":"Q2","JCRName":"CARDIAC & CARDIOVASCULAR SYSTEMS","Score":null,"Total":0}
引用次数: 0

Abstract

Purpose: Doxorubicin (Dox) is clinically limited due to its dose-dependent cardiotoxicity. Andrographolide (Andro) has been confirmed to exert cardiovascular protective activities. This study aimed to investigate protective effects of Andro in Dox-induced cardiotoxicity (DIC).

Methods: The cardiotoxicity models were induced by Dox in vitro and in vivo. The viability and apoptosis of H9c2 cells and the myocardial function of c57BL/6 mice were accessed with and without Andro pretreatment. Network pharmacology and RNA-seq were employed to explore the mechanism of Andro in DIC. The protein levels of Bax, Bcl2, NLRP3, Caspase-1 p20, and IL-1β were qualified as well.

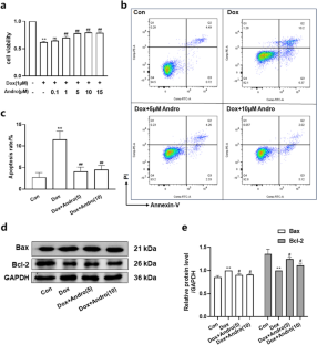
Results: In vitro, Dox facilitated the downregulation of cell viability and upregulation of cell apoptosis, after Andro pretreatment, the above symptoms were remarkably reversed. In vivo, Andro could alleviate Dox-induced cardiac dysfunction and apoptosis, manifesting elevation of LVPWs, LVPWd, EF% and FS%, suppression of CK, CK-MB, c-Tnl and LDH, and inhibition of TUNEL-positive cells. Using network pharmacology, we collected and visualized 108 co-targets of Andro and DIC, which were associated with apoptosis, PI3K-AKT signaling pathway, and others. RNA-seq identified 276 differentially expressed genes, which were enriched in response to oxidative stress, protein phosphorylation, and others. Both network pharmacology and RNA-seq analysis identified Tap1 and Timp1 as key targets of Andro in DIC. RT-QPCR validation confirmed that the mRNA levels of Tap1 and Timp1 were consistent with the sequenced results. Moreover, the high expression of NLRP3, Caspase-1 p20, and IL-1β in the Dox group was reduced by Andro.

Conclusions: Andro could attenuate DIC through suppression of Tap1 and Timp1 and inhibition of NLRP3 inflammasome activation, serving as a promising cardioprotective drug.

Abstract Image

探索穿心莲内酯对多柔比星诱导的心脏毒性的保护作用的综合网络药理学和RNA-seq方法
目的:临床上,多柔比星(Dox)因其剂量依赖性心脏毒性而受到限制。穿心莲内酯(Andro)已被证实具有心血管保护活性。本研究旨在探讨 Andro 对 Dox 诱导的心脏毒性(DIC)的保护作用:方法:在体外和体内用 Dox 诱导心脏毒性模型。方法:心脏毒性模型由 Dox 在体外和体内诱导,H9c2 细胞的存活率和凋亡率以及 c57BL/6 小鼠的心肌功能在预处理和未预处理 Andro 的情况下进行检测。采用网络药理学和 RNA-seq 技术探讨了 Andro 在 DIC 中的作用机制。此外,还对Bax、Bcl2、NLRP3、Caspase-1 p20和IL-1β的蛋白水平进行了检测:结果:在体外,Dox 有助于下调细胞活力和上调细胞凋亡,而经过 Andro 预处理后,上述症状明显逆转。在体内,安络血可缓解Dox诱导的心功能障碍和细胞凋亡,表现为LVPWs、LVPWd、EF%和FS%的升高,CK、CK-MB、c-Tnl和LDH的抑制,以及TUNEL阳性细胞的抑制。利用网络药理学,我们收集并可视化了108个与细胞凋亡、PI3K-AKT 信号通路等相关的 Andro 和 DIC 共靶点。RNA-seq鉴定出了276个差异表达基因,这些基因富集于氧化应激、蛋白磷酸化等反应中。网络药理学和 RNA-seq 分析都发现 Tap1 和 Timp1 是 Andro 在 DIC 中的关键靶点。RT-QPCR 验证证实 Tap1 和 Timp1 的 mRNA 水平与测序结果一致。此外,Dox组中NLRP3、Caspase-1 p20和IL-1β的高表达也因安多而降低:结论:Andro可通过抑制Tap1和Timp1以及抑制NLRP3炎性体的激活来减轻DIC,是一种很有前景的心脏保护药物。
本文章由计算机程序翻译,如有差异,请以英文原文为准。
求助全文
约1分钟内获得全文 求助全文
来源期刊
Cardiovascular Drugs and Therapy
Cardiovascular Drugs and Therapy 医学-心血管系统
CiteScore
8.30
自引率
0.00%
发文量
110
审稿时长
4.5 months
期刊介绍: Designed to objectively cover the process of bench to bedside development of cardiovascular drug, device and cell therapy, and to bring you the information you need most in a timely and useful format, Cardiovascular Drugs and Therapy takes a fresh and energetic look at advances in this dynamic field. Homing in on the most exciting work being done on new therapeutic agents, Cardiovascular Drugs and Therapy focusses on developments in atherosclerosis, hyperlipidemia, diabetes, ischemic syndromes and arrhythmias. The Journal is an authoritative source of current and relevant information that is indispensable for basic and clinical investigators aiming for novel, breakthrough research as well as for cardiologists seeking to best serve their patients. Providing you with a single, concise reference tool acknowledged to be among the finest in the world, Cardiovascular Drugs and Therapy is listed in Web of Science and PubMed/Medline among other abstracting and indexing services. The regular articles and frequent special topical issues equip you with an up-to-date source defined by the need for accurate information on an ever-evolving field. Cardiovascular Drugs and Therapy is a careful and accurate guide through the maze of new products and therapies which furnishes you with the details on cardiovascular pharmacology that you will refer to time and time again.
×
引用
GB/T 7714-2015
复制
MLA
复制
APA
复制
导出至
BibTeX EndNote RefMan NoteFirst NoteExpress
×
提示
您的信息不完整,为了账户安全,请先补充。
现在去补充
×
提示
您因"违规操作"
具体请查看互助需知
我知道了
×
提示
确定
请完成安全验证×
copy
已复制链接
快去分享给好友吧!
我知道了
右上角分享
点击右上角分享
0
联系我们:info@booksci.cn Book学术提供免费学术资源搜索服务,方便国内外学者检索中英文文献。致力于提供最便捷和优质的服务体验。 Copyright © 2023 布克学术 All rights reserved.
京ICP备2023020795号-1
ghs 京公网安备 11010802042870号
Book学术文献互助
Book学术文献互助群
群 号:604180095
Book学术官方微信