Homogeneous Polyporus polysaccharide exerts anti-bladder cancer effects via autophagy induction.

IF 4.8 3区 医学 Q1 MEDICAL LABORATORY TECHNOLOGY
Pharmaceutical Biology Pub Date : 2024-12-01 Epub Date: 2024-02-14 DOI:10.1080/13880209.2024.2316195
Siwan Luo, Xiaopeng Huang, Shiqi Li, Yuwen Chen, Xian Zhang, Xing Zeng
{"title":"Homogeneous <i>Polyporus</i> polysaccharide exerts anti-bladder cancer effects via autophagy induction.","authors":"Siwan Luo, Xiaopeng Huang, Shiqi Li, Yuwen Chen, Xian Zhang, Xing Zeng","doi":"10.1080/13880209.2024.2316195","DOIUrl":null,"url":null,"abstract":"<p><strong>Context: </strong>Polyporus polysaccharide (PPS), the leading bioactive ingredient extracted from <i>Polyporus umbellatus</i> (Pers.) Fr. (Polyporaceae), has been demonstrated to exert anti-bladder cancer and immunomodulatory functions in macrophages.</p><p><strong>Objective: </strong>To explore the effects of homogeneous Polyporus polysaccharide (HPP) on the proliferation and autophagy of bladder cancer cells co-cultured with macrophages.</p><p><strong>Materials and methods: </strong>MB49 bladder cancer cells and RAW264.7 macrophages were co-cultured with or without HPP intervention (50, 100, or 200 μg/mL) for 24 h. The cell counting kit-8 (CCK-8) assay and 5-ethynyl-2″-deoxyuridine (EdU) staining evaluated MB49 cell proliferation. Monodansylcadaverine (MDC) staining and transmission electron microscopy (TEM) observed autophagosomes. Western blotting detected the expression levels of autophagy-related proteins and PI3K/Akt/mTOR pathway proteins.</p><p><strong>Results: </strong>HPP inhibited the proliferation of MB49 cells co-cultured with RAW264.7 cells but not MB49 cells alone. HPP altered the expression of autophagy-related proteins and promoted the formation of autophagosomes in MB49 cells in the co-culture system. Autophagy inhibitors 3-methyladenine (3-MA) and chloroquine (CQ) not only antagonized HPP-induced autophagy but also attenuated the inhibitory effects of HPP on MB49 cell proliferation in the co-culture system. HPP or RAW264.7 alone was not sufficient to induce autophagy in MB49 cells. In addition, HPP suppressed the protein expression of the PI3K/Akt/mTOR pathway in MB49 cells in the co-culture system.</p><p><strong>Discussion and conclusions: </strong>HPP induced bladder cancer cell autophagy by regulating macrophages in the co-culture system, resulting in the inhibition of cancer cell proliferation. The PI3K/Akt/mTOR pathway was involved in HPP-induced autophagy in the co-culture system.</p>","PeriodicalId":19942,"journal":{"name":"Pharmaceutical Biology","volume":"62 1","pages":"214-221"},"PeriodicalIF":4.8000,"publicationDate":"2024-12-01","publicationTypes":"Journal Article","fieldsOfStudy":null,"isOpenAccess":false,"openAccessPdf":"https://www.ncbi.nlm.nih.gov/pmc/articles/PMC10868468/pdf/","citationCount":"0","resultStr":null,"platform":"Semanticscholar","paperid":null,"PeriodicalName":"Pharmaceutical Biology","FirstCategoryId":"3","ListUrlMain":"https://doi.org/10.1080/13880209.2024.2316195","RegionNum":3,"RegionCategory":"医学","ArticlePicture":[],"TitleCN":null,"AbstractTextCN":null,"PMCID":null,"EPubDate":"2024/2/14 0:00:00","PubModel":"Epub","JCR":"Q1","JCRName":"MEDICAL LABORATORY TECHNOLOGY","Score":null,"Total":0}
引用次数: 0

Abstract

Context: Polyporus polysaccharide (PPS), the leading bioactive ingredient extracted from Polyporus umbellatus (Pers.) Fr. (Polyporaceae), has been demonstrated to exert anti-bladder cancer and immunomodulatory functions in macrophages.

Objective: To explore the effects of homogeneous Polyporus polysaccharide (HPP) on the proliferation and autophagy of bladder cancer cells co-cultured with macrophages.

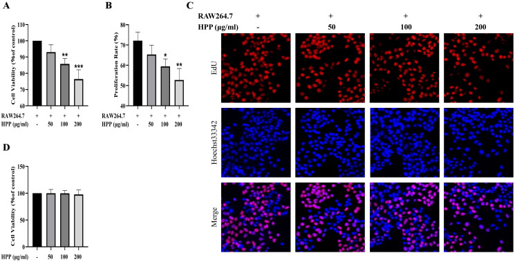
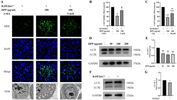
Materials and methods: MB49 bladder cancer cells and RAW264.7 macrophages were co-cultured with or without HPP intervention (50, 100, or 200 μg/mL) for 24 h. The cell counting kit-8 (CCK-8) assay and 5-ethynyl-2″-deoxyuridine (EdU) staining evaluated MB49 cell proliferation. Monodansylcadaverine (MDC) staining and transmission electron microscopy (TEM) observed autophagosomes. Western blotting detected the expression levels of autophagy-related proteins and PI3K/Akt/mTOR pathway proteins.

Results: HPP inhibited the proliferation of MB49 cells co-cultured with RAW264.7 cells but not MB49 cells alone. HPP altered the expression of autophagy-related proteins and promoted the formation of autophagosomes in MB49 cells in the co-culture system. Autophagy inhibitors 3-methyladenine (3-MA) and chloroquine (CQ) not only antagonized HPP-induced autophagy but also attenuated the inhibitory effects of HPP on MB49 cell proliferation in the co-culture system. HPP or RAW264.7 alone was not sufficient to induce autophagy in MB49 cells. In addition, HPP suppressed the protein expression of the PI3K/Akt/mTOR pathway in MB49 cells in the co-culture system.

Discussion and conclusions: HPP induced bladder cancer cell autophagy by regulating macrophages in the co-culture system, resulting in the inhibition of cancer cell proliferation. The PI3K/Akt/mTOR pathway was involved in HPP-induced autophagy in the co-culture system.

Abstract Image

Abstract Image

Abstract Image

同质多孔菌多糖通过诱导自噬发挥抗膀胱癌作用
背景:从伞形多孔菌(Polyporus umbellatus (Pers.) Fr.)(多孔菌科)中提取的主要生物活性成分多孔菌多糖(Polyporus polysaccharide, PPS)已被证实具有抗膀胱癌和巨噬细胞免疫调节功能:目的:探讨均质多孔菌多糖(HPP)对与巨噬细胞共培养的膀胱癌细胞增殖和自噬的影响:采用细胞计数试剂盒-8(CCK-8)检测法和 5-乙炔基-2″-脱氧尿苷(EdU)染色法评估 MB49 细胞的增殖情况。单十二烷基金刚烷胺(MDC)染色和透射电子显微镜(TEM)观察了自噬体。Western 印迹检测了自噬相关蛋白和 PI3K/Akt/mTOR 通路蛋白的表达水平:结果:HPP抑制了与RAW264.7细胞共培养的MB49细胞的增殖,但没有抑制单独培养的MB49细胞。HPP 改变了自噬相关蛋白的表达,并促进了共培养系统中 MB49 细胞自噬体的形成。自噬抑制剂 3-甲基腺嘌呤(3-MA)和氯喹(CQ)不仅能拮抗 HPP 诱导的自噬,还能减弱 HPP 对共培养系统中 MB49 细胞增殖的抑制作用。单独使用 HPP 或 RAW264.7 不足以诱导 MB49 细胞自噬。此外,HPP还抑制了共培养系统中MB49细胞中PI3K/Akt/mTOR通路的蛋白表达:HPP通过调节共培养系统中的巨噬细胞诱导膀胱癌细胞自噬,从而抑制癌细胞增殖。PI3K/Akt/mTOR通路参与了共培养体系中HPP诱导的自噬。
本文章由计算机程序翻译,如有差异,请以英文原文为准。
求助全文
约1分钟内获得全文 求助全文
来源期刊
Pharmaceutical Biology
Pharmaceutical Biology 医学-药学
CiteScore
6.70
自引率
2.60%
发文量
191
审稿时长
1 months
期刊介绍: Pharmaceutical Biology will publish manuscripts describing the discovery, methods for discovery, description, analysis characterization, and production/isolation (including sources and surveys) of biologically-active chemicals or other substances, drugs, pharmaceutical products, or preparations utilized in systems of traditional medicine. Topics may generally encompass any facet of natural product research related to pharmaceutical biology. Papers dealing with agents or topics related to natural product drugs are also appropriate (e.g., semi-synthetic derivatives). Manuscripts will be published as reviews, perspectives, regular research articles, and short communications. The primary criteria for acceptance and publication are scientific rigor and potential to advance the field.
×
引用
GB/T 7714-2015
复制
MLA
复制
APA
复制
导出至
BibTeX EndNote RefMan NoteFirst NoteExpress
×
提示
您的信息不完整,为了账户安全,请先补充。
现在去补充
×
提示
您因"违规操作"
具体请查看互助需知
我知道了
×
提示
确定
请完成安全验证×
copy
已复制链接
快去分享给好友吧!
我知道了
右上角分享
点击右上角分享
0
联系我们:info@booksci.cn Book学术提供免费学术资源搜索服务,方便国内外学者检索中英文文献。致力于提供最便捷和优质的服务体验。 Copyright © 2023 布克学术 All rights reserved.
京ICP备2023020795号-1
ghs 京公网安备 11010802042870号
Book学术文献互助
Book学术文献互助群
群 号:604180095
Book学术官方微信