Prognostic Significance of Dual-Specificity Phosphatase 23 Expression in Acute Myeloid Leukemia.

IF 2.7 Q3 HEMATOLOGY
Journal of Blood Medicine Pub Date : 2024-02-07 eCollection Date: 2024-01-01 DOI:10.2147/JBM.S437400
Xi Liu, Haihui Zhuang, Fenglin Li, Ying Lu, Renzhi Pei
{"title":"Prognostic Significance of Dual-Specificity Phosphatase 23 Expression in Acute Myeloid Leukemia.","authors":"Xi Liu, Haihui Zhuang, Fenglin Li, Ying Lu, Renzhi Pei","doi":"10.2147/JBM.S437400","DOIUrl":null,"url":null,"abstract":"<p><strong>Background: </strong>Recently, an increasing number of studies have suggested dual-specificity phosphatase 23 (DUSP23) is a critical factor in the development of diffuse connective tissue disease and may be a valuable biomarker for primary human cancers. However, there is a lack of comprehensive studies on the prognostic significance of DUSP23 expression in acute myeloid leukemia (AML).</p><p><strong>Methods: </strong>RNA sequencing data from The Cancer Genome Atlas (TCGA) (AML = 173), Genotype-Tissue Expression (GTEx) (healthy controls = 70) and GEO (AML = 461, healthy controls = 76) databases were used to compare DUSP23 expression between AML patients and healthy controls. The overall survival (OS) of DUSP23 in AML was evaluated using Kaplan-Meier Cox regression. Furthermore, univariate Cox regression and multivariate Cox regression analysis were used to determine whether DUSP23 was an independent prognostic factor for AML. We then verified the expression level and prognostic significance of DUSP23 in our cohort (AML = 128, healthy controls = 31). In addition, functional enrichment analysis of DUSP23-related DEGs was performed through gene set enrichment analysis (GSEA) and protein-protein interaction (PPI) network analysis.</p><p><strong>Results: </strong>The expression level of DUSP23 is significantly higher in AML patients than in healthy controls in TCGA, GTEx, GEO databases and our cohort. By multivariate analysis, high expression of DUSP23 is a poor prognostic indicator of OS in the TCGA database. Next, we verified the role of DUSP23 as an adverse prognostic biomarker in our cohort. Enrichment analysis of related genes showed that DUSP23 may regulate important signal pathways in hematological tumors including the MAPK pathways. It is suggested by the PPI network that DUSP23, along with IMP3, MRPL4, MRPS12, POLR2L, and ATP5F1D may play a role in the process of AML.</p><p><strong>Conclusion: </strong>The study demonstrated high expression of DUSP23 could serve as a poor independent prognostic biomarker in AML.</p>","PeriodicalId":15166,"journal":{"name":"Journal of Blood Medicine","volume":"15 ","pages":"35-50"},"PeriodicalIF":2.7000,"publicationDate":"2024-02-07","publicationTypes":"Journal Article","fieldsOfStudy":null,"isOpenAccess":false,"openAccessPdf":"https://www.ncbi.nlm.nih.gov/pmc/articles/PMC10859056/pdf/","citationCount":"0","resultStr":null,"platform":"Semanticscholar","paperid":null,"PeriodicalName":"Journal of Blood Medicine","FirstCategoryId":"1085","ListUrlMain":"https://doi.org/10.2147/JBM.S437400","RegionNum":0,"RegionCategory":null,"ArticlePicture":[],"TitleCN":null,"AbstractTextCN":null,"PMCID":null,"EPubDate":"2024/1/1 0:00:00","PubModel":"eCollection","JCR":"Q3","JCRName":"HEMATOLOGY","Score":null,"Total":0}
引用次数: 0

Abstract

Background: Recently, an increasing number of studies have suggested dual-specificity phosphatase 23 (DUSP23) is a critical factor in the development of diffuse connective tissue disease and may be a valuable biomarker for primary human cancers. However, there is a lack of comprehensive studies on the prognostic significance of DUSP23 expression in acute myeloid leukemia (AML).

Methods: RNA sequencing data from The Cancer Genome Atlas (TCGA) (AML = 173), Genotype-Tissue Expression (GTEx) (healthy controls = 70) and GEO (AML = 461, healthy controls = 76) databases were used to compare DUSP23 expression between AML patients and healthy controls. The overall survival (OS) of DUSP23 in AML was evaluated using Kaplan-Meier Cox regression. Furthermore, univariate Cox regression and multivariate Cox regression analysis were used to determine whether DUSP23 was an independent prognostic factor for AML. We then verified the expression level and prognostic significance of DUSP23 in our cohort (AML = 128, healthy controls = 31). In addition, functional enrichment analysis of DUSP23-related DEGs was performed through gene set enrichment analysis (GSEA) and protein-protein interaction (PPI) network analysis.

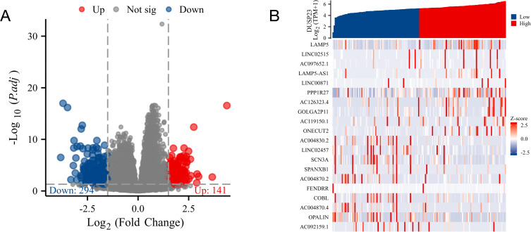
Results: The expression level of DUSP23 is significantly higher in AML patients than in healthy controls in TCGA, GTEx, GEO databases and our cohort. By multivariate analysis, high expression of DUSP23 is a poor prognostic indicator of OS in the TCGA database. Next, we verified the role of DUSP23 as an adverse prognostic biomarker in our cohort. Enrichment analysis of related genes showed that DUSP23 may regulate important signal pathways in hematological tumors including the MAPK pathways. It is suggested by the PPI network that DUSP23, along with IMP3, MRPL4, MRPS12, POLR2L, and ATP5F1D may play a role in the process of AML.

Conclusion: The study demonstrated high expression of DUSP23 could serve as a poor independent prognostic biomarker in AML.

Abstract Image

Abstract Image

Abstract Image

急性髓性白血病中双特异性磷酸酶 23 表达的预后意义
背景:最近,越来越多的研究表明,双特异性磷酸酶23(DUSP23)是弥漫性结缔组织疾病发生发展的关键因素,也可能是人类原发性癌症的重要生物标志物。然而,目前还缺乏对急性髓性白血病(AML)中 DUSP23 表达预后意义的全面研究:方法:利用癌症基因组图谱(TCGA)(AML=173)、基因型-组织表达(GTEx)(健康对照组=70)和GEO(AML=461,健康对照组=76)数据库的RNA测序数据,比较AML患者和健康对照组的DUSP23表达情况。采用 Kaplan-Meier Cox 回归评估了 DUSP23 在 AML 中的总生存期(OS)。此外,我们还使用单变量 Cox 回归和多变量 Cox 回归分析来确定 DUSP23 是否是 AML 的独立预后因素。然后,我们在队列(AML = 128 例,健康对照 = 31 例)中验证了 DUSP23 的表达水平和预后意义。此外,我们还通过基因组富集分析(GSEA)和蛋白相互作用(PPI)网络分析对DUSP23相关的DEGs进行了功能富集分析:结果:在TCGA、GTEx、GEO数据库和我们的队列中,DUSP23在急性髓细胞性白血病患者中的表达水平明显高于健康对照组。通过多变量分析,在TCGA数据库中,DUSP23的高表达是OS的不良预后指标。接下来,我们在队列中验证了 DUSP23 作为不良预后生物标志物的作用。相关基因的富集分析表明,DUSP23可能调控血液肿瘤的重要信号通路,包括MAPK通路。PPI网络表明,DUSP23与IMP3、MRPL4、MRPS12、POLR2L和ATP5F1D可能在AML的发病过程中发挥作用:结论:该研究表明,DUSP23的高表达可作为急性髓细胞性白血病的独立预后生物标志物。
本文章由计算机程序翻译,如有差异,请以英文原文为准。
求助全文
约1分钟内获得全文 求助全文
来源期刊
CiteScore
3.50
自引率
0.00%
发文量
94
审稿时长
16 weeks
期刊介绍: The Journal of Blood Medicine is an international, peer-reviewed, open access, online journal publishing laboratory, experimental and clinical aspects of all topics pertaining to blood based medicine including but not limited to: Transfusion Medicine (blood components, stem cell transplantation, apheresis, gene based therapeutics), Blood collection, Donor issues, Transmittable diseases, and Blood banking logistics, Immunohematology, Artificial and alternative blood based therapeutics, Hematology including disorders/pathology related to leukocytes/immunology, red cells, platelets and hemostasis, Biotechnology/nanotechnology of blood related medicine, Legal aspects of blood medicine, Historical perspectives. Original research, short reports, reviews, case reports and commentaries are invited.
×
引用
GB/T 7714-2015
复制
MLA
复制
APA
复制
导出至
BibTeX EndNote RefMan NoteFirst NoteExpress
×
提示
您的信息不完整,为了账户安全,请先补充。
现在去补充
×
提示
您因"违规操作"
具体请查看互助需知
我知道了
×
提示
确定
请完成安全验证×
copy
已复制链接
快去分享给好友吧!
我知道了
右上角分享
点击右上角分享
0
联系我们:info@booksci.cn Book学术提供免费学术资源搜索服务,方便国内外学者检索中英文文献。致力于提供最便捷和优质的服务体验。 Copyright © 2023 布克学术 All rights reserved.
京ICP备2023020795号-1
ghs 京公网安备 11010802042870号
Book学术文献互助
Book学术文献互助群
群 号:604180095
Book学术官方微信