The effect of Jian Gan powder on the proliferation, migration and polarization of macrophages and relative mechanism.

IF 4.8 3区 医学 Q1 MEDICAL LABORATORY TECHNOLOGY
Pharmaceutical Biology Pub Date : 2024-12-01 Epub Date: 2024-02-07 DOI:10.1080/13880209.2024.2309864
Kun Li, Xue Zheng, Jian Zhang, Zhanpeng Yan, Yu Ji, Fei Ge, Fangshi Zhu
{"title":"The effect of Jian Gan powder on the proliferation, migration and polarization of macrophages and relative mechanism.","authors":"Kun Li, Xue Zheng, Jian Zhang, Zhanpeng Yan, Yu Ji, Fei Ge, Fangshi Zhu","doi":"10.1080/13880209.2024.2309864","DOIUrl":null,"url":null,"abstract":"<p><strong>Context: </strong>Jian Gan powder (JGP) is a Chinese medicine compound comprised ginseng, Radix Paeoniae Alba, Radix Astragali, Salvia miltiorrhiza, Yujin, Rhizoma Cyperi, Fructus aurantii, Sophora flavescens, Yinchen, Bupleurum and licorice.</p><p><strong>Objective: </strong>This study explored the inhibitory effects, polarization and potential mechanisms associated with JGP in macrophages.</p><p><strong>Materials and methods: </strong>RAW264.7 cells were randomly divided into six groups for 24 h: control, lipopolysaccharide (LPS), overexpression, 1% JGP, 2% JGP, 4% JGP, 8% JGP and 16% JGP. The effects of JGP on RAW264.7 cell proliferation were assessed using colony formation assays and cell counting kit-8 (CCK-8) assays. The Transwell assay was used to evaluate its impact on RAW264.7 cell migration. Moreover, we analysed the interleukin-6 (IL-6)/signal transducer and activator of the transcription 3 (IL-6/STAT3) signaling pathway using quantitative real-time PCR and Western blotting. Furthermore, we examined the M1/M2 polarization levels.</p><p><strong>Results: </strong>Unlike LPS stimulation, JGP serum treatment markedly suppressed macrophage proliferation and migration capacity, while STAT3 overexpression enhanced RAW264.7 cell proliferation and migration. JGP inhibited the proliferation and migration of RAW264.7 cells by attenuating the IL-6/STAT3 signaling pathway. Furthermore, it inhibited macrophage M1 polarization, promoting M2 polarization.</p><p><strong>Discussion and conclusions: </strong>JGP effectively suppressed the cellular function of RAW264.7 cells by down-regulating the IL-6/STAT3 signaling pathway and modulating macrophage M1/M2 polarization. These findings provide valuable theoretical and experimental basis for considering the potential clinical application of JGP in the treatment of immune-mediated liver injury in clinical practice.</p>","PeriodicalId":19942,"journal":{"name":"Pharmaceutical Biology","volume":"62 1","pages":"162-169"},"PeriodicalIF":4.8000,"publicationDate":"2024-12-01","publicationTypes":"Journal Article","fieldsOfStudy":null,"isOpenAccess":false,"openAccessPdf":"https://www.ncbi.nlm.nih.gov/pmc/articles/PMC10854435/pdf/","citationCount":"0","resultStr":null,"platform":"Semanticscholar","paperid":null,"PeriodicalName":"Pharmaceutical Biology","FirstCategoryId":"3","ListUrlMain":"https://doi.org/10.1080/13880209.2024.2309864","RegionNum":3,"RegionCategory":"医学","ArticlePicture":[],"TitleCN":null,"AbstractTextCN":null,"PMCID":null,"EPubDate":"2024/2/7 0:00:00","PubModel":"Epub","JCR":"Q1","JCRName":"MEDICAL LABORATORY TECHNOLOGY","Score":null,"Total":0}
引用次数: 0

Abstract

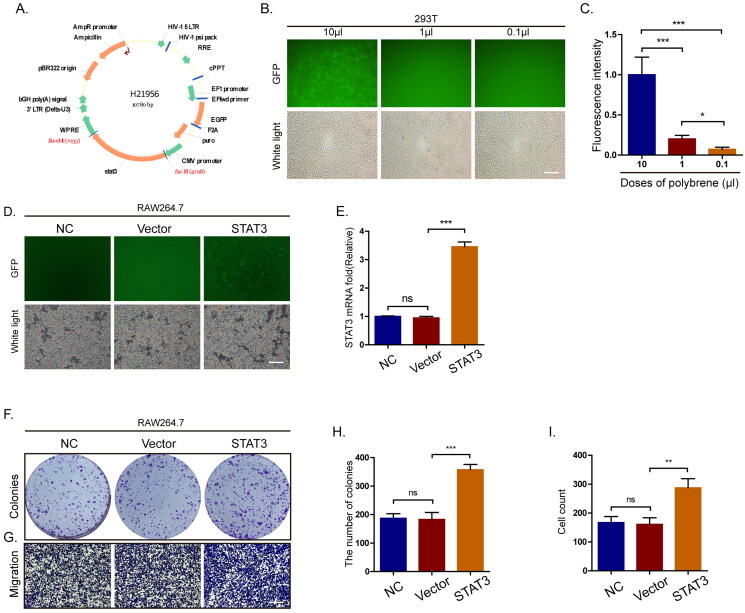
Context: Jian Gan powder (JGP) is a Chinese medicine compound comprised ginseng, Radix Paeoniae Alba, Radix Astragali, Salvia miltiorrhiza, Yujin, Rhizoma Cyperi, Fructus aurantii, Sophora flavescens, Yinchen, Bupleurum and licorice.

Objective: This study explored the inhibitory effects, polarization and potential mechanisms associated with JGP in macrophages.

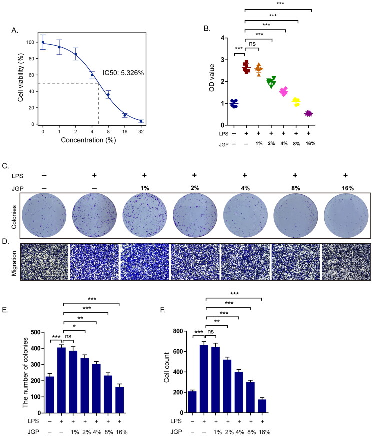
Materials and methods: RAW264.7 cells were randomly divided into six groups for 24 h: control, lipopolysaccharide (LPS), overexpression, 1% JGP, 2% JGP, 4% JGP, 8% JGP and 16% JGP. The effects of JGP on RAW264.7 cell proliferation were assessed using colony formation assays and cell counting kit-8 (CCK-8) assays. The Transwell assay was used to evaluate its impact on RAW264.7 cell migration. Moreover, we analysed the interleukin-6 (IL-6)/signal transducer and activator of the transcription 3 (IL-6/STAT3) signaling pathway using quantitative real-time PCR and Western blotting. Furthermore, we examined the M1/M2 polarization levels.

Results: Unlike LPS stimulation, JGP serum treatment markedly suppressed macrophage proliferation and migration capacity, while STAT3 overexpression enhanced RAW264.7 cell proliferation and migration. JGP inhibited the proliferation and migration of RAW264.7 cells by attenuating the IL-6/STAT3 signaling pathway. Furthermore, it inhibited macrophage M1 polarization, promoting M2 polarization.

Discussion and conclusions: JGP effectively suppressed the cellular function of RAW264.7 cells by down-regulating the IL-6/STAT3 signaling pathway and modulating macrophage M1/M2 polarization. These findings provide valuable theoretical and experimental basis for considering the potential clinical application of JGP in the treatment of immune-mediated liver injury in clinical practice.

Abstract Image

Abstract Image

Abstract Image

建干粉对巨噬细胞增殖、迁移和极化的影响及其机制。
背景:健胃散是由人参、白芍、黄芪、丹参、郁金、香附、枳壳、槐花、银翘、柴胡、甘草组成的中药复方制剂:本研究探讨了 JGP 对巨噬细胞的抑制作用、极化及潜在机制:将 RAW264.7 细胞随机分为六组,每组 24 h:对照组、脂多糖(LPS)组、过表达组、1% JGP 组、2% JGP 组、4% JGP 组、8% JGP 组和 16% JGP 组。JGP 对 RAW264.7 细胞增殖的影响通过菌落形成试验和细胞计数试剂盒-8(CCK-8)试验进行评估。Transwell 试验用于评估 JGP 对 RAW264.7 细胞迁移的影响。此外,我们还使用定量实时 PCR 和 Western 印迹技术分析了白细胞介素-6(IL-6)/信号转导和转录激活因子 3(IL-6/STAT3)信号通路。此外,我们还检测了 M1/M2 极化水平:结果:与 LPS 刺激不同,JGP 血清处理明显抑制了巨噬细胞的增殖和迁移能力,而 STAT3 的过表达增强了 RAW264.7 细胞的增殖和迁移。JGP 通过抑制 IL-6/STAT3 信号通路来抑制 RAW264.7 细胞的增殖和迁移。此外,它还能抑制巨噬细胞M1极化,促进M2极化:JGP通过下调IL-6/STAT3信号通路和调节巨噬细胞M1/M2极化,有效抑制了RAW264.7细胞的细胞功能。这些发现为JGP在临床上治疗免疫介导的肝损伤提供了宝贵的理论和实验依据。
本文章由计算机程序翻译,如有差异,请以英文原文为准。
求助全文
约1分钟内获得全文 求助全文
来源期刊
Pharmaceutical Biology
Pharmaceutical Biology 医学-药学
CiteScore
6.70
自引率
2.60%
发文量
191
审稿时长
1 months
期刊介绍: Pharmaceutical Biology will publish manuscripts describing the discovery, methods for discovery, description, analysis characterization, and production/isolation (including sources and surveys) of biologically-active chemicals or other substances, drugs, pharmaceutical products, or preparations utilized in systems of traditional medicine. Topics may generally encompass any facet of natural product research related to pharmaceutical biology. Papers dealing with agents or topics related to natural product drugs are also appropriate (e.g., semi-synthetic derivatives). Manuscripts will be published as reviews, perspectives, regular research articles, and short communications. The primary criteria for acceptance and publication are scientific rigor and potential to advance the field.
×
引用
GB/T 7714-2015
复制
MLA
复制
APA
复制
导出至
BibTeX EndNote RefMan NoteFirst NoteExpress
×
提示
您的信息不完整,为了账户安全,请先补充。
现在去补充
×
提示
您因"违规操作"
具体请查看互助需知
我知道了
×
提示
确定
请完成安全验证×
copy
已复制链接
快去分享给好友吧!
我知道了
右上角分享
点击右上角分享
0
联系我们:info@booksci.cn Book学术提供免费学术资源搜索服务,方便国内外学者检索中英文文献。致力于提供最便捷和优质的服务体验。 Copyright © 2023 布克学术 All rights reserved.
京ICP备2023020795号-1
ghs 京公网安备 11010802042870号
Book学术文献互助
Book学术文献互助群
群 号:604180095
Book学术官方微信