Identification of druggable host dependency factors shared by multiple SARS-CoV-2 variants of concern.

IF 5.9 2区 生物学 Q2 CELL BIOLOGY
Ilaria Frasson, Linda Diamante, Manuela Zangrossi, Elena Carbognin, Anna Dalla Pietà, Alessandro Penna, Antonio Rosato, Ranieri Verin, Filippo Torrigiani, Cristiano Salata, Marìa Paula Dizanzo, Lorenzo Vaccaro, Davide Cacchiarelli, Sara N Richter, Marco Montagner, Graziano Martello
{"title":"Identification of druggable host dependency factors shared by multiple SARS-CoV-2 variants of concern.","authors":"Ilaria Frasson, Linda Diamante, Manuela Zangrossi, Elena Carbognin, Anna Dalla Pietà, Alessandro Penna, Antonio Rosato, Ranieri Verin, Filippo Torrigiani, Cristiano Salata, Marìa Paula Dizanzo, Lorenzo Vaccaro, Davide Cacchiarelli, Sara N Richter, Marco Montagner, Graziano Martello","doi":"10.1093/jmcb/mjae004","DOIUrl":null,"url":null,"abstract":"<p><p>The high mutation rate of SARS-CoV-2 leads to the emergence of multiple variants, some of which are resistant to vaccines and drugs targeting viral elements. Targeting host dependency factors, e.g. cellular proteins required for viral replication, would help prevent the development of resistance. However, it remains unclear whether different SARS-CoV-2 variants induce conserved cellular responses and exploit the same core host factors. To this end, we compared three variants of concern and found that the host transcriptional response was conserved, differing only in kinetics and magnitude. Clustered regularly interspaced short palindromic repeats screening identified host genes required for each variant during infection. Most of the genes were shared by multiple variants. We validated our hits with small molecules and repurposed the US Food and Drug Administration-approved drugs. All the drugs were highly active against all the tested variants, including new variants that emerged during the study (Delta and Omicron). Mechanistically, we identified reactive oxygen species production as a key step in early viral replication. Antioxidants such as N-acetyl cysteine (NAC) were effective against all the variants in both human lung cells and a humanized mouse model. Our study supports the use of available antioxidant drugs, such as NAC, as a general and effective anti-COVID-19 approach.</p>","PeriodicalId":16433,"journal":{"name":"Journal of Molecular Cell Biology","volume":" ","pages":""},"PeriodicalIF":5.9000,"publicationDate":"2024-08-26","publicationTypes":"Journal Article","fieldsOfStudy":null,"isOpenAccess":false,"openAccessPdf":"https://www.ncbi.nlm.nih.gov/pmc/articles/PMC11411213/pdf/","citationCount":"0","resultStr":null,"platform":"Semanticscholar","paperid":null,"PeriodicalName":"Journal of Molecular Cell Biology","FirstCategoryId":"99","ListUrlMain":"https://doi.org/10.1093/jmcb/mjae004","RegionNum":2,"RegionCategory":"生物学","ArticlePicture":[],"TitleCN":null,"AbstractTextCN":null,"PMCID":null,"EPubDate":"","PubModel":"","JCR":"Q2","JCRName":"CELL BIOLOGY","Score":null,"Total":0}
引用次数: 0

Abstract

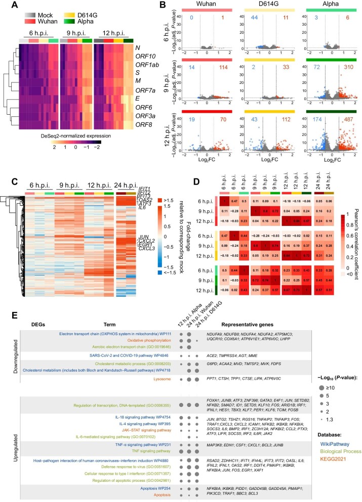
The high mutation rate of SARS-CoV-2 leads to the emergence of multiple variants, some of which are resistant to vaccines and drugs targeting viral elements. Targeting host dependency factors, e.g. cellular proteins required for viral replication, would help prevent the development of resistance. However, it remains unclear whether different SARS-CoV-2 variants induce conserved cellular responses and exploit the same core host factors. To this end, we compared three variants of concern and found that the host transcriptional response was conserved, differing only in kinetics and magnitude. Clustered regularly interspaced short palindromic repeats screening identified host genes required for each variant during infection. Most of the genes were shared by multiple variants. We validated our hits with small molecules and repurposed the US Food and Drug Administration-approved drugs. All the drugs were highly active against all the tested variants, including new variants that emerged during the study (Delta and Omicron). Mechanistically, we identified reactive oxygen species production as a key step in early viral replication. Antioxidants such as N-acetyl cysteine (NAC) were effective against all the variants in both human lung cells and a humanized mouse model. Our study supports the use of available antioxidant drugs, such as NAC, as a general and effective anti-COVID-19 approach.

Abstract Image

Abstract Image

Abstract Image

确定多种令人担忧的 SARS-CoV-2 变体所共有的药物对宿主的依赖性因素。
SARS-CoV-2 的高变异率导致多种变种的出现,其中一些变种对针对病毒元件的疫苗和药物具有抗药性。针对宿主依赖因子(如病毒复制所需的细胞蛋白)将有助于防止抗药性的产生。然而,目前仍不清楚不同的 SARS-CoV-2 变种是否会诱发一致的细胞反应并利用相同的核心宿主因子。为此,我们比较了三种受关注的变体,发现宿主转录反应是一致的,只是在动力学和程度上有所不同。通过 CRISPR 筛选,我们确定了每种变体感染所需的宿主基因。大多数基因为多个变体所共有。我们用小分子药物和食品药品管理局批准的再利用药物验证了我们的发现。所有药物对所有测试变体都有很高的活性,包括在研究过程中出现的新变体(Delta 和 Omicron)。从机理上讲,我们发现活性氧的产生是病毒早期复制的关键步骤。N-乙酰半胱氨酸(NAC)等抗氧化剂对人类肺细胞和人源化小鼠模型中的所有变种都有效。我们的研究支持使用现有的抗氧化药物(如 NAC)作为普遍有效的抗 COVID-19 方法。
本文章由计算机程序翻译,如有差异,请以英文原文为准。
求助全文
约1分钟内获得全文 求助全文
来源期刊
CiteScore
9.60
自引率
1.80%
发文量
1383
期刊介绍: The Journal of Molecular Cell Biology ( JMCB ) is a full open access, peer-reviewed online journal interested in inter-disciplinary studies at the cross-sections between molecular and cell biology as well as other disciplines of life sciences. The broad scope of JMCB reflects the merging of these life science disciplines such as stem cell research, signaling, genetics, epigenetics, genomics, development, immunology, cancer biology, molecular pathogenesis, neuroscience, and systems biology. The journal will publish primary research papers with findings of unusual significance and broad scientific interest. Review articles, letters and commentary on timely issues are also welcome. JMCB features an outstanding Editorial Board, which will serve as scientific advisors to the journal and provide strategic guidance for the development of the journal. By selecting only the best papers for publication, JMCB will provide a first rate publishing forum for scientists all over the world.
×
引用
GB/T 7714-2015
复制
MLA
复制
APA
复制
导出至
BibTeX EndNote RefMan NoteFirst NoteExpress
×
提示
您的信息不完整,为了账户安全,请先补充。
现在去补充
×
提示
您因"违规操作"
具体请查看互助需知
我知道了
×
提示
确定
请完成安全验证×
copy
已复制链接
快去分享给好友吧!
我知道了
右上角分享
点击右上角分享
0
联系我们:info@booksci.cn Book学术提供免费学术资源搜索服务,方便国内外学者检索中英文文献。致力于提供最便捷和优质的服务体验。 Copyright © 2023 布克学术 All rights reserved.
京ICP备2023020795号-1
ghs 京公网安备 11010802042870号
Book学术文献互助
Book学术文献互助群
群 号:604180095
Book学术官方微信