The SAFE Model: State Authenticity as a Function of Three Types of Fit.

IF 2.9 2区 心理学 Q1 PSYCHOLOGY, SOCIAL
Audrey Aday, Yingchi Guo, Smriti Mehta, Serena Chen, William Hall, Friedrich M Götz, Constantine Sedikides, Toni Schmader
{"title":"The SAFE Model: State Authenticity as a Function of Three Types of Fit.","authors":"Audrey Aday, Yingchi Guo, Smriti Mehta, Serena Chen, William Hall, Friedrich M Götz, Constantine Sedikides, Toni Schmader","doi":"10.1177/01461672231223597","DOIUrl":null,"url":null,"abstract":"<p><p>The SAFE model asserts that state authenticity stems from three types of fit to the environment. Across two studies of university students, we validated instruments measuring self-concept, goal, and social fit as unique predictors of state authenticity. In Study 1 (<i>N =</i> 969), relationships between fit and state authenticity were robust to controlling for conceptually similar and distinct variables. Using experience sampling methodology, Study 2 (<i>N</i> = 269) provided evidence that fit and authenticity co-vary at the state (i.e., within-person) level, controlling for between-person effects. Momentary variation in each fit type predicted greater state authenticity, willingness to return to the situation, and state attachment to one's university. Each fit type was also predicted by distinct contextual features (e.g., location, activity, company). Supporting a theorized link to cognitive fluency, situations eliciting self-concept fit elicited higher working memory capacity and lower emotional burnout. We discuss the implications of fit in educational contexts.</p>","PeriodicalId":19834,"journal":{"name":"Personality and Social Psychology Bulletin","volume":" ","pages":"1472-1489"},"PeriodicalIF":2.9000,"publicationDate":"2025-08-01","publicationTypes":"Journal Article","fieldsOfStudy":null,"isOpenAccess":false,"openAccessPdf":"https://www.ncbi.nlm.nih.gov/pmc/articles/PMC12206244/pdf/","citationCount":"0","resultStr":null,"platform":"Semanticscholar","paperid":null,"PeriodicalName":"Personality and Social Psychology Bulletin","FirstCategoryId":"102","ListUrlMain":"https://doi.org/10.1177/01461672231223597","RegionNum":2,"RegionCategory":"心理学","ArticlePicture":[],"TitleCN":null,"AbstractTextCN":null,"PMCID":null,"EPubDate":"2024/1/28 0:00:00","PubModel":"Epub","JCR":"Q1","JCRName":"PSYCHOLOGY, SOCIAL","Score":null,"Total":0}
引用次数: 0

Abstract

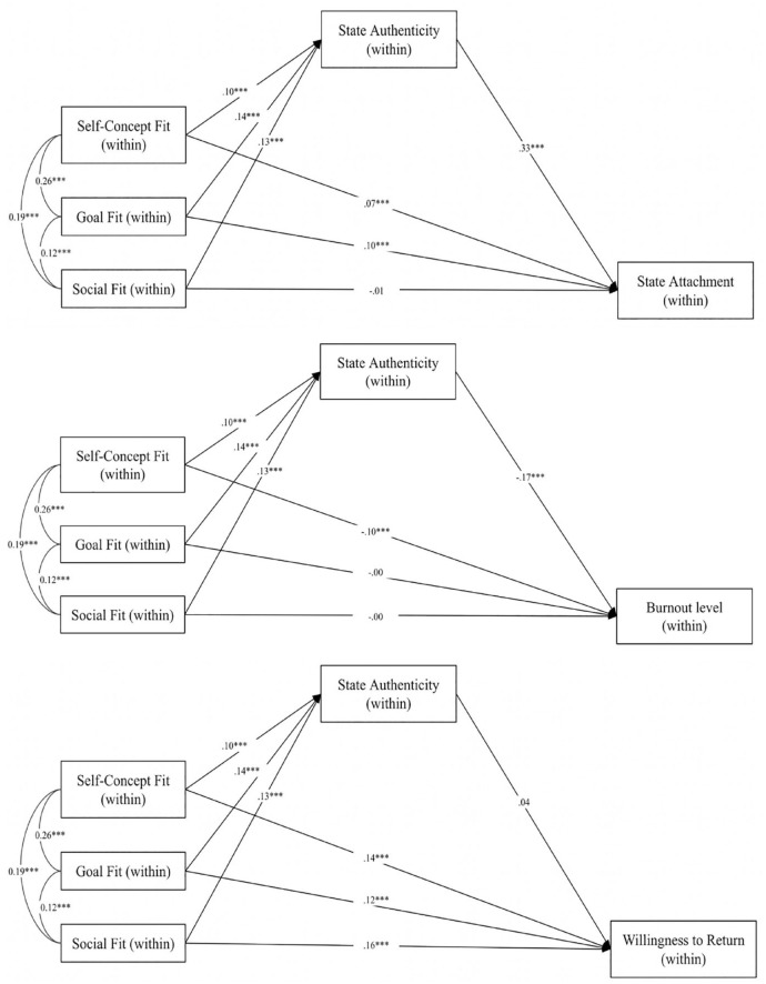
The SAFE model asserts that state authenticity stems from three types of fit to the environment. Across two studies of university students, we validated instruments measuring self-concept, goal, and social fit as unique predictors of state authenticity. In Study 1 (N = 969), relationships between fit and state authenticity were robust to controlling for conceptually similar and distinct variables. Using experience sampling methodology, Study 2 (N = 269) provided evidence that fit and authenticity co-vary at the state (i.e., within-person) level, controlling for between-person effects. Momentary variation in each fit type predicted greater state authenticity, willingness to return to the situation, and state attachment to one's university. Each fit type was also predicted by distinct contextual features (e.g., location, activity, company). Supporting a theorized link to cognitive fluency, situations eliciting self-concept fit elicited higher working memory capacity and lower emotional burnout. We discuss the implications of fit in educational contexts.

Abstract Image

Abstract Image

Abstract Image

SAFE 模型:国家真实性是三种契合度的函数。
SAFE模型认为,状态真实性源于与环境的三种契合。在两项针对大学生的研究中,我们验证了测量自我概念、目标和社会契合度的工具对状态真实性的独特预测作用。在研究 1(N = 969)中,契合度与状态真实性之间的关系在控制概念上相似和不同的变量时是稳健的。使用经验抽样方法,研究 2(N = 269)提供的证据表明,在控制人与人之间影响的情况下,契合度和真实性在状态(即人内)水平上共同变化。每种契合类型的瞬时变化都预示着更高的状态真实性、重返情境的意愿以及对自己大学的状态依恋。每种契合类型也会受到不同情境特征(如地点、活动、公司)的影响。与认知流畅性的理论联系相吻合的是,自我概念契合的情境会激发更高的工作记忆能力和更低的情绪倦怠。我们讨论了 "契合 "在教育情境中的意义。
本文章由计算机程序翻译,如有差异,请以英文原文为准。
求助全文
约1分钟内获得全文 求助全文
来源期刊
CiteScore
9.20
自引率
5.00%
发文量
116
期刊介绍: The Personality and Social Psychology Bulletin is the official journal for the Society of Personality and Social Psychology. The journal is an international outlet for original empirical papers in all areas of personality and social psychology.
×
引用
GB/T 7714-2015
复制
MLA
复制
APA
复制
导出至
BibTeX EndNote RefMan NoteFirst NoteExpress
×
提示
您的信息不完整,为了账户安全,请先补充。
现在去补充
×
提示
您因"违规操作"
具体请查看互助需知
我知道了
×
提示
确定
请完成安全验证×
copy
已复制链接
快去分享给好友吧!
我知道了
右上角分享
点击右上角分享
0
联系我们:info@booksci.cn Book学术提供免费学术资源搜索服务,方便国内外学者检索中英文文献。致力于提供最便捷和优质的服务体验。 Copyright © 2023 布克学术 All rights reserved.
京ICP备2023020795号-1
ghs 京公网安备 11010802042870号
Book学术文献互助
Book学术文献互助群
群 号:604180095
Book学术官方微信