Human Pluripotent Stem Cell-Derived Retinal Organoids: A Viable Platform for Investigating the Efficacy of Adeno-Associated Virus Gene Therapy.

IF 2.4 4区 医学 Q3 CELL & TISSUE ENGINEERING
International journal of stem cells Pub Date : 2024-05-30 Epub Date: 2024-01-22 DOI:10.15283/ijsc23071
Hyeon-Jin Na, Jae-Eun Kwon, Seung-Hyun Kim, Jiwon Ahn, Ok-Seon Kwon, Kyung-Sook Chung
{"title":"Human Pluripotent Stem Cell-Derived Retinal Organoids: A Viable Platform for Investigating the Efficacy of Adeno-Associated Virus Gene Therapy.","authors":"Hyeon-Jin Na, Jae-Eun Kwon, Seung-Hyun Kim, Jiwon Ahn, Ok-Seon Kwon, Kyung-Sook Chung","doi":"10.15283/ijsc23071","DOIUrl":null,"url":null,"abstract":"<p><p>With recent advances in adeno-associated virus (AAV)-based gene therapy, efficacy and toxicity screening have become essential for developing gene therapeutic drugs for retinal diseases. Retinal organoids from human pluripotent stem cells (hPSCs) offer a more accessible and reproducible human test platform for evaluating AAV-based gene therapy. In this study, hPSCs were differentiated into retinal organoids composed of various types of retinal cells. The transduction efficiencies of AAV2 and AAV8, which are widely used in clinical trials of inherited retinal diseases, were analyzed using retinal organoids. These results suggest that retinal organoids derived from hPSCs serve as suitable screening platforms owing to their diverse retinal cell types and similarity to the human retina. In summary, we propose an optimal stepwise protocol that includes the generation of retinal organoids and analysis of AAV transduction efficacy, providing a comprehensive approach for evaluating AAV-based gene therapy for retinal diseases.</p>","PeriodicalId":14392,"journal":{"name":"International journal of stem cells","volume":" ","pages":"204-211"},"PeriodicalIF":2.4000,"publicationDate":"2024-05-30","publicationTypes":"Journal Article","fieldsOfStudy":null,"isOpenAccess":false,"openAccessPdf":"https://www.ncbi.nlm.nih.gov/pmc/articles/PMC11170113/pdf/","citationCount":"0","resultStr":null,"platform":"Semanticscholar","paperid":null,"PeriodicalName":"International journal of stem cells","FirstCategoryId":"3","ListUrlMain":"https://doi.org/10.15283/ijsc23071","RegionNum":4,"RegionCategory":"医学","ArticlePicture":[],"TitleCN":null,"AbstractTextCN":null,"PMCID":null,"EPubDate":"2024/1/22 0:00:00","PubModel":"Epub","JCR":"Q3","JCRName":"CELL & TISSUE ENGINEERING","Score":null,"Total":0}
引用次数: 0

Abstract

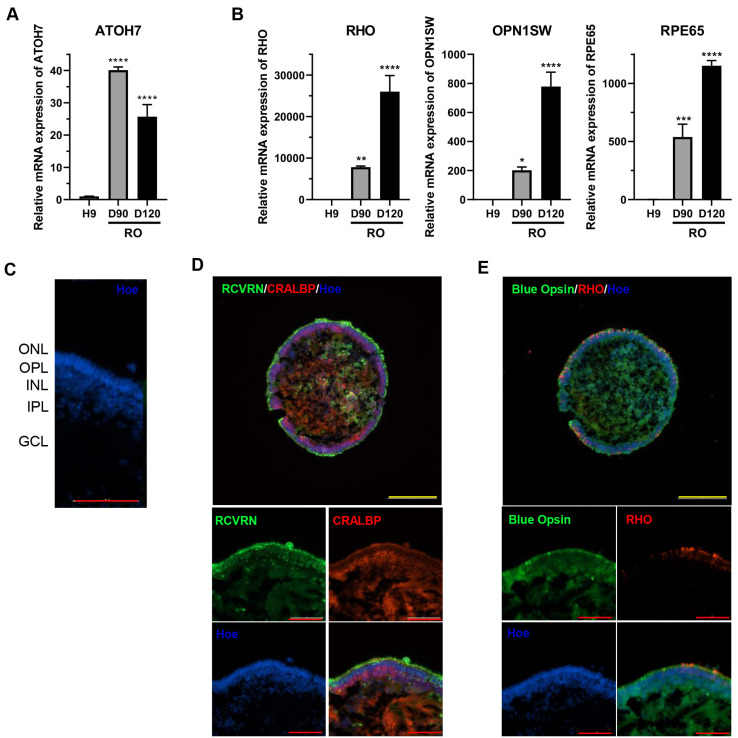
With recent advances in adeno-associated virus (AAV)-based gene therapy, efficacy and toxicity screening have become essential for developing gene therapeutic drugs for retinal diseases. Retinal organoids from human pluripotent stem cells (hPSCs) offer a more accessible and reproducible human test platform for evaluating AAV-based gene therapy. In this study, hPSCs were differentiated into retinal organoids composed of various types of retinal cells. The transduction efficiencies of AAV2 and AAV8, which are widely used in clinical trials of inherited retinal diseases, were analyzed using retinal organoids. These results suggest that retinal organoids derived from hPSCs serve as suitable screening platforms owing to their diverse retinal cell types and similarity to the human retina. In summary, we propose an optimal stepwise protocol that includes the generation of retinal organoids and analysis of AAV transduction efficacy, providing a comprehensive approach for evaluating AAV-based gene therapy for retinal diseases.

Abstract Image

Abstract Image

Abstract Image

人类多能干细胞衍生的视网膜器官组织:研究腺相关病毒基因疗法疗效的可行平台。
随着基于腺相关病毒(AAV)的基因疗法的最新进展,疗效和毒性筛选已成为开发视网膜疾病基因治疗药物的关键。来自人类多能干细胞(hPSCs)的视网膜器官组织为评估基于 AAV 的基因疗法提供了一个更容易获得、可重复的人体试验平台。在这项研究中,hPSC 被分化成由各种视网膜细胞组成的视网膜器官组织。利用视网膜器官组织分析了广泛应用于遗传性视网膜疾病临床试验的AAV2和AAV8的转导效率。这些结果表明,由于视网膜细胞类型多样,且与人类视网膜相似,因此由 hPSCs 衍生的视网膜器官组织可作为合适的筛选平台。总之,我们提出了一个最佳的分步方案,包括视网膜器官组织的生成和 AAV 转导疗效分析,为评估基于 AAV 的视网膜疾病基因疗法提供了一种全面的方法。
本文章由计算机程序翻译,如有差异,请以英文原文为准。
求助全文
约1分钟内获得全文 求助全文
来源期刊
International journal of stem cells
International journal of stem cells Biochemistry, Genetics and Molecular Biology-Cell Biology
CiteScore
5.10
自引率
4.30%
发文量
38
期刊介绍: International Journal of Stem Cells (Int J Stem Cells), a peer-reviewed open access journal, principally aims to provide a forum for investigators in the field of stem cell biology to present their research findings and share their visions and opinions. Int J Stem Cells covers all aspects of stem cell biology including basic, clinical and translational research on genetics, biochemistry, and physiology of various types of stem cells including embryonic, adult and induced stem cells. Reports on epigenetics, genomics, proteomics, metabolomics of stem cells are welcome as well. Int J Stem Cells also publishes review articles, technical reports and treatise on ethical issues.
×
引用
GB/T 7714-2015
复制
MLA
复制
APA
复制
导出至
BibTeX EndNote RefMan NoteFirst NoteExpress
×
提示
您的信息不完整,为了账户安全,请先补充。
现在去补充
×
提示
您因"违规操作"
具体请查看互助需知
我知道了
×
提示
确定
请完成安全验证×
copy
已复制链接
快去分享给好友吧!
我知道了
右上角分享
点击右上角分享
0
联系我们:info@booksci.cn Book学术提供免费学术资源搜索服务,方便国内外学者检索中英文文献。致力于提供最便捷和优质的服务体验。 Copyright © 2023 布克学术 All rights reserved.
京ICP备2023020795号-1
ghs 京公网安备 11010802042870号
Book学术文献互助
Book学术文献互助群
群 号:604180095
Book学术官方微信